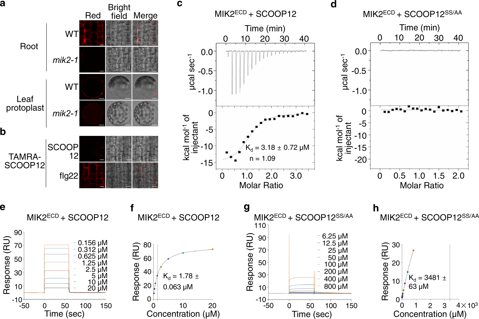
Fig. 4: SCOOP12 binds to MIK2.

a TAMRA-SCOOP12 peptides label roots and protoplasts from WT but not mik2-1. Confocal images of roots or protoplasts of WT and mik2-1 incubated with 100 nM TAMRA-SCOOP12 (see “Methods” for details). Scale bar, 4 mm (top), 10 µm (bottom). b SCOOP12 but not flg22 peptides compete for the binding of TAMRA-SCOOP12 to roots. Confocal images of roots of WT seedlings incubated with 100 nM TAMRA-SCOOP12 in the presence of 1 µM SCOOP12 or flg22 peptides. Scale bar, 4 mm. c, d SCOOP12 but not SCOOP12SS/AA binds to MIK2ECD with ITC assays. SCOOP12 (c) or SCOOP12SS/AA (d) was titrated into a solution containing MIK2ECD in ITC cells (see “Methods” for details). The top panels show raw data curves, and the bottom panels show the fitted integrated ITC data curve. The calculated binding kinetic dissociation constant (Kd values ± fitting errors) for SCOOP12 with MIK2ECD is 3.18 ± 0.72 µM, and the stoichiometry of binding (n) is approximately equal to one ligand molecule per receptor molecule (c). No binding was detected for SCOOP12SS/AA with MIK2ECD (d). e, f SCOOP12 binds to MIK2ECD with SPR assays. MIK2ECD proteins were immobilized on a sensor chip, and SCOOP12 peptides were used as flow-through analyte for SPR assays (see “Methods” for details). e The SPR sensorgram profile of SCOOP12 peptides at gradient concentrations flowing through the MIK2ECD immobilized chip. f The steady-state affinity (binding at equilibrium) indicated by a calculated Kd of 1.78 µM. g, h SCOOP12SS/AA does not bind to MIK2ECD with SPR assays. Similar assays using SCOOP12SS/AA peptides were performed as in (e) and (f). The SPR sensorgram profile (g) indicates nearly no binding between MIK2ECD and SCOOP12SS/AA with a Kd of 3481 µM (h). The above experiments were repeated twice with similar results.