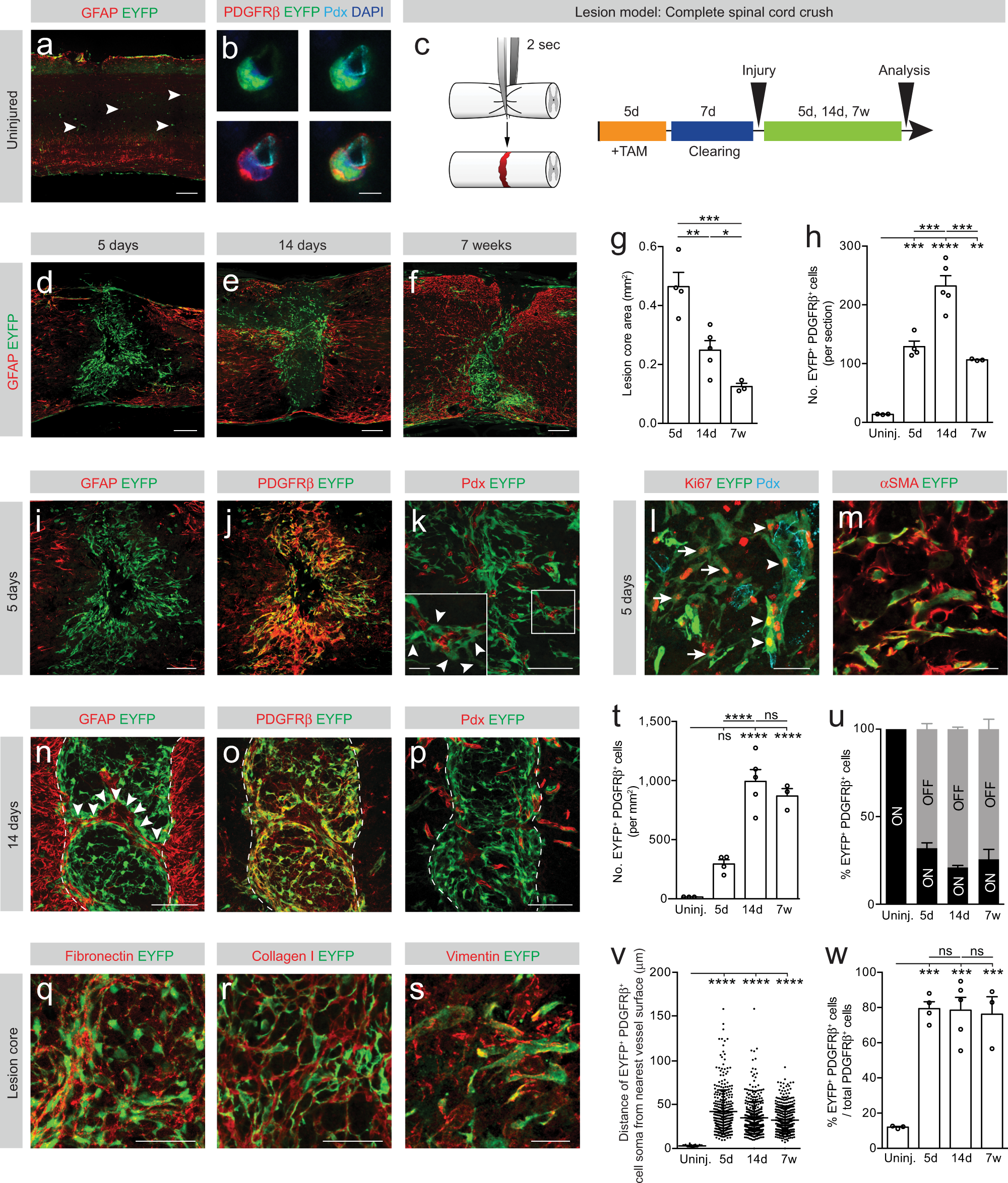
Fig. 1: Type A pericytes are the main source of stromal fibroblasts that form fibrotic scar tissue after non-penetrating spinal crush injury.
From: Pericyte-derived fibrotic scarring is conserved across diverse central nervous system lesions

a A subset of perivascular cells, named type A pericytes, is recombined (EYFP+, arrowheads) in the uninjured spinal cord of GLAST-CreERT2;R26R-EYFP mice. b Type A pericyte (EYFP+) lining the endothelial wall (marked with podocalyxin, Pdx) and expressing the pericyte marker PDGFRβ. c Lesion model and experimental timeline. Red represents the lesion. Distribution of EYFP+ cells and GFAP+ glial cells at 5 dpi (d), 14 dpi (e) and 7 wpi (f). Lesion core area (g) and number of EYFP+PDGFRβ+ cells per section (h). EYFP+PDGFRβ+ cells are bordered by GFAP+ reactive astrocytes (i, j) and locate outside the vascular wall (Pdx+; arrowheads) at 5 dpi (k). Inset in (k) shows magnified boxed region. EYFP+ cells proliferate (Ki67+) while associated with (arrowheads) or away from (arrows) the vascular wall (l), and express the (myo)fibroblast marker αSMA (m) at 5 dpi. n A sharp lesion border forms at 14 dpi, segregating the glial (GFAP+) and fibrotic (EYFP+) compartments of the scar. Arrowheads point at a glial bridge. EYFP+PDGFRβ+stromal cells populate the lesion core (o) and a fraction is located away from the vascular wall (p) at 14 dpi. EYFP+ cells are embedded in fibronectin- (q) and collagen I- (r) rich ECM (14 dpi) and express vimentin (s) (5 dpi). t Density of EYFP+PDGFRβ+ cells in the fibrotic core. u Percentage of EYFP+ cells that express PDGFRβ (EYFP+PDGFRβ+ cells) associated with (ON vessel) or located away from (OFF vessel) the vascular wall. v Distance of EYFP+PDGFRβ+ cells ON vessel (uninjured spinal cord) or OFF vessel (after injury) from the nearest vessel surface. Each dot represents one cell. w Percentage of PDGFRβ+ cells that express EYFP out of total PDGFRβ+cells. TAM tamoxifen; Scale bars: 200 μm (a, d–f), 100 μm (i–k, n–p), 50 μm (l, q, r), 25 μm (inset k, m, s) and 5 μm (b). Data shown as mean ± s.e.m. n = 3 (Uninjured), n = 4 (5d), n = 5 (14d) and n = 3 (7w) animals in (g, h, t, u, w); n = 69 (Uninjured), n = 334 (5d), n = 423 (14d) and n = 408 (7w) cells examined over 3 animals in (v). ns non-significant; *p < 0.05, **p < 0.01, ***p < 0.001, ****p < 0.0001 by One-Way ANOVA followed by Holm–Sidak post-hoc test in (g, h, t, w) and Kruskal–Wallis test followed by Dunn’s post-hoc test in (v). Dashed lines in (n–p) outline the lesion core. i, j, n, o denote paired images. Cell nuclei are labeled with DAPI. All images show sagittal sections. Images are representative of two independent experiments. Source data and statistical details are provided as a Source Data file.