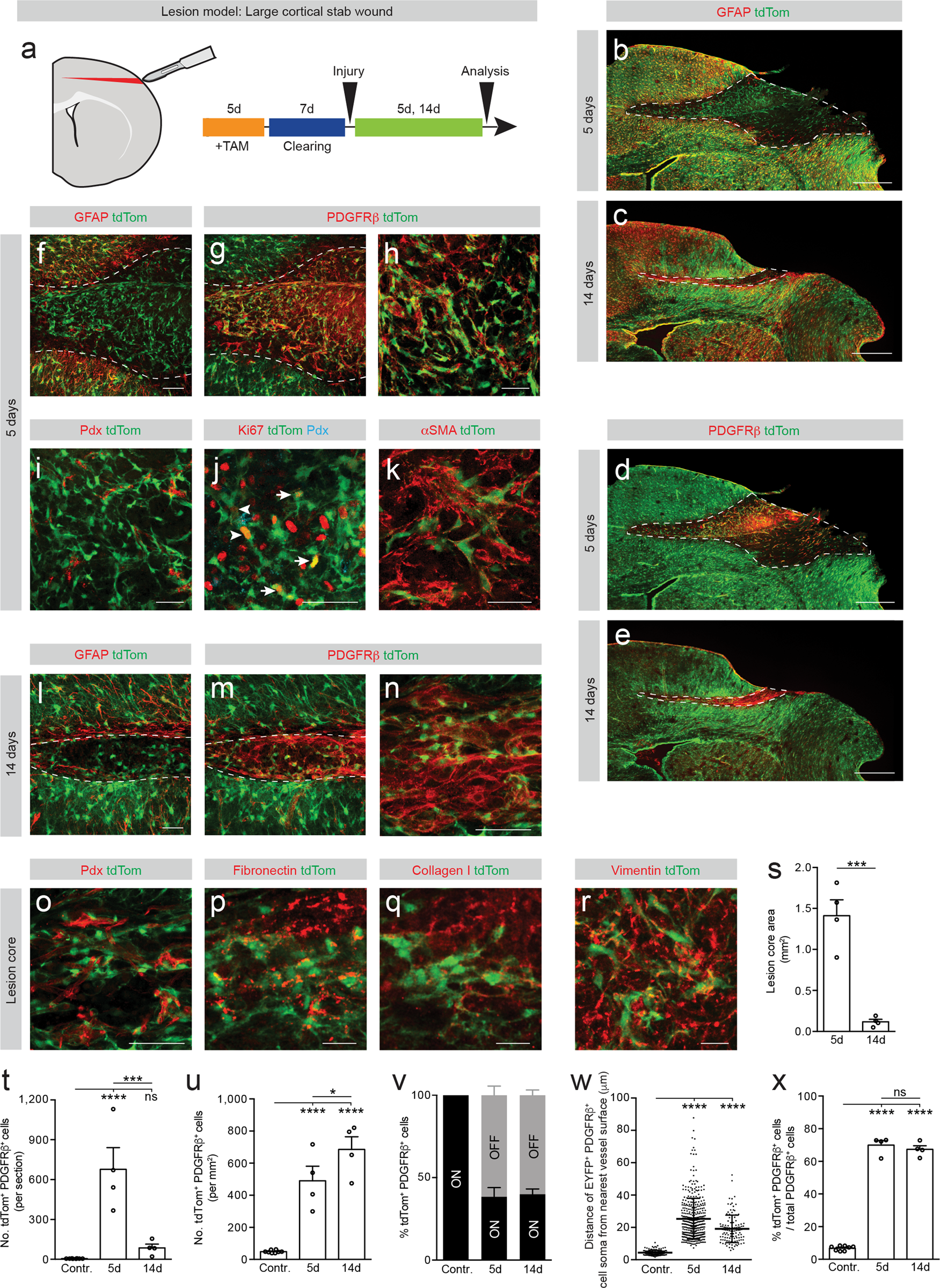
Fig. 3: Type A pericytes are the main source of stromal fibroblasts that form fibrotic scar tissue after large stab lesions restricted to the cerebral cortex.
From: Pericyte-derived fibrotic scarring is conserved across diverse central nervous system lesions

a Lesion model and experimental timeline. Red represents the lesion. Distribution of tdTom+ cells at 5 dpi (b, d) and 14 dpi (c, e). Type A pericyte-derived cells (tdTom+PDGFRβ+ cells) cluster in the lesion core (dashed lines), bordered by a partially recombined GFAP+glial scar. f–i The lesion core (GFAP− area; outlined by dashed lines) is filled with tdTom+PDGFRβ+ cells (f–h) located outside the vascular wall (podocalyxin+, Pdx) (i) at 5 dpi. TdTom+ cells proliferate (Ki67+) while attached to the blood vessel wall (arrowheads) and away from it (arrows) (j) and express the (myo)fibroblast marker αSMA (k) at 5 dpi. l–o TdTom+ cells retain PDGFRβ+ expression and occupy the lesion core (outlined by dashed lines) surrounded by GFAP+ glial cells at 14 dpi (l–n). A fraction of tdTom+ cells no longer associates with the vascular wall (o). p–r TdTom+ cells are surrounded by fibronectin+ (p) and collagen I+ (q) ECM and express vimentin (r) at 14 dpi and 5 dpi, respectively. Quantification of the lesion core area (s), number of tdTom+PDGFRβ+ cells per section (t), and density of tdTom+PDGFRβ+ cells (u) overtime. v Percentage of tdTom+ cells that express PDGFRβ (tdTom+PDGFRβ+ cells) associated with (ON vessel) or located outside (OFF vessel) the vascular wall. w Distance of tdTom+PDGFRβ+ cells ON vessel (contralateral cortex) or OFF vessel (after injury) from the nearest vessel surface. Each dot represents one cell. x Percentage of PDGFRβ+ cells that express tdTom out of total PDGFRβ+ cells. TAM tamoxifen; Scale bars: 500 μm (b–e), 100 μm (f, g), 50 μm (h–o) and 20 μm (p–r). Data shown as mean ± s.e.m. n = 8 (Contralateral), n = 4 (5d), and n = 4 (14d) animals in (s–v, x). n = 131 (Contralateral), n = 401 (5d), and n = 117 (14d) cells examined over 4 animals in (w). ns non-significant; *p < 0.05, ***p < 0.001, ****p < 0.0001 by two-sided, unpaired Student’s t test in (s), One-Way ANOVA followed by Holm–Sidak post-hoc test in (t, u, x) and Kruskal–Wallis test followed by Dunn’s post-hoc test in (w). b, d, c, e, f, g, l, m, n, o denote paired images. Images show coronal sections. Images are representative of two independent experiments. Source data and statistical test results are provided as a Source Data file.