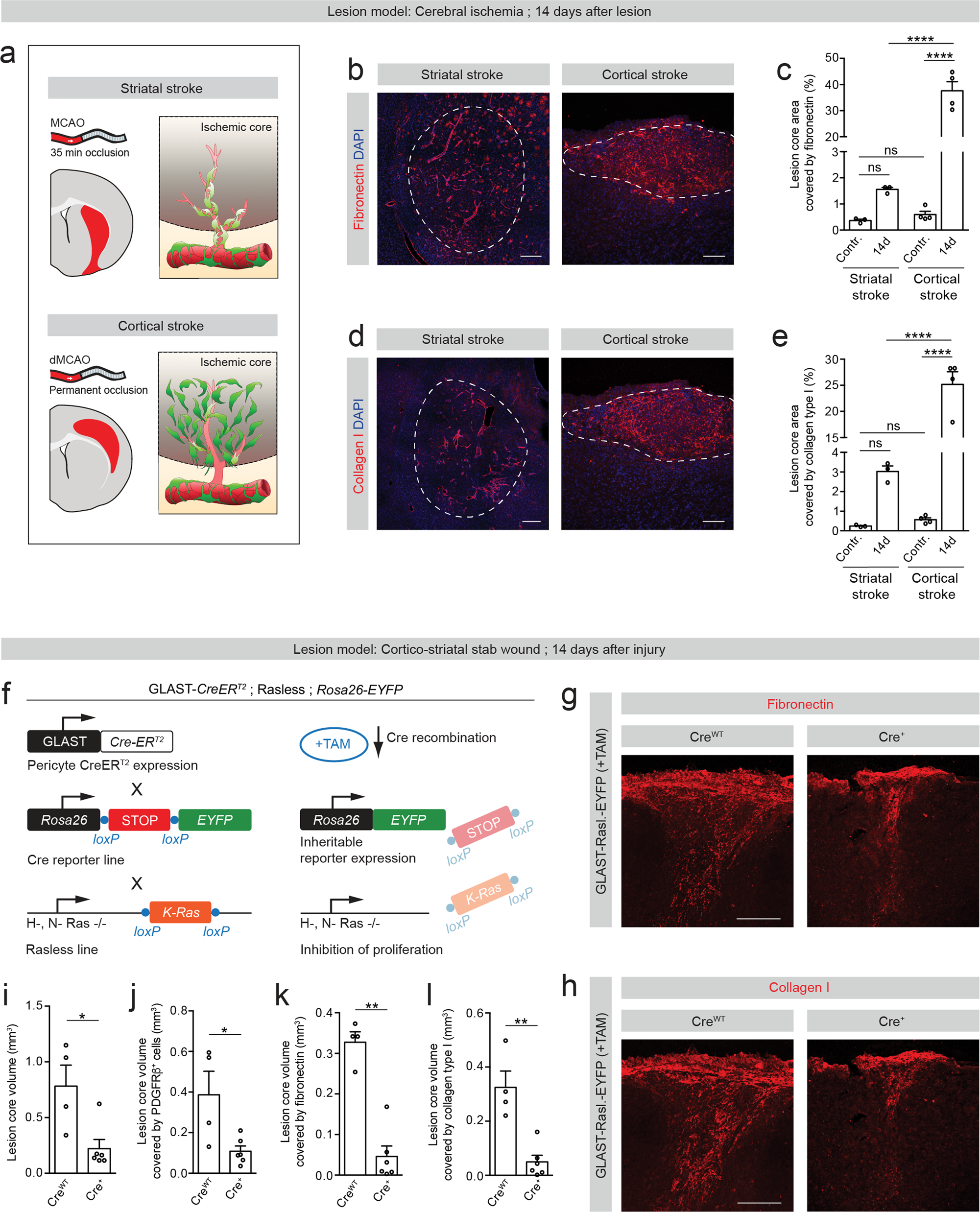
Fig. 8: Type A pericytes are required for the generation of fibrotic scar tissue and deposition of ECM after injury.
From: Pericyte-derived fibrotic scarring is conserved across diverse central nervous system lesions

a Schematic illustrations depicting the contribution of type A pericytes to ischemic lesions confined to the striatum or cortex (lesions represented in red). Upper row: Following striatal stroke, type A pericytes and progeny increase in number but remain associated with the vascular wall (cells colored light green). Lower row: After cortical stroke, type A pericyte-derived cells increase in number and dissociate from the vascular wall (cells colored dark green). Light colored regions represent peri-lesion tissue and darker regions the ischemic stroke core. Representative overview images and quantification of fibronectin (b, c) and collagen I (d, e) deposition in the lesion core. Dashed lines encircle the lesion core. f Genetic strategy to block the generation of progeny by type A pericytes. Tamoxifen (TAM)-induced genetic recombination in Cre+ GLAST-CreERT2;Rasless;Rosa26-EYFP (GLAST-Rasless-EYFP) animals prior to injury results in inhibition of injury-induced type A pericyte proliferation through cell-specific deletion of floxed K-Ras in mice with H-Ras and N-Ras null alleles. Both Cre+ and CreWT animals are treated with tamoxifen prior to injury, but CreWT animals do not undergo genetic recombination and serve as control. Representative overview images of fibronectin (g) and collagen I (h) deposition in lesion core. Quantification of the total lesion core volume (i) and lesion core volume covered by PDGFRβ+stromal cells (j), fibronectin (k) or collagen I (l) in CreWT and Cre+ GLAST-Rasless-EYFP animals, 14 days after a cortico-striatal stab wound. TAM tamoxifen; Scale bars: 200 μm (g, h, striatal stroke in b, d) and 100 μm (cortical stroke in b, d). Data shown as mean ± s.e.m. n = 3 (Contralateral side striatal stroke), n = 3 (Striatal stroke), n = 4 (Contralateral side cortical stroke), n = 4 (Cortical stroke), n = 4 (Stab wound CreWT) and n = 6 (Stab wound Cre+) animals. ns non-significant; *p < 0.05, **p < 0.01, ****p < 0.0001 by One-Way ANOVA followed by Tukey’s multiple comparisons post-hoc test in (c, e) and two-sided Mann–Whitney test in (i–l). g, h denote paired images. Cell nuclei are labeled with DAPI. Images show coronal (a, b) and sagittal (g, h) sections. Images are representative of two independent experiments. Source data and statistical test results are provided as a Source Data file.