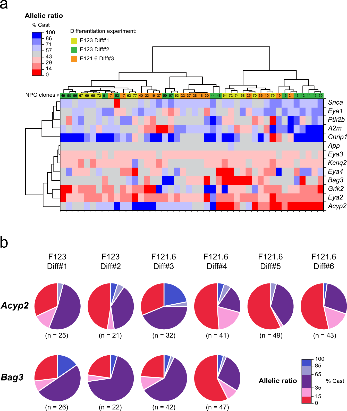
Fig. 4: Allelic imbalance generates cellular diversity.
From: Locus specific epigenetic modalities of random allelic expression imbalance

a Hierarchical clustering heatmap of allelic expression ratios for 13 genes in 44 NPC clones. b Proportions of NPC clones in each category of allelic expression status for Acyp2 and Bag3 for six independent differentiation experiments. n is the number of clones analysed for each gene and each differentiation.