Fig. 4: GABA potency is associated with spontaneous gating of GABAARs.
From: Structural determinants and regulation of spontaneous activity in GABAA receptors

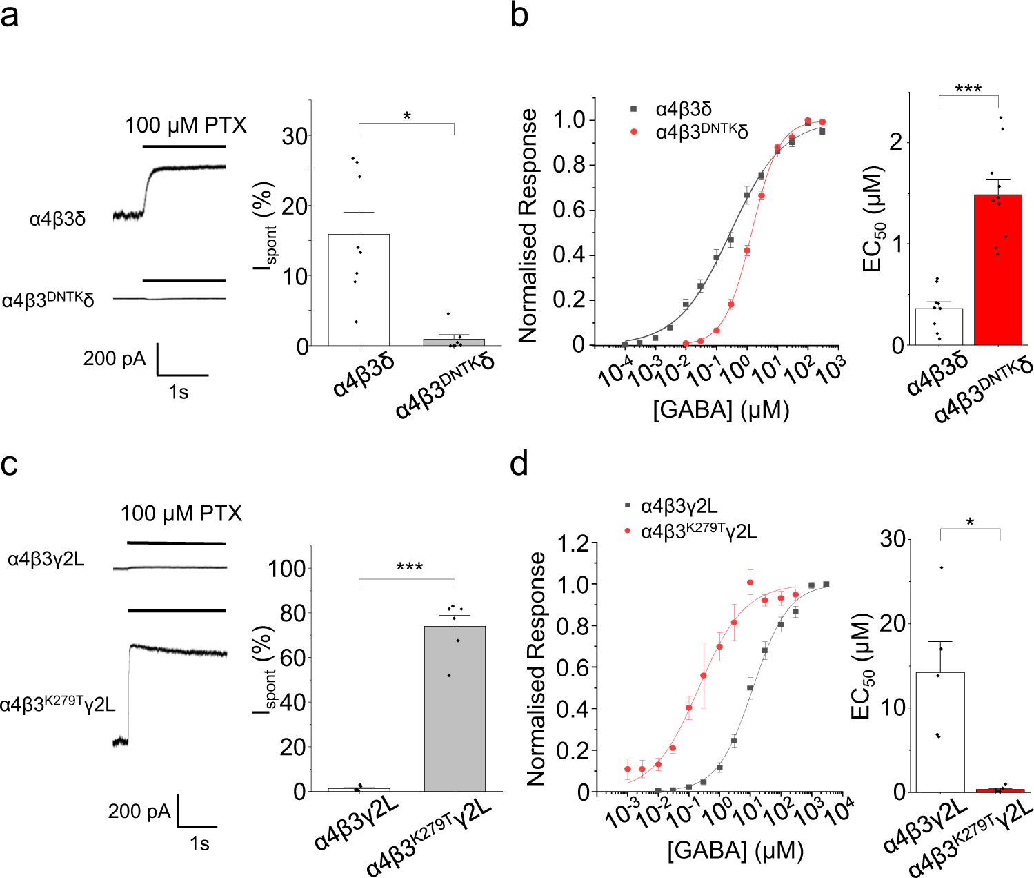
a Left: recordings of α4β3δ and non-spontaneous α4β3DNTKδ receptors during PTX application. Right: Ispont showing significant reduction when GKER is substituted with DNTK. For comparative purposes, data are reproduced here from Fig. 2d. b Left: GABA concentration-response curves for α4β3δ and α4β3DNTKδ receptors. Right: GABA EC50 values (***P = 9E-6, two-sided unpaired t-test; corresponding Hill coefficient values are: α4β3δ: 0.5 ± 0.02, n = 9; α4β3DNTKδ: 1.0 ± 0.04, n = 10). c Left: recordings of α4β3γ2L and α4β3K279Tγ2L receptors during PTX application. Right: Ispont revealing that K279T in the M2–M3 linker significantly increases spontaneous activity (***P = 2.5E-5, two-sided unpaired t-test; n = 6). d Left: GABA concentration-response curves for wild-type α4β3γ2L and α4β3K279Tγ2L receptors. Right: GABA EC50 values (*P = 0.020, two-sided unpaired t-test; corresponding Hill coefficient values are: α4β3γ2L: 0.8 ± 0.03, n = 5; α4β3K279Tγ2L: 0.8 ± 0.2, n = 6). Data are presented as mean values ± SEM. *P < 0.05; ***P < 0.001. Source data are provided as a Source Data file for Fig. 4.