Fig. 8: β3 subunit controls spontaneous currents in hippocampal neurons.
From: Structural determinants and regulation of spontaneous activity in GABAA receptors

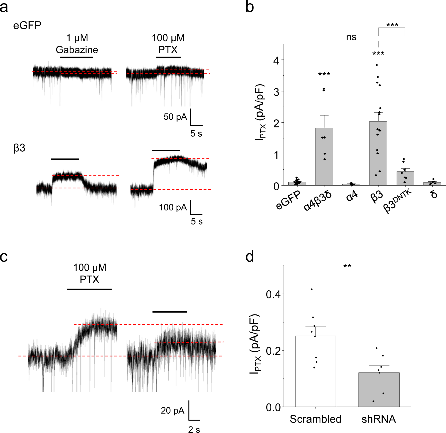
a Recordings from neurons transfected with control eGFP or β3 cDNA and exposed to gabazine (1 μM) and PTX (100 μM). Dashed lines indicate the holding current before and during drug application. Gabazine exhibited a small agonist effect with eGFP-transfected neurons, and partial antagonism at β3-transfected neurons. Both gabazine and PTX were applied until the holding current reached a steady state (~3–5 s). b Neurons transfected with eGFP alone or with α4 or δ cDNA showed small PTX-sensitive spontaneous current densities. Transfection with either α4, β3 and δ DNAs together (***P = 1.3E-7) or β3 alone (***P = 4.9E-5) increased spontaneous current densities. Neurons transfected with non-spontaneous β3DNTK cDNA had spontaneous currents that were not significantly greater than eGFP controls (P = 0.73), and substantially less than wild-type β3 (*P = 0.014; one-way ANOVA with Tukey’s post-hoc test; eGFP: n = 16; α4β3δ: n = 5; α4: n = 5; β3: n = 6; β3DNTK: n = 7; δ: n = 6). c Hippocampal neurons were transfected with two shRNAs selective for rat β3 knockdown, or with a scrambled control. Recordings of neurons transfected with scrambled control (left) or shRNAs (right) during PTX application are shown. d PTX-sensitive spontaneous current densities of neurons transfected with the scrambled control were significantly higher than those transfected with shRNAs to knockdown β3 subunit expression levels (**P = 0.0092; two-sided unpaired t-tests; scrambled: n = 8; shRNA: n = 7). Data are presented as mean values ± SEM. **P < 0.01; ***P < 0.001; ns no significance. Source data are provided as a Source Data file for Fig. 8.