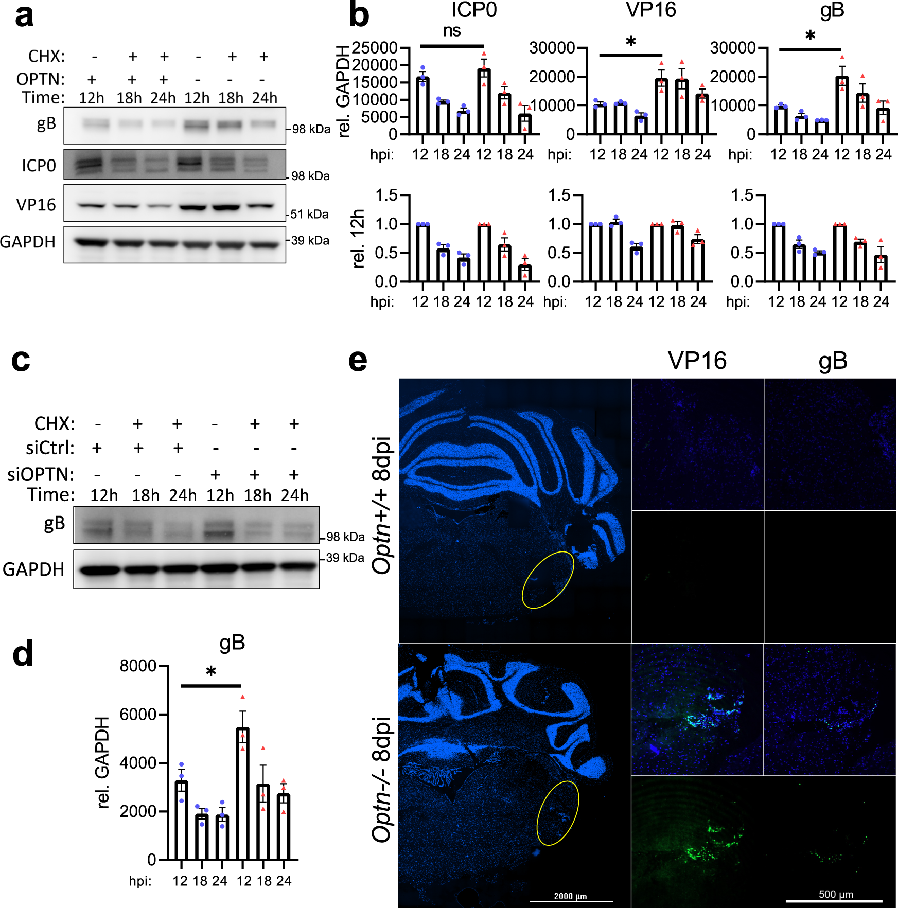
Fig. 2: OPTN suppresses expression of essential HSV-1 proteins VP16 and gB, but not ICP0.
From: OPTN is a host intrinsic restriction factor against neuroinvasive HSV-1 infection

Optn+/+ and −/− HeLa cells or siOPTN and siCtrl transfected HCE cells were infected at 1 MOI with HSV-1 17-strain for 12 h before CHX addition to block protein synthesis, then cells were sampled at 12 h, 18 h, and 24 h after infection. a Shown for HeLa cells are immunoblots against the HSV-1 proteins gB, ICP0, VP16, and the internal reference GAPDH, b with band quantification relative to GAPDH or relative to initial normalized protein levels (n = 3 replicates). P = 0.4591 (ICP0), P = 0.0368 (VP16), P = 0.0347 (gB). c Shown for HCE cells are immunoblots against the HSV-1 protein gB and the internal reference GAPDH, d with band quantification relative to GAPDH (n = 3 replicates). P = 0.0475. e Representative staining for VP16 and gB in brainstems of HSV-1 infected Optn+/+ or −/− mice 8 dpi. Data are presented as mean values ± SEM (b, d). Two-tailed Student’s t test was performed for statistical analysis (α = 0.05). ∗p < 0.05; ns not significant. Source data are provided as a Source Data file.