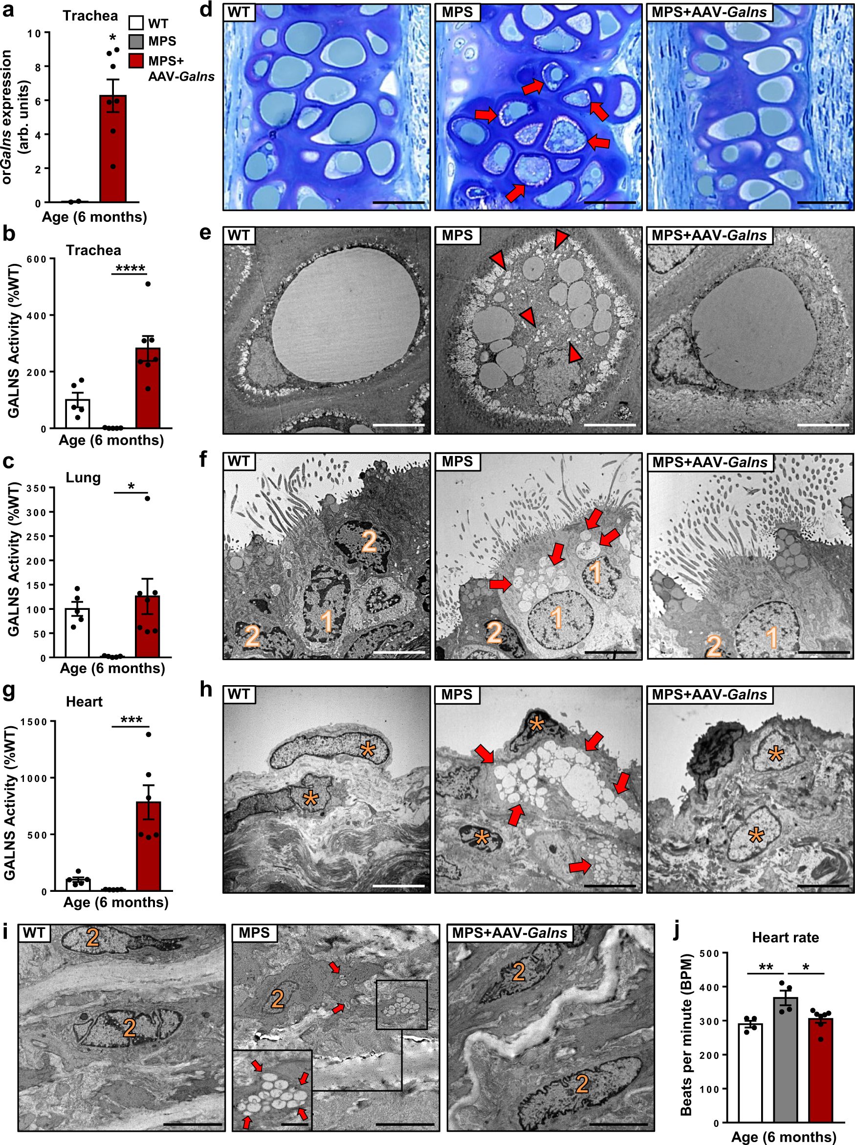
Fig. 6: Correction of tracheal and cardiac pathology in AAV9-Galns-treated MPSIVA rats.

Analysis of trachea and heart of 6-month-old WT and MPSIVA rats, untreated or treated with AAV9-Galns (6.67 × 1013 vg/kg) at 4 weeks of age. a Expression of orGalns in the trachea of WT (n = 2) and AAV9-Galns-treated MPSIVA (n = 7) rats. b, c GALNS activity in the trachea (b) and lung (c) of 6-months-old WT (n = 5), untreated (n = 5), or AAV9-Galns-treated (n = 7) MPSIVA rats. WT GALNS activity was set to 100%, corresponding to 173.26 ± 44.43 (trachea) and 137.63 ± 19.76 (lung) nmol/17 h/mg. d Toluidine-blue staining of semithin sections of trachea from untreated MPSIVA rats revealed a high number of small lipid droplets (arrows) in chondrocytes, that were not observed in trachea from AAV9-Galns-treated MPSIVA rats (n = 3 animals/group). Scale bars, 20 µm. e Ultrastructural analysis of tracheal chondrocytes from MPSIVA rats showed small electrolucent storage vesicles (arrowheads) and multiple lipid vesicles. AAV9-Galns-treated MPSIVA and WT chondrocytes presented a large lipid droplet. n = 2 animals/group. Scale bars, 5 µm. f Ultrastructural analysis of tracheal respiratory epithelium of untreated MPSIVA rats demonstrated abundant electrolucent vacuoles (arrows) in ciliated cells (1), that were absent after AAV9-Galns treatment. n = 2 animals/group. Scale bars, 5 µm. (2), goblet cells. g GALNS activity in heart of 6-month-old WT (n = 5), untreated (n = 5), or AAV9-Galns-treated (n = 6) MPSIVA rats. WT activity was set to 100%, corresponding to 42.24 ± 8.81 nmol/17 h/mg. h, i Ultrastructural analysis of untreated MPSIVA rats revealed abundant electrolucent vacuoles (arrows) in mitral valve cells (h) and smooth muscular fibers of aorta (i), that were not observed after AAV9-Galns treatment. n = 2 animals/group. Scale bars, 10 µm; inset, 1 µm. j Heart rate analysis of 6-month-old WT (n = 4), untreated (n = 4), or AAV9-Galns-treated (n = 7) MPSIVA rats. Results from a are shown as mean ± SEM and P-values of the unpaired two-tailed t-test are indicated. Results from b, c, g, j are shown as mean ± SEM, and P-values of the one-way Anova test are indicated (95% confidence interval). *P < 0.05, **P < 0.01, ***P < 0.001, and ****P < 0.0001 vs. untreated MPSIVA rats. Source data are provided as a Source Data file.