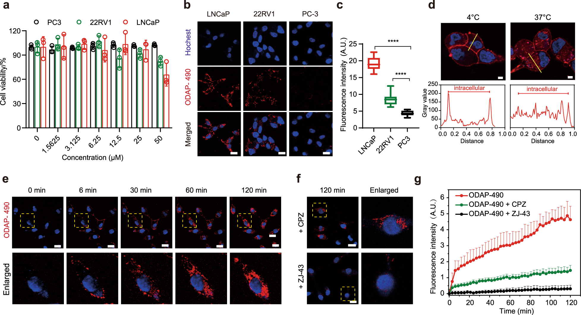
Fig. 3: Wash-free imaging of PSMA and real-time imaging of PSMA-mediated endocytosis.
From: A prostate-specific membrane antigen activated molecular rotor for real-time fluorescence imaging

a Cytotoxicity of ODAP-490 determined by the MTT viability assay. Data are presented as mean ± s.d. (n = 3 independent experiments). b Wash-free imaging of LNCaP (PSMA+++), 22RV1 (PSMA+), and PC3 (PSMA−) cells. 10 μM ODAP-490 was applied at 37 °C for 2 h. Cell nuclei were counter-stained with hochest 33342. (red, ODAP-490; blue, hochest 33342). Scale bar: 20 μm. c Quantification of the fluorescence intensity of samples in panel b. Upper and lower bounds of boxes represent 25th and 75th percentiles, horizontal lines indicate the median values, whiskers represent the minimum and maximum ranges. (n = 20 biologically independent cell samples). ****P < 0.0001, P values = 6.35e−22(LNCaP); 2.90e−11(22RV1); two-tailed unpaired Student t-test. A.U. arbitrary units. d Inhibition of PSMA-mediated endocytosis at 4 °C. The bottom figures show the fluorescence intensities corresponding to cross-sections (yellow lines) in the upper figures. (red, ODAP-490; blue, hochest 33342). Scale bar: 5 μm. Experiment was repeated three times independently with similar results. e The real-time monitoring of PSMA ligand binding and endocytosis. LNCaP cells were treated with 10 μM ODAP-490 and images were captured with a confocal microscope at 37 °C for 2 h at 3 min intervals. (red, ODAP-490; blue, hochest 33342). Scale bar: 20 μm. f Inhibition of the PSMA binding and PSMA-mediated endocytosis. The 2 h time point images are shown. (red, ODAP-490; blue, hochest 33342). CPZ chlorpromazine. Scale bar: 20 μm. g Quantification of fluorescence intensity changes of endocytosis with/without inhibitors in panels e and f. Data are presented as mean + s.d. (n = 20 biologically independent cell samples). Source data are provided in Source Data file.