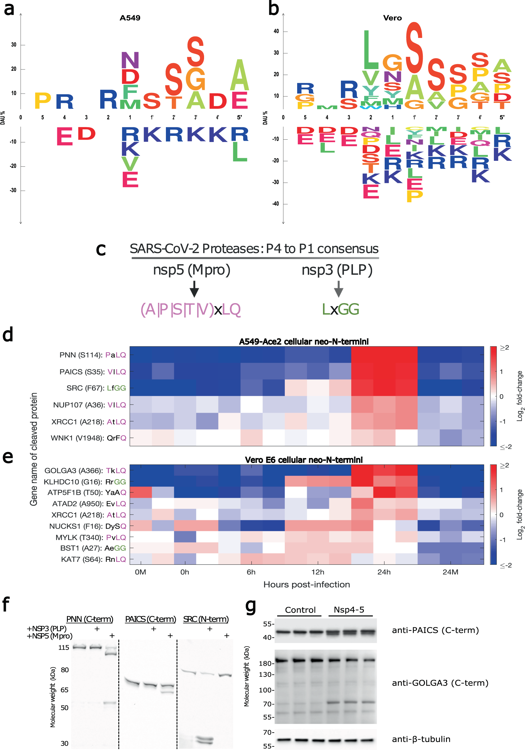
Fig. 4: Increased abundance of novel cellular neo-N-termini consistent with SARS-CoV-2 protease consensus sequences suggests viral protease activity on cellular substrates.

Panels a and b show motif analysis highlighting enriched amino acids proximal to the N-terminus of neo-N-termini enriched in SARS-CoV-2-infected A549-Ace2 and Vero E6 cells, respectively. DAU differential amino acid usage. The P5 to P5’ positions for the cleavage sites are shown following the nomenclature of Schechter and Berger. c Consensus motifs for Mpro and PLP. Panels d and e show the relative abundance of cellular neo-N-termini identified as significantly upregulated (n = 3 biological replicates, unpaired two sample t-test, multiple-hypothesis corrected q < 0.05) and matching or resembling the Mpro or PLP consensus motifs from A549-Ace2 or Vero E6 cells, respectively. Sequence match to the consensus is indicated by the pink or green coloring of the P4 to P1 positions of the relevant cleavage sites indicating match to the Mpro or PLP P4, P2, or P1 positions, respectively. f In vitro validation of GFP-tagged PNN, PAICS, and SRC cleavage by SARS-CoV-2 Mpro and PLP, following incubation with 10 M of the respective protease (n = 3). g Cell-based validation of Mpro cleavage of GOLGA3 and PAICS following transfection of SARS-CoV-2 Nsp4-5 plasmid. Tubulin is included as a loading control (n = 3).