Fig. 7: Surface-mimicking monoclonal anti-PR-III antibodies initiate FXII contact activation.
From: Identification of the factor XII contact activation site enables sensitive coagulation diagnostics

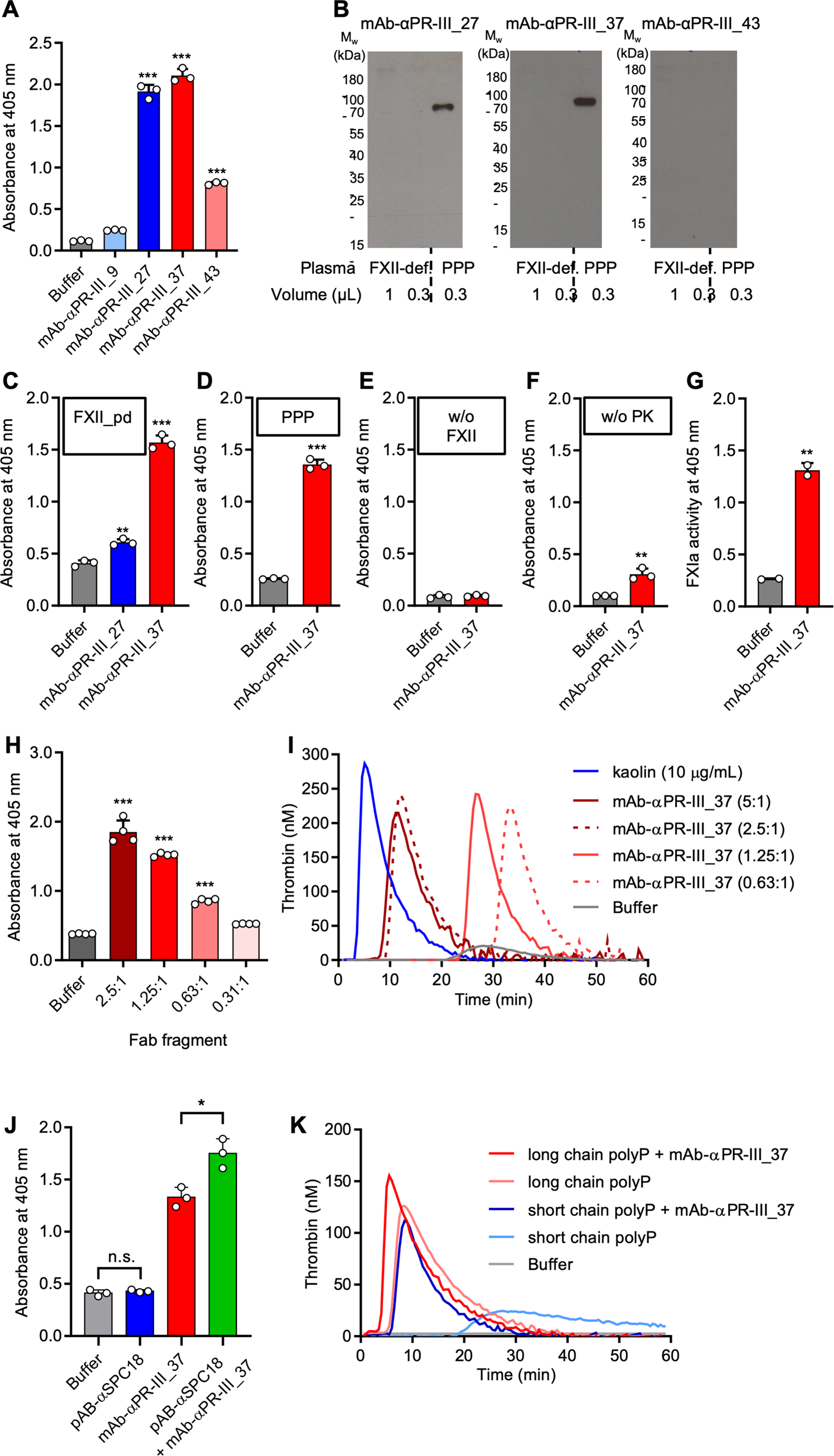
A Binding of purified monoclonal anti-PR-III antibodies mAb-αPR-III_9, mAb-αPR-III_27, mAb-αPR-III_37 or mAb-αPR-III_43 (0.3 μM each) to immobilized FXII_pd in an ELISA assay. FXII-bound antibody was measured photometrically at 405 nm following substrate reaction. n = 3, experiment performed 3 times. B FXII-deficient plasma samples (FXII-def; 1 μL in lane 1 and 0.3 μL in lane 2), or normal platelet poor plasma (PPP; 0.3 μL in lane 3) were probed with mAb-αPR-III_27, mAb-αPR-III_37 or mAb-αPR-III_43 in western blot analyses, n = 2. C FXII_pd was incubated with buffer, mAb-αPR-III_27 or mAb-αPR-III_37 (750 nM each) and FXIIa formation was monitored by S2302 conversion. D–F Normal PPP (D), FXII-deficient plasma (E) or plasma kallikrein (PK)-deficient plasma (F) was incubated with buffer or mAb-αPR-III_37 (750 nM) and S2302 substrate cleavage was measured at 180 min. G Normal PPP was incubated with buffer or mAb-αPR-III_37 (750 nM) for 60 min and FXIa formation was measured in a chromogenic assay using the S2366 substrate. H Normal PPP was activated with decreasing concentrations of purified mAb-αPR-III_37 Fab fragments (molar ratio of 2.5:1 to 0.31:1 of Fab fragment:endogenous normal PPP FXII) and FXIIa formation was measured using the S2302 chromogenic assay. C–H: n = 3 of 3 independent experiments. I Real-time thrombin generation in normal PPP stimulated with mAb-αPR-III_37 or kaolin (10 μg/mL). Antibody concentrations are given relative to endogenous normal PPP FXII (375 nM). J Normal PPP was incubated with pAB-αSPC18 or mAb-αPR-III_37 alone (each 750 nM), or a mixture of both antibodies. FXIIa formation was measured by S2302 conversion. n.s.: non-significant, n = 3; one dataset of two is shown. K Real-time thrombin generation in normal PPP stimulated with long- or short-chain polyP (10 μg/mL each), in the presence or absence of mAb-αPR-III_37 (125 nM, molar ratio of 1:1) or buffer. Representative thrombin generation curves of n = 4, are shown. In A, C, and H **: P = 0.0034, ***: P < 0.001 vs. buffer by one-way ANOVA and Dunnett’s multiple comparison test. For D–G and J *: P = 0.0126, **: P < 0.01, ***: P < 0.001 by unpaired two-tailed Student´s t test. All columns give means ± SD.