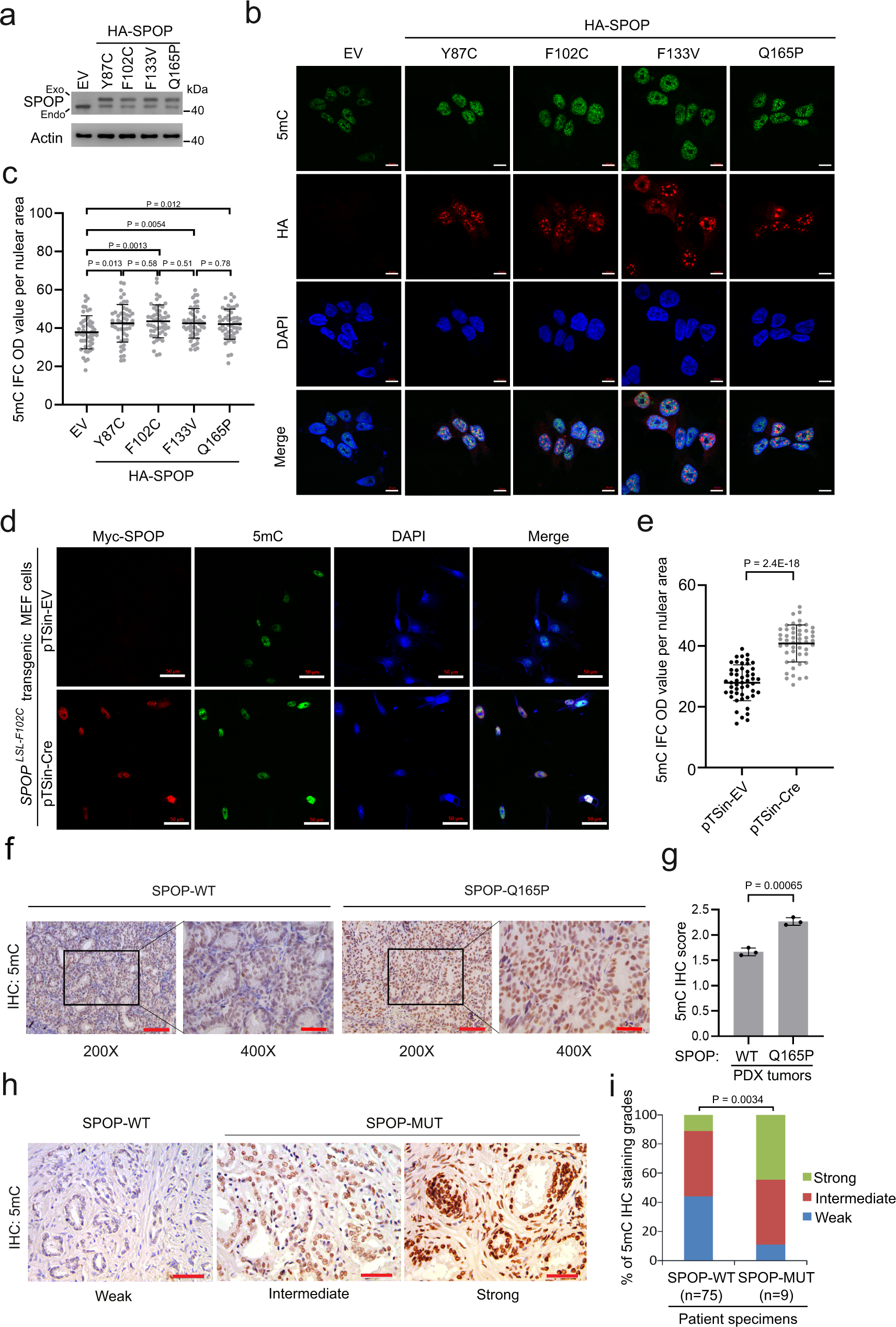
Fig. 1: SPOP-mutant expression induces DNA hypermethylation in cultured PCa cells and patient specimens.
From: SPOP mutation induces DNA methylation via stabilizing GLP/G9a

a–c Western blots of whole cell lysate (WCL) from 22Rv1 cells infected with lentivirus expressing empty vector (EV), HA-tagged SPOP Y87C, F102C, F133V or Q165P mutant (a). Representative IFC images of 5mC and HA-SPOP staining are shown in (b) and 5mC signals were quantified using ImageJ optical density (OD)/nuclear area (pixel) (c). Data shown means ± SD (n = 50 cells/group). Scale bar, 10 μm. d, e Representative IFC images of Myc-SPOP F102C and 5mC staining in MEFs (derived from Myc-SPOPLSL conditional transgenic mice) infected with the indicated lentivirus (d) and 5mC signals were quantified using ImageJ optical density (OD)/nuclear area (pixel) (e). Data shown means ± SD (n = 50 cells/group). Scale bar, 50 μm. f, g Representative IHC images of 5mC staining in SPOP WT and SPOP Q165P mutant PDX tissues (f) and the quantitative data of 5mC staining (g). Scale bar in 200 × field, 100 μm. Scale bar in 400 × field, 50 μm. Data shown means ± SD (n = 3 replicates/group). h, i Representative IHC images of 5mC staining in 84 PCa patient specimens including 75 SPOP-WT and 9 SPOP-mutant (MUT) samples (h) and the quantitative data of 5mC staining (i). Scale bar, 50 μm. Statistical significance was determined by unpaired two-tailed Student’s t test in (c, e, f). Statistical significance was determined by two-tailed Wilcoxon rank-sum test in (i). Experiments in (a) were repeated twice. Source data are provided as a Source Data file.