Fig. 2: Comparative transcriptome analysis of thymic B cell subsets and cord blood B cells.
From: Intrathymic differentiation of natural antibody-producing plasma cells in human neonates

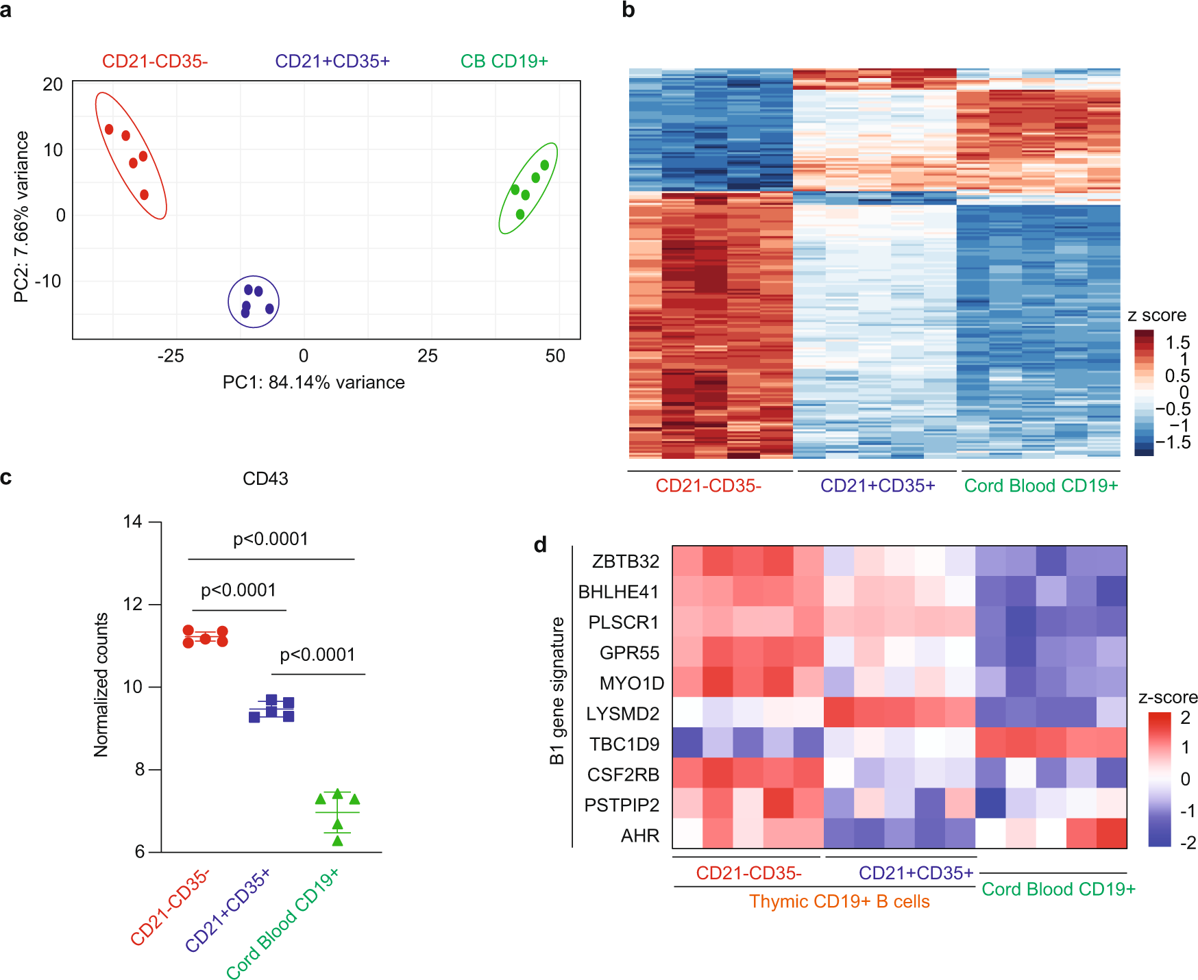
a Principal component analysis (PCA) clustering of thymic CD21−CD35− (red dots), CD21+CD35+ (blue dots) and cord blood (green dots) B cells using top 500 most variable genes (n = 5). b Heatmap of thymic CD19+CD21−CD35− and CD19+CD21+CD35+ B cell subsets as well as cord blood CD19+ B cells after DESeq2 analysis pipeline. Data are expressed as normalized row z-score of log2 gene expression values (n = 5). Two-sided Wald test with Benjamini–Hochberg false discovery ration (FDR) adjustment. c Normalized counts of CD43 gene expression in thymic CD19+CD21−CD35−, CD19+CD21+CD35+, and cord blood CD19+ B cell subsets after DESeq2 analysis pipeline. Error bars are expressed as mean ± SD (n = 5); two-sided t-test. d Heatmap representation of expression of genes included in the canonical mouse B1 cell signature in human thymic CD21−CD35−, CD21+CD35+ CD19+ B cell subsets as well as human cord blood CD19+ cells. Data are expressed as normalized row z-score of log2 gene expression values (n = 5). Two-sided Wald test with Benjamini–Hochberg false discovery ration (FDR) adjustment.