Fig. 4: Single-cell RNA-sequencing analysis of thymic B cell in human neonates.
From: Intrathymic differentiation of natural antibody-producing plasma cells in human neonates

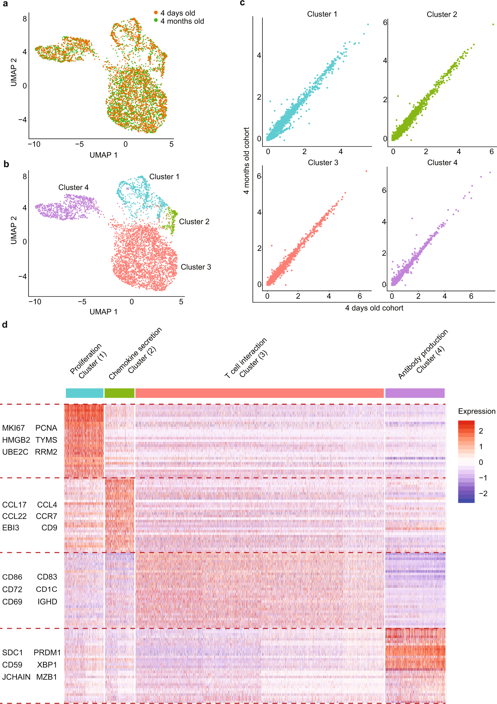
a UMAP embeddings of integrated scRNA-seq data from thymic CD19+CD21−CD35− B cells of representative donors aged 4 days (orange) and 4 months (green). b UMAP embeddings of scRNA-seq data from CD19+CD21−CD35− thymic B cells of representative donors aged 4 days and 4 months, showing four different expression clusters. c Average of expression levels for each gene (dot) comparing 4-days-old specimens (n = 3) and 4-month-old specimens (n = 3) in each cell cluster. Values are expressed as natural log of average gene expression +1. d Heatmap representation with highlighted genes expressed in different clusters of thymic CD19+CD21−CD35− B cells based on single-cell RNA-sequencing analysis of thymic B cells. Results are expressed as normalized row z-score of log values. Two-sided MAST (Model-based Analysis of Single-cell Transcriptomics) test with Bonferroni correction across gene dataset.