Fig. 7: Reactivity of thymic plasma cells in human neonates to bacteria.
From: Intrathymic differentiation of natural antibody-producing plasma cells in human neonates

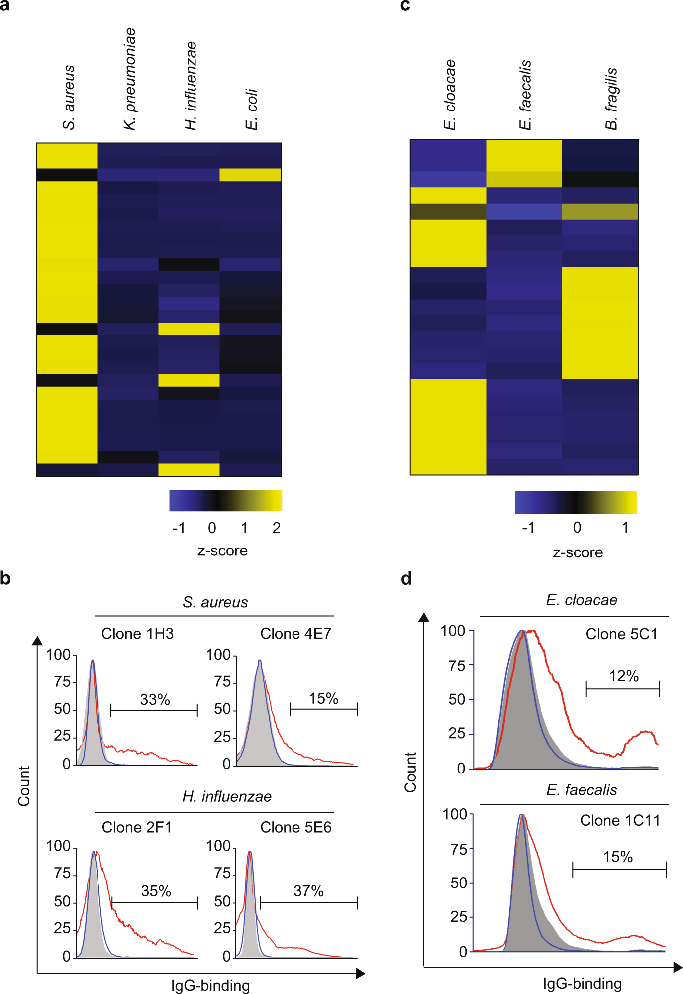
a Heatmap representation of reactivity to Staphylococcus aureus, Klebsiella pneumoniae, Haemophilus influenzae, and Escherichia coli, of recombinant monoclonal antibodies generated from thymic plasma cells (n = 26). Results are expressed as normalized row z-score of percentage of antibody binding. b Histograms of representative monoclonal antibodies reactive to S. aureus (clones 1H3 and 4E7) and to H. influenzae (clones 2F1 and 5E6). The reactivity of the positive clones is shown with red lines. Nonreactive clones are shown with blue lines. Secondary antibody controls are shown with gray histograms. c Heatmap representation of reactivity to Enterobacter cloacae, Enterococcus faecalis, and Bacteroides fragilis, of recombinant monoclonal antibodies generated from thymic plasma cells (n = 20). Results are expressed as normalized row z-score of percentage of antibody binding. d Histograms of representative monoclonal antibodies reactive to Enterobacter cloacae (clone 5C1) and to Enterococcus faecalis (clone 1C11). The reactivity of the positive clones is shown with red lines. Nonreactive clones are shown with blue lines. Secondary antibody controls are shown with gray histograms.