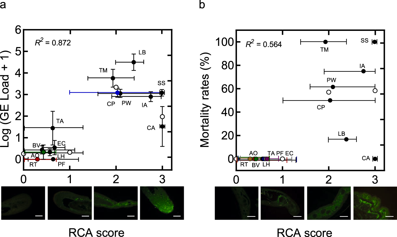
Fig. 5: Skin galactose staining predicts B. salamandrivorans infection intensity and survival probability.
From: Epidermal galactose spurs chytrid virulence and predicts amphibian colonization

a Intensity of RCA staining in relation to B. salamandrivorans infection peak loads of different amphibian species. B. salamandrivorans infection peak loads are expressed in log (genomic equivalents (GE) load +1). Vertical error bars indicate standard error of mean. b Intensity of RCA staining in relation to mortality rates of different amphibian species. a, b Horizontal error bars indicate minimum and maximum RCA scores, black and coloured dots represent the mean value overall. Linear regressions were performed using dummy variables for RCA scores. White dots represent the predicted values of infection peak loads and mortality rates for each RCA score generated by the regression model. R2 indicates the coefficient of multiple determination in the regression model. RCA score: 0 = negative staining, 1 = weak staining, 2 = strong staining, 3 = intense staining. Photomicrographs represent different RCA staining scores. Scale bars = 100 µm. Urodele species: LH = Lissotriton helveticus, PW = Pleurodeles waltl, LB = Lissotriton boscai, TA = Triturus anatolicus, TM = Triturus marmoratus, CP = Cynops pyrrhogaster, IA = Ichthyosaura alpestris, SS = Salamandra Salamandra and CA = Calotriton asper. Anuran species: AO = Alytes obstetricans, RT = Rana temporaria, BV = Bombina variegata, PF = Pelobates fuscus and EC = Epidalea calamita. Number of biologically independent animals used for RCA staining: LH (n = 13), PW (n = 11), LB (n = 3), TA (n = 3), TM (n = 3), CP (n = 3), IA (n = 12), SS (n = 10), CA (n = 10), AO (n = 10), RT (n = 10), BV (n = 5), PF (n = 5) and EC (n = 5). Number of biologically independent animals in infection trials: LH (n = 23), PW (n = 13), LB (n = 6), TA (n = 6), TM (n = 6), CP (n = 8), IA (n = 20), SS (n = 26), CA (n = 5), AO (n = 13), RT (n = 5), BV (n = 4), PF (n = 5) and EC (n = 5). Source data are provided as a Source Data file.