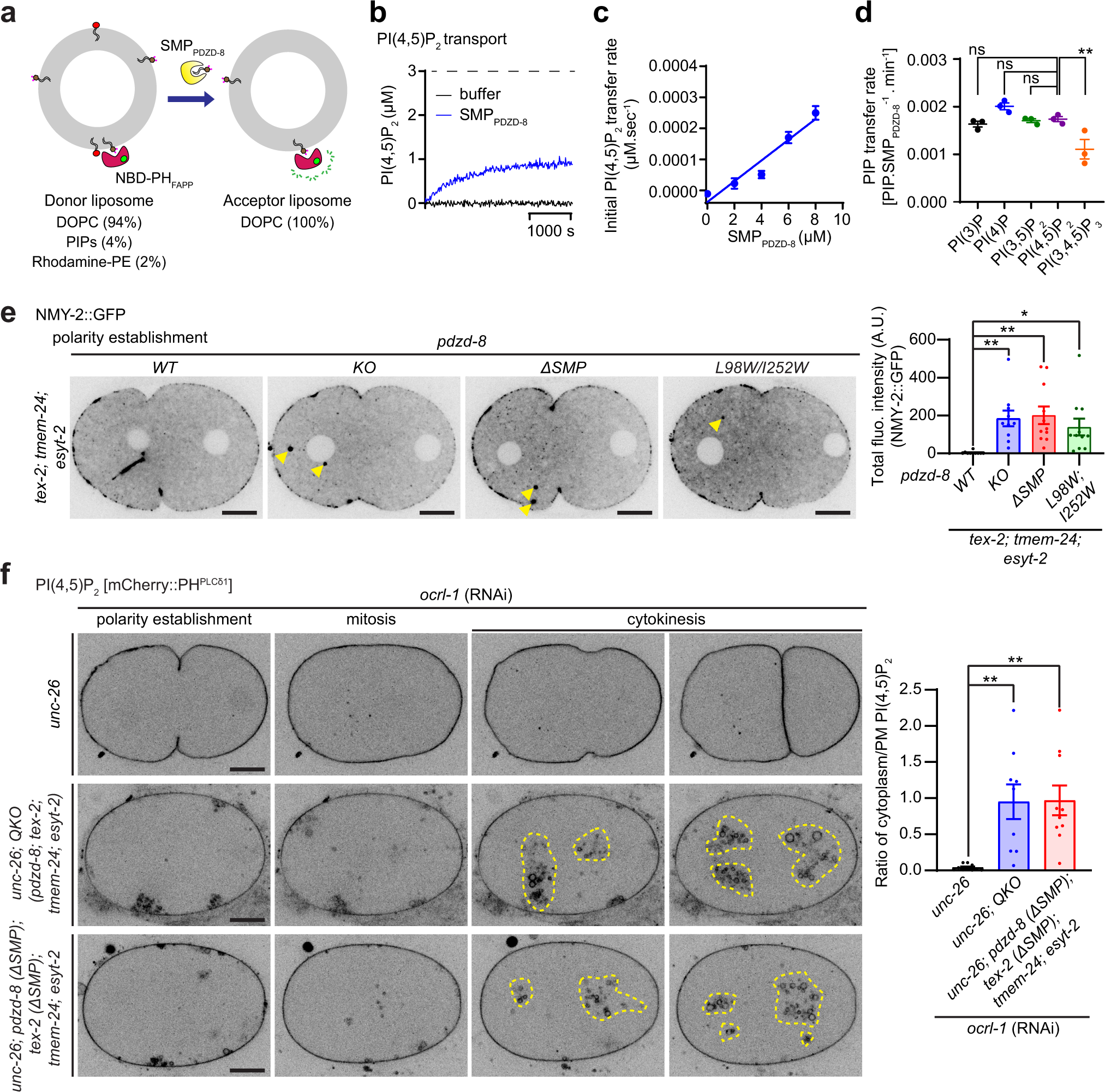
Fig. 7: The SMP domain of PDZD-8 transports various PIPs, including PI(4,5)P2, between membranes in vitro and plays a critical role for endosomal PI(4,5)P2 homeostasis in vivo.

a Schematic of the PI(4,5)P2 transfer assay in vitro. Donor liposomes [4% phosphoinositides (PIPs), 2% Rhodamine-PE, 94% DOPC] and acceptor liposomes [100% DOPC] (0.6 mM total lipids) were incubated with purified NBD-PHFAPP proteins (0.5 μM) and purified SMPPDZD-8 proteins. Dequenching of NBD fluorescence signals that corresponds to the transfer of PI(4,5)P2 from donor to acceptor liposomes were monitored using a fluorometer (see Methods). b PI(4,5)P2 transfer from donor to acceptor liposomes by purified SMPPDZD-8 proteins (8 μM). The dashed line corresponds to the condition that mimics full PI(4,5)P2 equilibration between donor and acceptor liposomes. c The protein concentration dependence of the initial PI(4,5)P2 transport rates of SMPPDZD-8. The trend line shows a linear fit of the data points [mean ± SEM, n = 6 independent experiments for each condition]. d Quantification of PIP transport rates of SMPPDZD-8 (8 μM) [mean ± SEM, n = 3 independent experiments for each condition; Dunnett’s multiple comparisons test, **p = 0.0056 (PI(4,5)P2 vs. PI(3,4,5)P3); ns denotes not significant]. e Left: Representative live spinning disc confocal (SDC) images of equatorial planes of early embryos from tex-2; tmem-24; esyt-2 mutants carrying indicated alleles of pdzd-8, expressing NMY-2-tagged with GFP (NMY-2::GFP). Images are from polarity establishment phase. Scale bars, 10 μm. Right: Quantification of the total fluorescence intensity of NMY-2::GFP puncta per minute during polarity establishment of the early embryogenesis [mean ± SEM, n = 10 embryos (pdzd-8 WT), n = 10 embryos (pdzd-8 KO), n = 11 embryos (pdzd-8 ΔSMP), n = 11 embryos (pdzd-8 [L98W, I252W]); Dunnett’s multiple comparisons test, **p = 0.0075 (pdzd-8 KO), **p = 0.0027 (pdzd-8 ΔSMP), *p = 0.0474 (pdzd-8 [L98W, I252W])]. f Left: Representative live SDC images of equatorial planes of early embryos from OCRL-1 RNAi-treated unc-26 mutants, OCRL-1 RNAi-treated unc-26; quadruple knock-out [QKO (pdzd-8; tex-2; tmem-24; esyt-2)] mutants and OCRl-1 RNAi-treated unc-26; pdzd-8 (ΔSMP); tex-2 (ΔSMP); tmem-24; esyt-2 mutants expressing PI(4,5)P2 biosensor (mCherry::PHPLCδ1). Images of each row are from time-lapse movies of the same embryos at different phases as indicated. Yellow dotted lines in mitosis and cytokinesis phases indicate clustering of PI(4,5)P2-positive vesicles. Scale bars, 10 μm. Right: Quantification of the ratio of PI(4,5)P2 levels in cytoplasm (including PI(4,5)P2-positive vesicles) to PI(4,5)P2 levels in the plasma membrane (PM) at the stage prior to cytokinesis, as assessed by mCherry::PHPLCδ1, in early embryos from indicated conditions [mean ± SEM, n = 10 embryos (unc-26; ocrl-1 RNAi), n = 9 embryos (unc-26; QKO; ocrl-1 RNAi), n = 10 embryos (unc-26; pdzd-8 (ΔSMP); tex-2 (ΔSMP); tmem-24; esyt-2; ocrl-1 RNAi); Dunnett’s multiple comparisons test, **p = 0.0026 (unc-26; QKO; ocrl-1 RNAi), **p = 0.0017 (unc-26; pdzd-8 (ΔSMP); tex-2 (ΔSMP); tmem-24; esyt-2; ocrl-1 RNAi)].