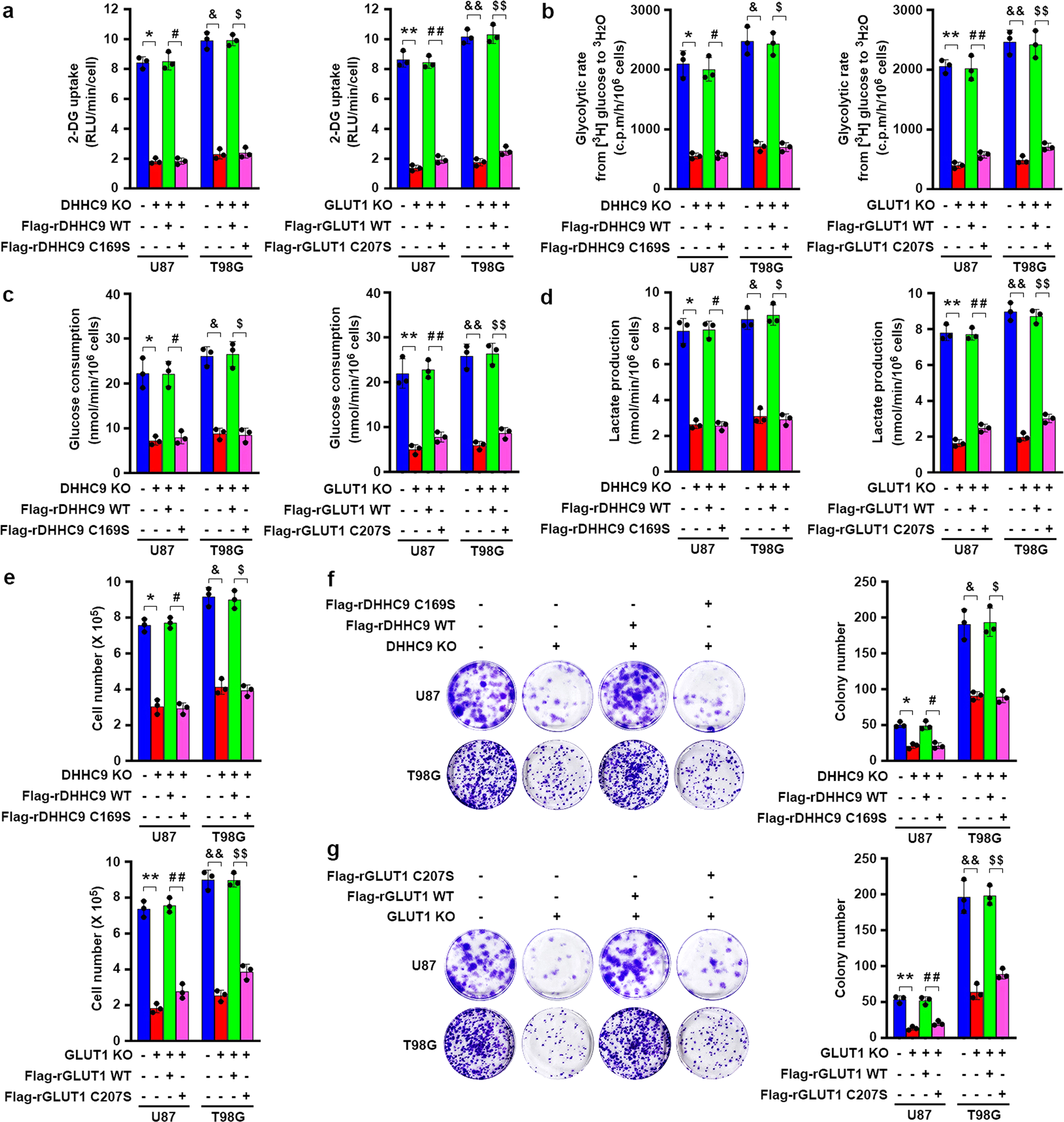
Fig. 4: DHHC9-mediated GLUT1 S-palmitoylation promotes glycolysis, growth and colony formation of GBM cells.
From: DHHC9-mediated GLUT1 S-palmitoylation promotes glioblastoma glycolysis and tumorigenesis

Flag-tagged WT rDHHC9 or rDHHC9 C169S, WT rGLUT1, or rGLUT1 C207S were reconstitutively expressed in endogenous DHHC9-knockout or GLUT1-knockout U87 or T98G cells, respectively. Data represent the mean ± SD of three independent experiments. P value was determined by the two-tailed Student’s t test. (a) The indicated cells were treated with 1 mM of 2-DG for 10 min. Uptake of 2-DG was measured using a glucose uptake kit and normalized to cell number. RLU relative luminescence units. *P = 1.15E-05, #P = 4.81E-05, &P = 3.25E-05, $P = 1.28E-05, **P = 2.32E-05, ##P = 1.85E-05, &&P = 1.04E-05, $$P = 3.60E-05. b The indicated cells were incubated with 5.5 mM glucose spiked with 10 μCi of D-[5-3H] glucose for 1 h. The glycolytic rate was measured by monitoring the conversion of D-[5-3H] glucose to 3H2O and normalized to cell numbers. c.p.m. counts per minute. *P = 2.85E-04, #P = 2.54E-04, &P = 2.44E-04, $P = 1.21E-04, **P = 1.94E-05, ##P = 2.81E-04, &&P = 7.95E-05, $$P = 2.23E-04. c The indicated cells were treated with DMEM without serum for 16 h. The media were collected for analysis of glucose consumption. *P = 1.68E-03, #P = 1.40E-03, &P = 2.40E-04, $P = 5.93E-04, **P = 1.03E-03, ##P = 3.33E-04, &&P = 2.60E-04, $$P = 3.03E-04. d The indicated cells were treated with DMEM without serum for 6 h. The media were collected for analysis of lactate production. *P = 2.45E-04, #P = 5.98E-05, &P = 1.79E-04, $P = 9.70E-05, **P = 2.40E-05, ##P = 2.07E-05, &&P = 2.37E-05, $$P = 2.55E-05. e The indicated cells (2 × 105) were seeded in six-well plates and cultured for 3 days. The cells were then collected and counted. *P = 1.26E-04, #P = 4.26E-05, &P = 1.91E-04, $P = 1.16E-04, **P = 4.96E-05, ##P = 1.30E-04, &&P = 5.21E-05, $$P = 9.62E-05. f, g One thousand U87 or T98G cells were seeded in a 60-mm dish and cultured for 14 days. The cells were then fixed by 4% paraformaldehyde and stained with crystal violet (left panels). Colony-formation number in each dish was counted (right panels). f *P = 6.01E-04, #P = 2.52E-03, &P = 1.27E-03, $P = 1.08E-03. g **P = 2.27E-04, ##P = 8.97E-04, &&P = 8.04E-04, $$P = 2.29E-04. Source data are provided as a Source Data file.