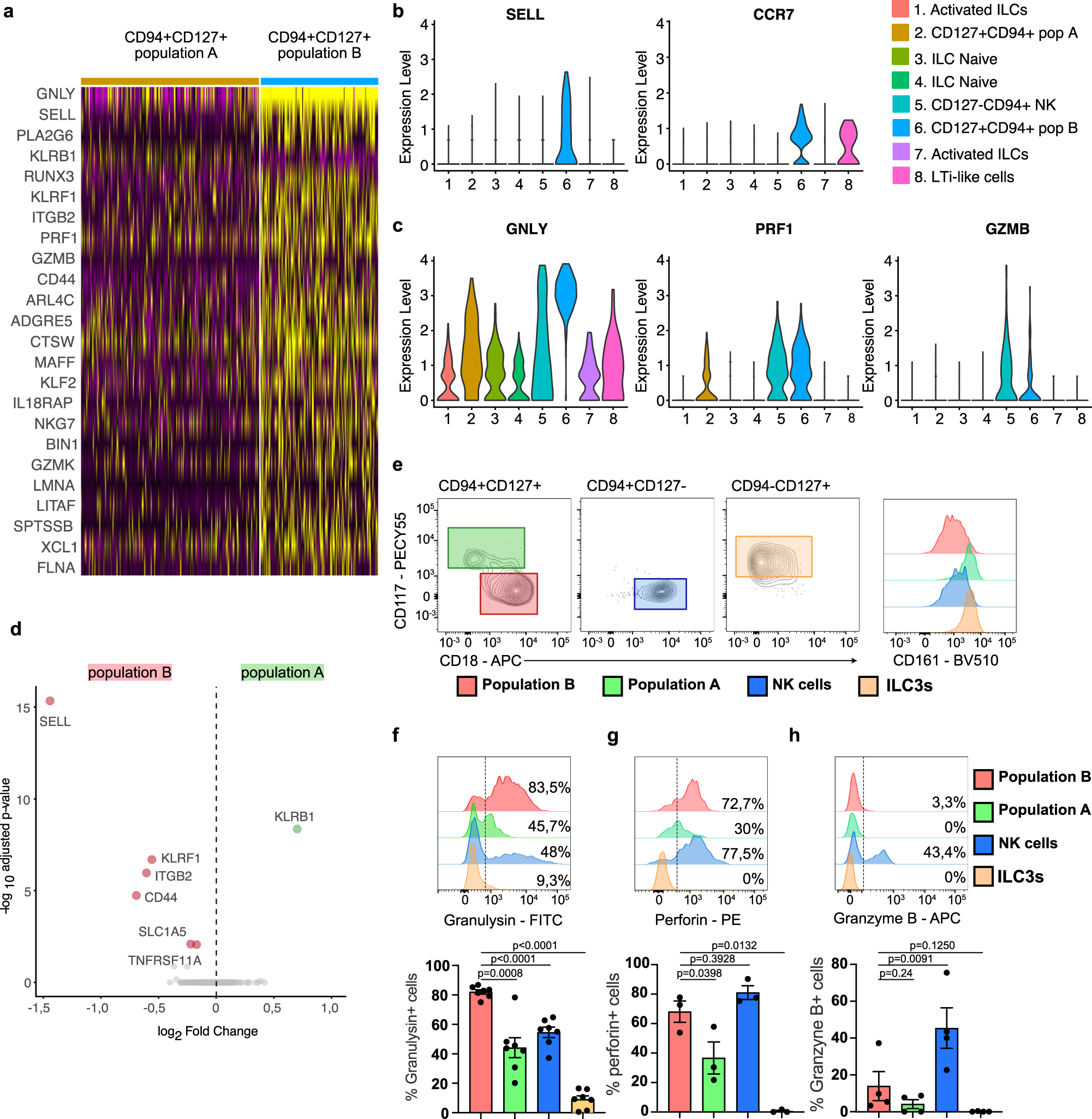
Fig. 3: Population B highly expresses granulysin and lacks CD117.

a Heatmap of significant different expressed genes between cluster 2 (CD127+CD94+ population A) and cluster 6 (CD127+CD94+ population B) b, c Violin plots showing the expression of SELL and CCR7 (b) and GNLY, PRF1 and GZMB (c) of all identifies clusters in Fig. 1. d Volcano plots of differentially expressed genes that encode for surface markers between population A and B. Red dots on the left indicate genes that are significantly higher expressed in population B (cluster 6) and green dot on the right indicate the gene that is significantly higher expressed in population A (cluster 2). e Surface expression of CD18 and CD117 in CD94+CD127+ cells, CD94+CD127− NK cells and CD94−CD127+ ILCs. Colored gated indicate population b (Red), population a (green), NK cells (blue) and ILC3s (orange). The histogram shows the surface expression of CD161 and of these populations. Data is representative of at least N = 4. f–h Flow cytometry analysis of intracellular protein expression of granulysin (N = 7), granzyme B (N = 4) and perforin (N = 3) in indicated populations. Bar graphs show the mean expression ±SEM of the percentage positive cells per population and each dot represents one donor. Data were tested for normal distribution using the Shapiro-Wilk test. All normally distributed data were tested with a paired t-test and not normally distributed data (Granzyme B in ILC3s) was tested with a Wilcoxon matched-pairs rank test. All p values are two-sided.