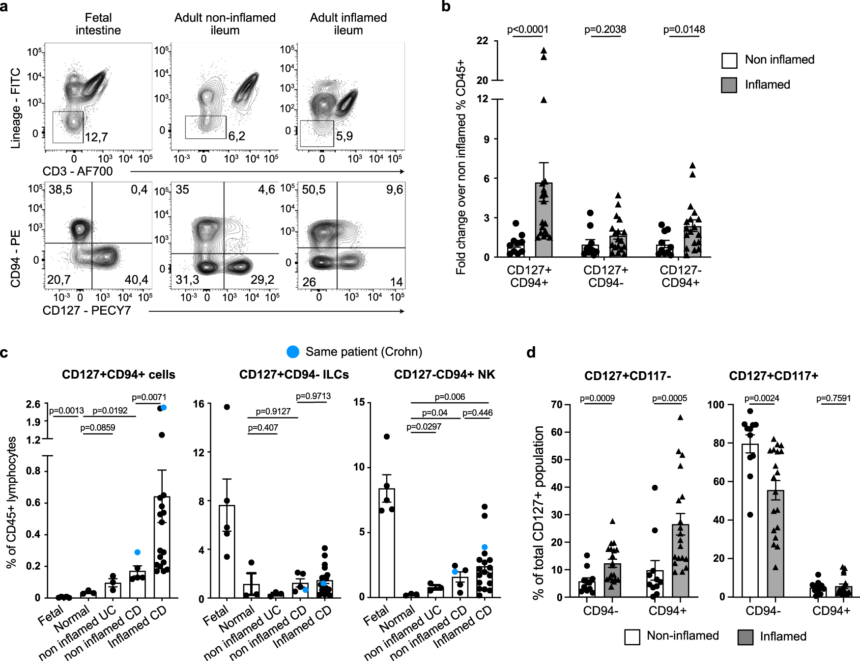
Fig. 4: Granulysin-expressing CD117− population B is expanded in inflamed intestine from Crohn’s disease patients.

a Expression pattern of CD94 and CD127 in live CD45+ lineage-CD3− cells (similar as in Fig. 1a) in fetal intestine, adult macroscopically non-inflamed en inflamed intestine. b The fold increase of indicated subsets in inflamed Crohn’s Disease (CD) specimen (N = 18) over the average of the frequency of non-inflamed specimen (N = 11, containing normal (N = 3), macroscopically non-inflamed Ulcerative Colitis (UC) (N = 3) and non-inflamed CD intestine (N = 5)). Bar graphs show the fold increase ±SEM. Each dot represents one donor. c Bar graphs depict indicated populations as a percentage ±SEM of live CD45+ lymphocytes in fetal intestine (N = 5), normal intestine (N = 3), macroscopically non-inflamed ulcerative colitis (CU) intestine (N = 3), non-inflamed Crohn’s Disease (CD) intestine (N = 5) and inflamed CD intestine (N = 18). Each dot represents one donor, and the blue dots indicate resection samples from the same patients. d Bar graphs depict the mean frequency ±SEM of indicated populations as a percentage of the total CD127+ population. The inflamed CD specimen are N = 18 and the non-inflamed specimen are N = 11 (containing normal (N = 3), macroscopically non-inflamed Ulcerative Colitis (UC) (N = 3) and non-inflamed CD intestine (N = 5). Each dot represents one donor. All data were tested for normal distribution using the Shapiro–Wilk test. All normally distributed data were tested with an unpaired t-test and not normally distributed data were tested with a Mann-Whitney test. All p values are two-sided.