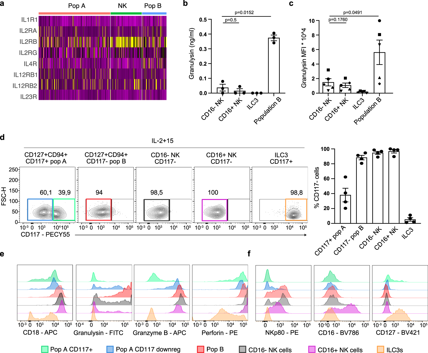
Fig. 5: IL-15 induces granulysin secretion in population B and granulysin upregulation in population A.

a Heatmap of cytokine receptor genes of cluster 2 (CD127+ CD94+ population A), cluster 6 (CD127+CD94+ population B) and cluster 5 (NK cells). b Bar graph depicts the mean concentration ±SEM of granulysin in the supernatant of cultured indicated subsets on OP9neo for 7 days in the presence of IL-2 (10U/ml) and IL-15 (50 ng/ml) measured by ELISA (Each dot represents one donor, N = 3). c Bar graph depicts the mean MFI ± SEM of intracellular granulysin protein of cultured indicated subsets on OP9neo, which were excluded for analysis by gating for live CD45+ cells as depicted in supplemental Fig. 4a, for 7 days in the presence of IL-2 (10U/ml) and IL-15 (50 ng/ml) measured by flow cytometry (Each dot represents 1 donor and matched shapes are the same donor, N = 5). d Flow cytometry analysis of cultured cells from population A (CD127+ CD94+CD117+), population B (CD127+CD94+CD117−), CD16− NK (CD127−CD94+), CD16+ NK and ILC3s (CD127+CD94−CD117+) for the expression of CD117. Cells were cultured for 7 days on OP9neo, which were excluded from the analysis by gating for live CD45+ cells, in the presence of IL-2 (10U/ml) and IL-15 (50 ng/ml). Dot plot depicts the mean percentage ±SEM of CD117− cells after culturing (each dot represents one donor, N = 4). e, f Representative flow cytometry analysis of surface markers CD16, CD127 (N = 4), NKp80 (N = 3) and CD18 (N = 2 for population A, B, and ILC3 and N = 1 for NK cells) and intracellular cytotoxic molecules granulysin (N = 5), granzyme B (N = 4) and perforin (N = 2) of populations gated for as in (a). Colors of histograms correspond with the colors of the gates in (c). Data were tested for normal distribution using the Shapiro-Wilk test and tested with a paired t-test. All p values are two-sided.