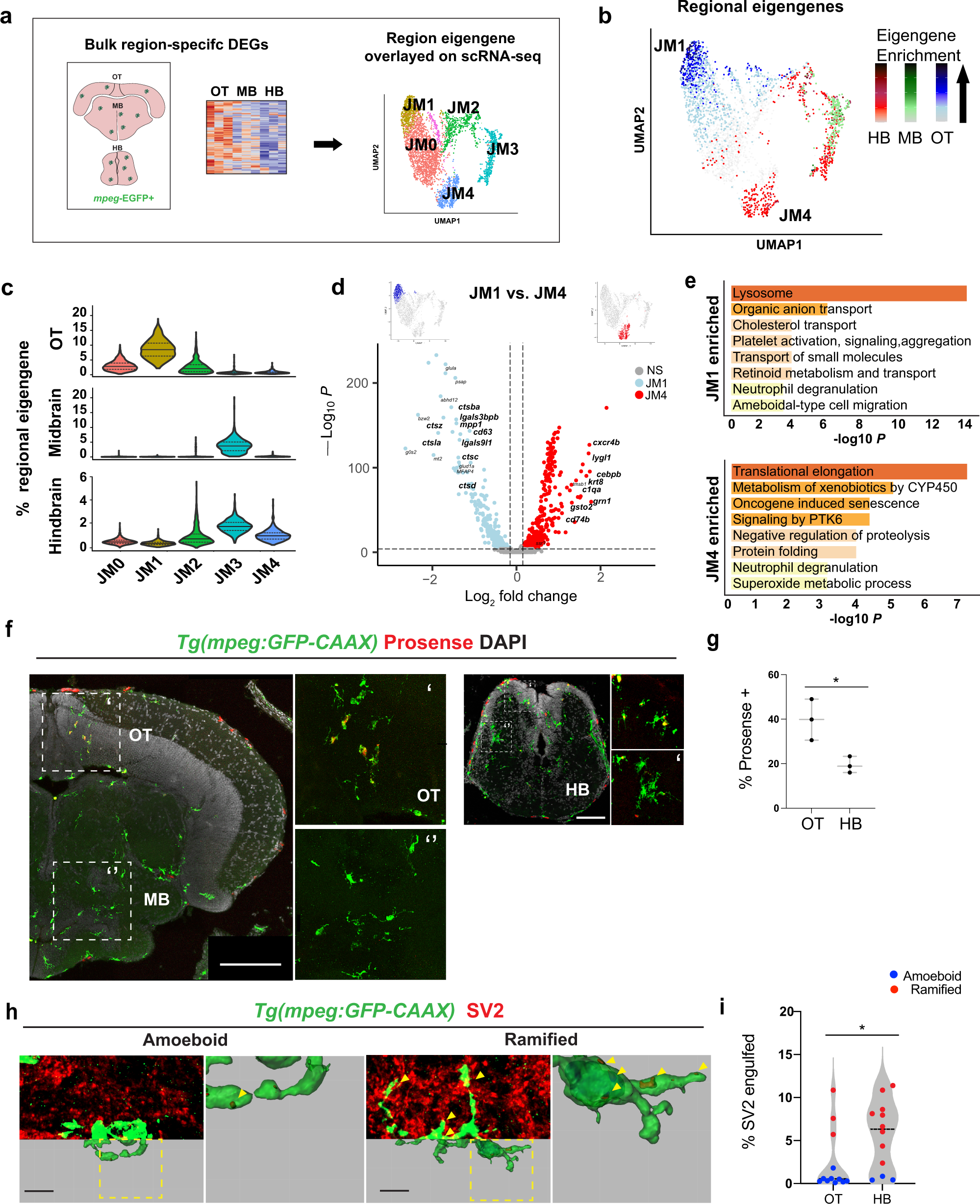
Fig. 4: Region-enriched functional microglial subsets in zebrafish hindbrain and optic tectum.

a Schematic of analysis pipeline overlaying brain-region-defining genes identified with bulk-sequencing onto mpeg1.1+ scRNA-sequencing clusters. Colors correspond to clusters defined in Fig. 2c. b Feature plots of region-defining eigengenes from hindbrain (HB; red), midbrain (MB; green), and optic tectum (OT; blue) overlaid on mpeg1.1+ UMAP, highlighting microglial clusters JM1 and JM4. Eigengenes were composed of single region marker genes with regional enrichment (log2 fold change >1.2, basemean >100, and adj. p < 0.05) from the bulk-sequencing analysis in Fig. 3 and computed with the PercentageFeatureSet function in the Seurat R package. Color-coding for Eigengene expression: OT, low expression; light blue, high expression; dark blue. MB, low expression; light green, high expression; dark green. HB, low expression; pink, high expression; red. c Violin plots of regional eigengene distributions, related to b. Colors correspond with clusters shown in Figs. 2c, 4a. (Solid black line = median; dotted lines = 1st and 3rd quartiles). d Volcano plot of differentially expressed genes between clusters JM1 (OT-enriched; blue) and JM4 (hindbrain-enriched; red). Thresholds represented by dotted lines were set to adjusted p value < 10−8, log fold change >0.2. (MAST differential expression test with Bonferroni correction; See Supplemental S5). e Top GO terms from differentially expressed genes in d. (Metascape; hypergeometric test with Benjamini–Hochberg correction for multiple comparisons). f Representative images of cathepsin-cleaved Prosense680 colocalized with mpeg1.1-EGFP in indicated brain regions. Scale: 100 µm. Images are representative of the n = 3 replicates. g Quantification of total percent microglia containing cleaved Prosense680 in OT and HB. Unpaired t tests. Dots represent three individual fish, data are mean ± SD. *p < 0.0236. OT (Optic Tectum) and HB (Hindbrain). Two-tailed unpaired t test. h Representative images and 3D reconstructions of mpeg1.1-EGFP+ microglia with engulfed SV2 protein. Insets: close-up of reconstructions (arrowheads:SV2 content). Scale bar 5 µm. Images are representative of ameboid or ramified morphology. i Quantification of percent microglial volume containing SV2 in randomly selected microglia from OT and HB. Post hoc analyses show morphology assignment as ramified (red, sphericity <0.6) vs. ameboid (blue, sphericity >0.6. Mann–Whitney U test, *p < 0.0177, dots = mean value per fish from three microglia per fish. See also Fig. S5 and Fig. S6, Supplementary Data S5.