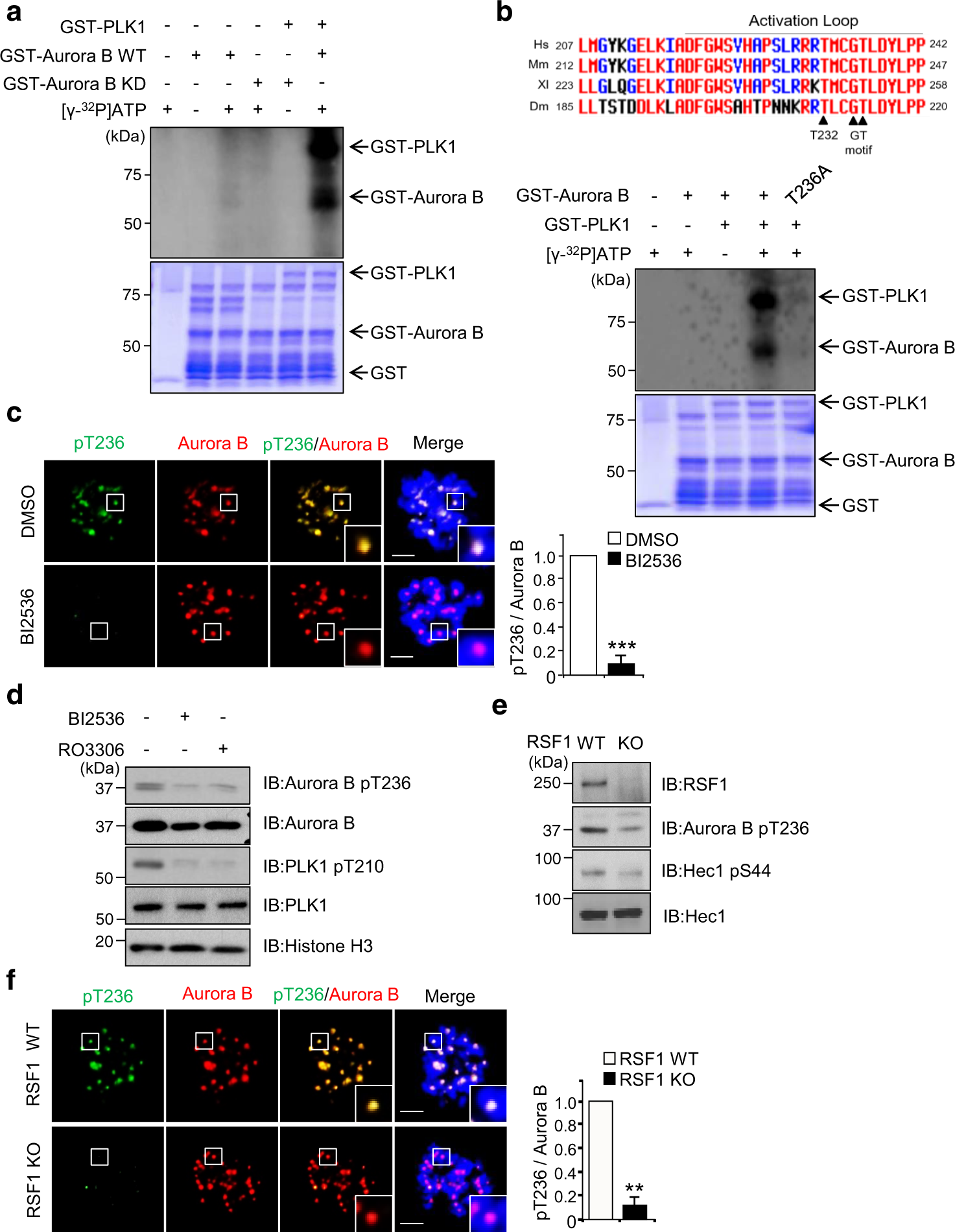
Fig. 3: Polo-like kinase 1 modulates Aurora B kinase activity via phosphorylation of GT motif.

a In vitro kinase assay: recombinant GST-Aurora B WT or KD proteins purified in the bacteria was incubated with the active GST-PLK1 at 30 °C for 30 min in the presence of γ32P-ATP. Incorporation of γ32P into Aurora B protein was visualized by autoradiography. Coomassie blue staining demonstrates equal protein loading. b Alignment of vertebrate Aurora B sequence from humans to mouse across a short region with the conserved GT motif (upper panel). In vitro kinase assay of phosphorylation mutants on the GST-Aurora B were incubated with the active GST-PLK1 at 30 °C for 30 min in the presence of γ32P-ATP. c Synchronized mitotic HeLa cells were treated with the PLK1 inhibitor BI2536 or DMSO for 30 min. Cells were then fixed and stained with anti-pThr236-Aurora B antibody (green), Aurora B (red), and DAPI (blue). Bars represent mean ± SEM from three independent experiments; DMSO n = 32, BI2536 n = 35 cells. ***p < 0.001 vs. DMSO by two-sided unpaired Student’s t-test. Scale bar, 5 μm. d HeLa cells synchronized to mitosis by Nocodazole were pre-treated with MG132 for 1 h and with BI2536, Ro3306, or DMSO for 30 min, followed by western blot analysis with the indicated antibodies. e RSF WT or RSF1 KO HeLa cells were synchronized to mitosis by Nocodazole, followed by western blotting analyzed by the indicated antibodies. f RSF WT or RSF1 KO HeLa cells were treated with nocodazole for 4 h. Mitotic cells were fixed with 4% paraformaldehyde and stained with anti-pT236-Aurora B (green) and anti-Aurora B (red) antibodies. Nucleus was stained with DAPI (blue). Bar represents mean ± SEM from three independent experiments; WT n = 27, RSF1 KO n = 44 cells. **p < 0.005 vs. RSF1 WT by two-sided unpaired Student’s t-test. Scale bar, 5 μm. Data of a, b, d, e are representative of three independent experiments. Source data are provided as a Source Data file.