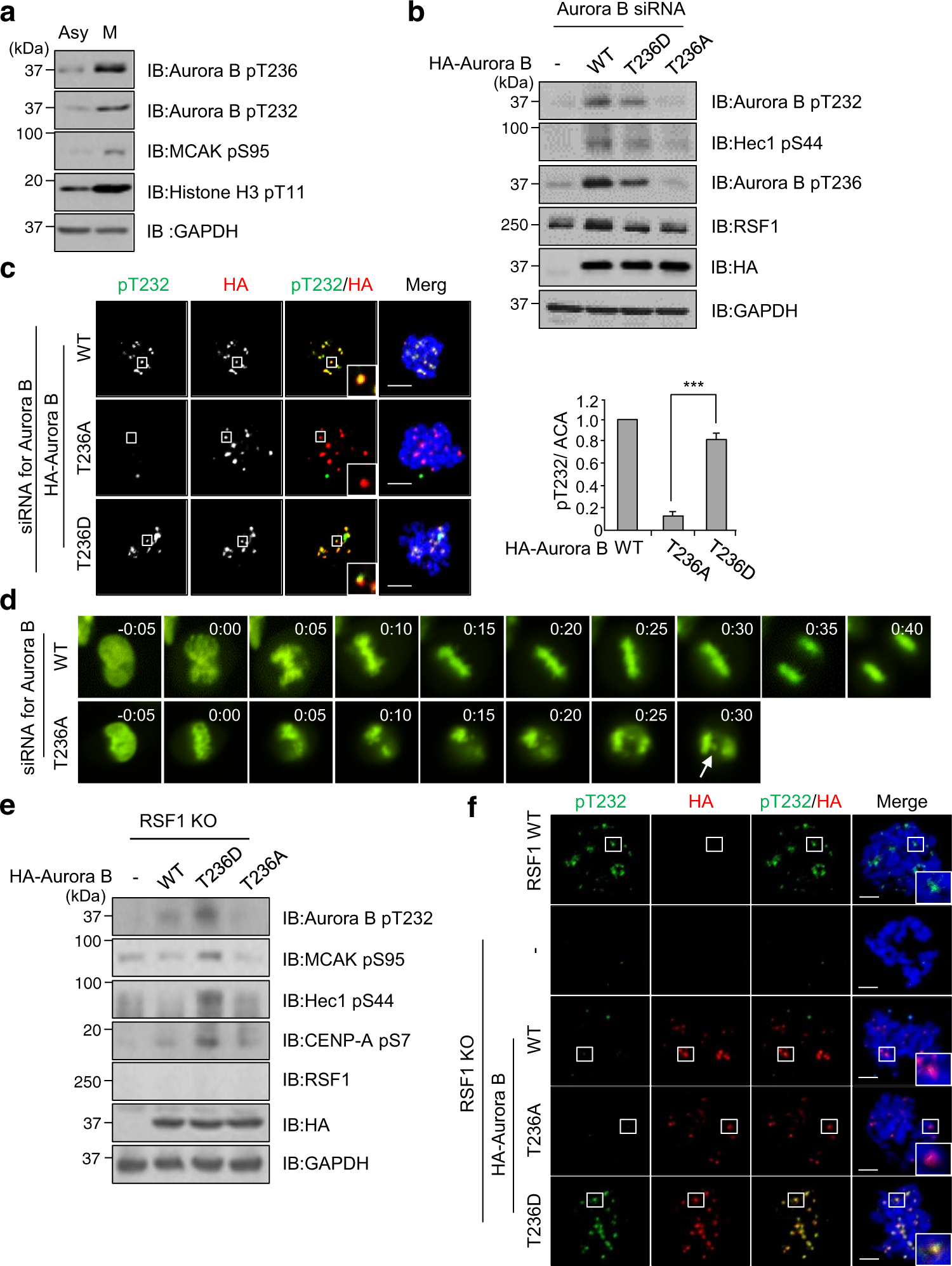
Fig. 4: Perturbation of Aurora B phosphorylation on Thr236 causes defects in chromosome segregation.

a Asynchronously growing HeLa and nocodazole-treated HeLa cells were analyzed by immunoblotting with the indicated antibodies. b Immunoblotting of mitotic cell lysates in Aurora B depletion cells after reintroduction of HA-Aurora B WT or T236A/D mutants. c Aurora B-depleted HeLa cells were co-transfected with HA-Aurora B WT or T236A/D mutant. Floating mitotic cells were obtained after nocodazole treatment for 4 h and subjected to immunofluorescence images. Images were obtained from representative mitotic cells: pT232-Aurora B (green), HA (red), and DAPI (blue). Statistical analysis of pThr232-Aurora B immunofluorescence intensity at the centromeres. Bars represent mean ± SEM from three independent experiments; WT n = 32, T236A n = 46, T236D n = 39 cells. ***p < 0.001 by two-sided unpaired Student’s t-test. Scale bar, 5 μm. d H2B-GFP and Aurora B constructs (WT, T236A) were co-transfected in endogenous Aurora B-depleted cells and synchronized at the G1/S boundary by the double thymidine block (DTB) method. Cells were released from DTB for 8 h and carried out time-lapse imaging analysis for 48 h after DTB release. Images were acquired every 5 min. WT n = 107, T236A n = 180 cells. Scale bar, 5 μm. e HA-Aurora B WT or T236A/D mutants were transfected in RSF1 KO cells and analyzed by immunoblotting. f Floating mitotic cells were obtained after nocodazole treatment for 4 h and subjected to immunofluorescence image: pT232-Aurora B (green), HA (red), and DAPI (blue). Data of a, b, d are representative of three independent experiments. Data of e are representative of two independent experiments. Source data are provided as a Source Data file.