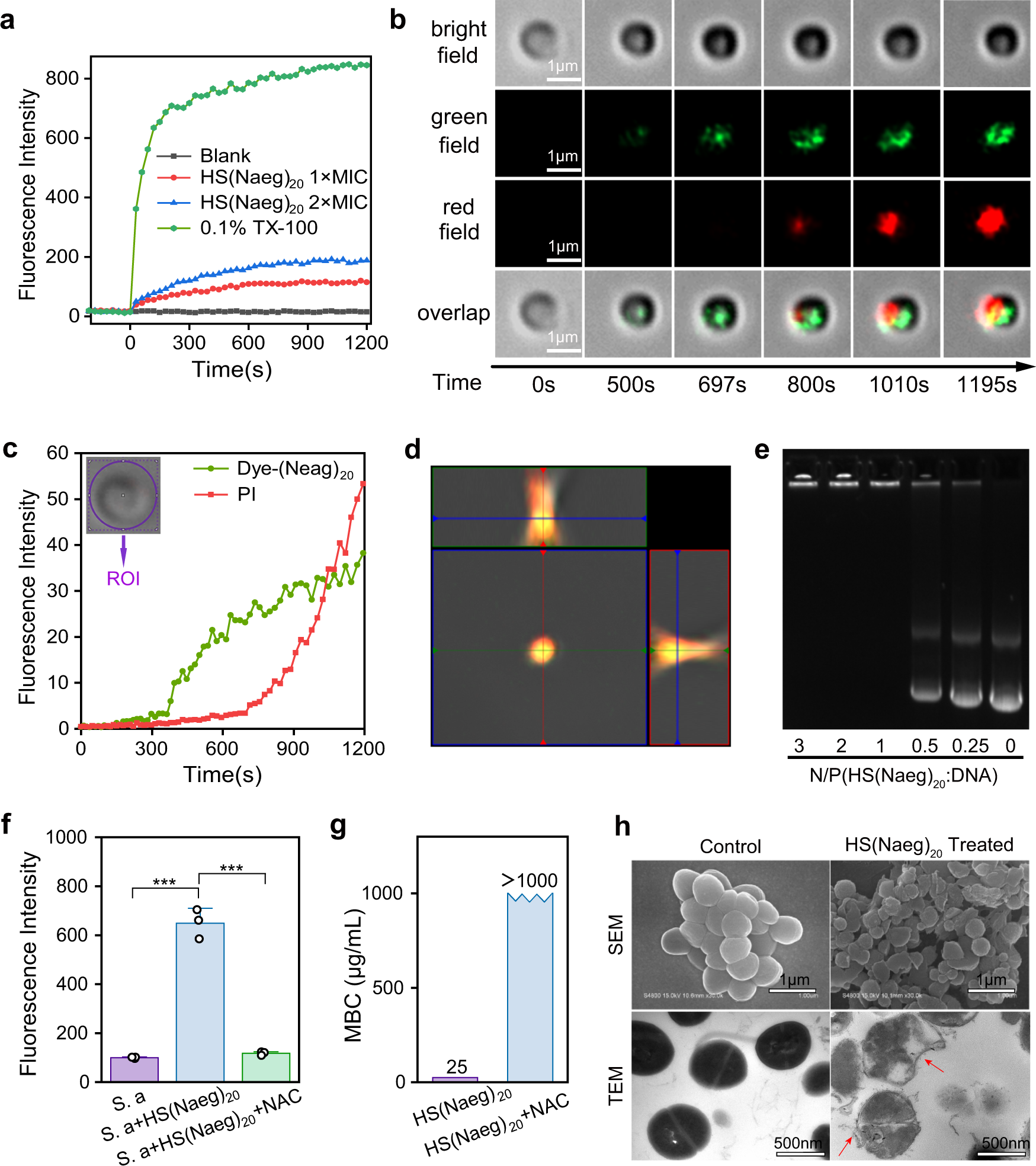
Fig. 3: Antibacterial mechanism study of poly-Naeg.
From: Addressing MRSA infection and antibacterial resistance with peptoid polymers

a Cytoplasmic membrane depolarization by HS(Naeg)20 at 1×MIC and 2×MIC concentrations. b Time-laps confocal fluorescence imaging on the interaction between S. aureus and dye–(Naeg)20 at a concentration of 1×MBC, in the presence of PI. c Fluorescence intensity versus time in green and red channels in ROI. d Ortho view of Z-stack images in (b). e The electrophoretic mobility shift assay of plasmid DNA and the mixture of plasmid DNA-complexes at different ratios of N:P (HS(Naeg)20:DNA). f Fluorescence intensity produced by S. aureus treated with PBS buffer, HS(Naeg)20 (1 × MBC) and the combination of HS(Naeg)20 (1 × MBC) and NAC (10 mM), in the presence of 2’,7’-dichlorofluorescin diacetate (n = 3 per group). Data are presented as mean ± SD. ***P < 0.001 (Student’s t test). g The MBC of HS(Naeg)20 against S. aureus in the presence or absence of NAC (10 mM). h SEM and TEM characterization respectively on S. aureus cells with and without HS(Naeg)20 treatment at a concentration of 1 × MBC.