Fig. 4: Morphological and projection abnormalities of Phox2b+ parafacial neurons in Tcf4tr/+ mice.

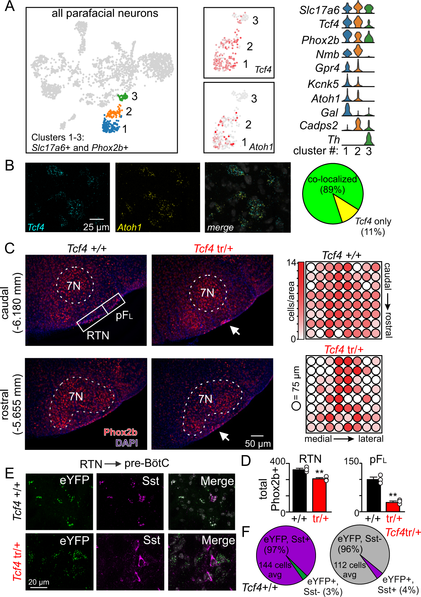
A Left side, t-distributed stochastic neighbor embedding (t-SNE) plot shows the single-cell transcriptome for ventral parafacial neurons; cell types that co-express both Slc17a6 and Phox2b are color coded by cluster (cluster 1 is blue, cluster 2 is orange, and cluster 3 is green). Middle, UMAP plots showing expression of Tcf4 (top) and Atoh1 (bottom) in sub-clusters of Slc17a6+ and Phox2b+ neurons. Right, violin plots show cluster-specific differential gene expression (gene expression from 0 to 4 counts/cell is on the y-axis). Clusters 1–2 are putative RTN chemoreceptors based on expression of Phox2b, Nmb, Gpr4, and Kcnk5. Cluster 3 shows a profile consistent with C1 pre-sympathetic neurons including tyrosine hydroxylase (Th) and Phox2b but not Gpr4, Kcnk5, or Nmb31. Tcf4 is expressed by clusters 1–3 but only co-localized with Atoh1 in clusters 1–2. B Coronal sections from a Tcf4+/+ mouse show parafacial neurons that express Tcf4 transcripts (cyan) and Atoh1 transcripts (yellow). Right, summary of fluorescent in situ hybridization results (n = 3, 12 days of postnatal) show that 89% of Tcf4 labeling in the parafacial region co-localized with Atoh1 labeling (green indicates co-labeled Tcf4 and Atoh1 cells, yellow indicates Tcf4 transcript only). C Photomicrographs of coronal sections from a Tcf4+/+ and Tcf4tr/+ mouse show Phox2b-immunoreactivity (Phox2b-IR, red) in the caudal (top) and rostral (bottom) parafacial regions (values denote distance behind bregma, co-localized with blue DAPI signal). Regions of interest penetrated ~75 µm dorsally from the ventral surface and spanned 600 µm medially from the trigeminal, the lateral most 150 µm was considered the pFL. Right: Summary data (n = 3 mice/genotype) show the distribution of Phox2b-IR soma across the caudal to rostral (y axis; eight slices total per animal) and medial to lateral (x-axis) extent of the parafacial region. D Summary data show that Phox2b-IR is diminished in the pFL (T4 = 8.510, p = 0.0010) and to a lesser extent in the RTN (T4 = 5.439, p = 0.0055) from Tcf4tr/+ mice (n = 5 biologically independent animals/genotype, data are presented as mean values ± SEM). Also note that Phox2b-IR neurons tended to clump in the medial parafacial region of Tcf4tr/+ (arrow). E, AAV2-Ef1α-DIO-hChR2(H134R)-EYFP was injected bilaterally into the medial parafacial region of Phox2bCre::Ai14::Tcf4+/+ (control) and Phox2bCre::Ai14::Tcf4tr/+ mice and labeled puncta were imaged in the pre-BötC. Photomicrographs and summary data (F, left) (n = 3 mice/genotype) show in control tissue that most (97%) green-labeled puncta make close associations with Sst-IR (purple in images and pie chart) pre-BötC neurons. Conversely, tissue from Phox2bCre::Ai14::Tcf4tr/+ mice shows the opposite labeling pattern; 96% of green-labeled puncta (bottom) do not co-localize with Sst-labeled pre-BötC neurons (F right, gray area in pie chart). **p < 0.01 (unpaired t-test).