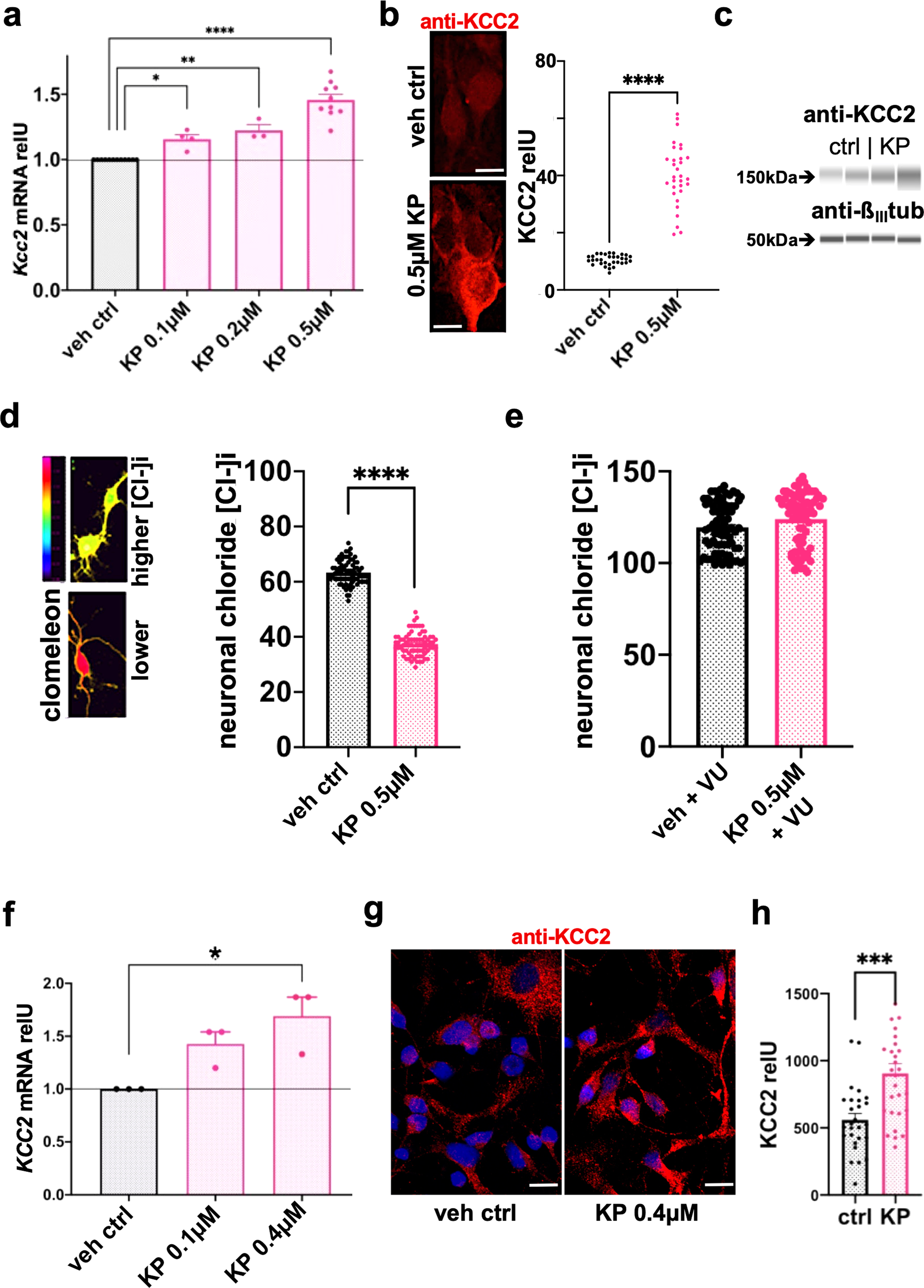
Fig. 2: Kenpaullone enhances Kcc2/KCC2 gene expression and function in rat and human primary cortical neurons.

a Primary rat cortical neurons. Bar diagram: dose-dependent increase in Kcc2 mRNA expression after KP treatment, which was started at DIV5, with cells harvested on DIV8. Results represent the average mRNA expression of multiple independent neuronal cultures, n = 12 (control), n = 4 (0.1 µM KP), n = 3 (0.2 µM KP), n = 10 (0.5 µM KP). Data are represented as mean values ± SEM. *p = 0.0135, **p = 0.0015, ****p < 0.0001, one-way ANOVA. b Primary rat cortical neurons. Increased protein expression as detected by KCC2 immunocytochemistry (ICC). Left-hand micrographs show representative ICC (scale bar = 10 µm), right-hand point-cloud diagram shows significantly increased densitometric measurements when treating with KP (0.5 µM; otherwise as in (a)); n = 32 neurons for ctrl, n = 31 neurons for KP, neurons derived from 3 independent cultures, n = 10–12 neurons per culture. See Supplementary Fig. 2a for validation of antibody used. ****p < 0.0001, two-sided t-test. c Primary rat cortical neurons. Increased protein expression as measured by KCC2 immunodetection after microcapillary electrophoretic separation of proteins from 2 independent cultures, chemiluminescent signal converted into an optical density in a virtual Western blot, as in refs. 90, 91. Note increased expression of KCC2 in KP-treated cultures, in the 2 right-hand lanes (treatment as in (a), (b)), the lower figure shows results for detection of ßIII-tubulin, indicating similar loading with neuronal proteins. See Supplementary Fig. 2b, c, also for quantification of the KCC2 signal normalized for ßIII-tubulin. d Neuronal [Cl−]i, measured with ratiometric chloride indicator, clomeleon, is robustly and significantly reduced after KP treatment (0.5 µM, DIV5–8). Data are represented as mean values ± SEM. n = 76 neurons (vehicle), n = 75 neurons (KP)/3 independent cultures; ****p < 0.0001, two-sided t-test. e Note that add-on treatment with KCC2-transport blocker, VU0240551 (2.5 µM), leads to a [Cl−]i ≥ 120 mM, for both, vehicle-treated and KP-treated, indicating that KP’s chloride lowering effect relies on KCC2 chloride extruding transport function. Data are represented as mean values ± SEM. n = 76 neurons (both groups)/3 independent cultures. f Primary human fetal cortical neurons. KCC2 mRNA increases in a dose-dependent manner upon treatment with KP, treatment applied DIV6 to DIV8. Data are represented as mean values ± SEM of mRNA expression, three independent neuronal cultures. Data are represented as mean values ± SEM. *p = 0.013, one-way ANOVA. g Primary human fetal cortical neurons; treatment with 0.4 µM KP, as in (f). Representative confocal images at DIV10 immuno-labelled for KCC2, based on three independent neuronal cultures resulting in a total of 27 confocal slices for vehicle control and 28 confocal slices for KP-treated. Note the enhanced expression of KCC2 in response to KP, recapitulating findings in rat neurons (Fig. 2b). Scale bar = 10 µm. h Primary human fetal cortical neurons. Morphometry of KCC2 ICC shows significantly increased KCC2 expression (62%) vs vehicle after KP treatment (0.4 µM, as in (f)). Data are represented as mean values ± SEM. n = 27 (vehicle control), n = 28 (KP) confocal slices harboring 20–30 neurons per slice; ***p = 0.0002, two-sided t-test. Source data are provided as source data files.