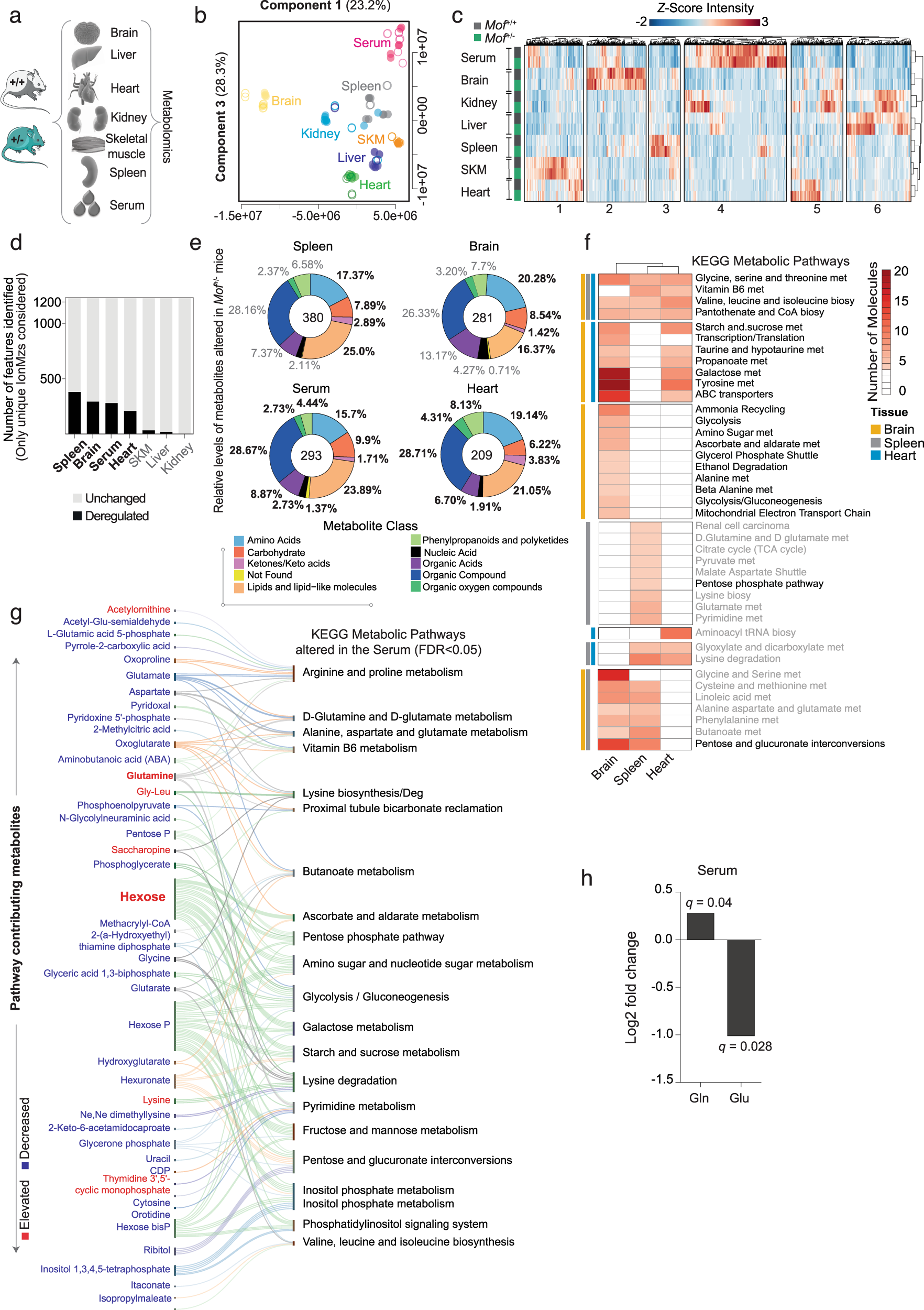
Fig. 1: Chronic reduction of MOF triggers systemic metabolic destablization.
From: Histone H4 lysine 16 acetylation controls central carbon metabolism and diet-induced obesity in mice

a Experimental overview of metabolite extraction scheme from different tissues of 8-week-old wild-type (+/+, gray, nā=ā4) and Mof heterozygous (+/ā, green, nā=ā3) mice. See also: Supplementary Fig.Ā 1aāc. b Partial least squares discriminant analysis (PLS-DA) scores plot of identified features across all seven analyzed tissue types. Two components covering maximum feature variance are shown. Mof+/+ -Hollow circles; Mof+/ā-Filled circles. c Heatmap representing relative levels of different metabolites across all six tissues and the serum of both genotypes. Unsupervised k-means clustering is used to segregate the data into six major classes, closely mirroring tissue-specific metabolite signatures. See also: Supplementary Fig.Ā 1d. d Stacked-plot showing the differentially regulated (black) and total number of metabolites (gray) found per tissue. Bold black labels represent tissues with significant enrichment pā<ā0.05 scored by two-sided Fisherās exact test. e Donut-plot showing the distribution of metabolite classes from significantly deregulated features, based on the highest probability annotations. Key metabolite classes are highlighted as bold. See also: Supplementary Fig.Ā 1eāg. f Heatmap of the enriched deregulated pathways found in the brain (yellow), spleen (gray), and heart (blue). Color-scale depicts the number of contributing DMs in the pathway. KEGG pathway names denoted in black are common to all three tissues. g Sankey-plot showing deregulated pathways in serum and contributing metabolites (based on most probable annotation from deregulated feature ionMz). Metabolite colors depict direction of change, up- (red) and down- (blue) regulation (q valueā<ā0.1). h Glutamine and glutamate Log2 fold change found in serum of Mof+/ā animals. Post hoc calculation of q-value was performed using the Storey method97Ā and significance set as q valueā<ā0.1 (details in āMethodsā). See also: Supplementary Fig.Ā 1 and 2; Supplementary DataĀ 1 and 2.