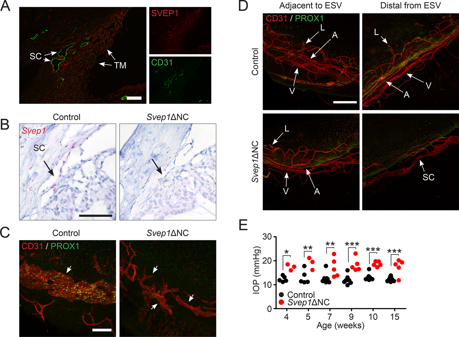
Fig. 4: Neural-crest derived SVEP1 is essential for Schlemm’s canal formation.

A SVEP1 expression was observed in the trabecular meshwork (TM) but not Schlemm’s canal (SC) endothelium following immunostaining of the human iridocorneal angle. B Loss of Svep1 expression in Svep1ΔNC mice was confirmed by in situ hybridization. Confocal microscopy at postnatal day 10 revealed formation of a hypomorphic Schlemm’s canal with no apparent PROX1 expression in Svep1ΔNC eyes. D In addition to defects in Schlemm’s canal formation, defects in the limbal vascular and lymphatic networks were discovered in Svep1ΔNC mice. In contrast to the organized pattern formed by the perilimbal vein (V) and circular limbal artery (A) found in control mice, these vessels were disorganized in Svep1 mutants, with sparse lymphatic vessels (L) and loss of venous/arterial patterning in regions distal to the episcleral vein (ESV). Confirming that this hypomorphic SC and disorganized distal outflow pathway provided insufficient drainage function, rebound tonometry revealed elevated intraocular pressure beginning at 4 weeks of age. E n = 15 (control) and 8 (Svep1ΔNC) animals from two independent litters. *p ≤ 0.05, **p ≤ 0.01, ***p ≤ 0.001 as determined by two-way ANOVA followed by Bonferroni’s correction. Dfgenotype = 1, Fgenotype = 99.2. Scale bars represent 50 μm (B), 100 μm (A, C) and 250 μm (D).