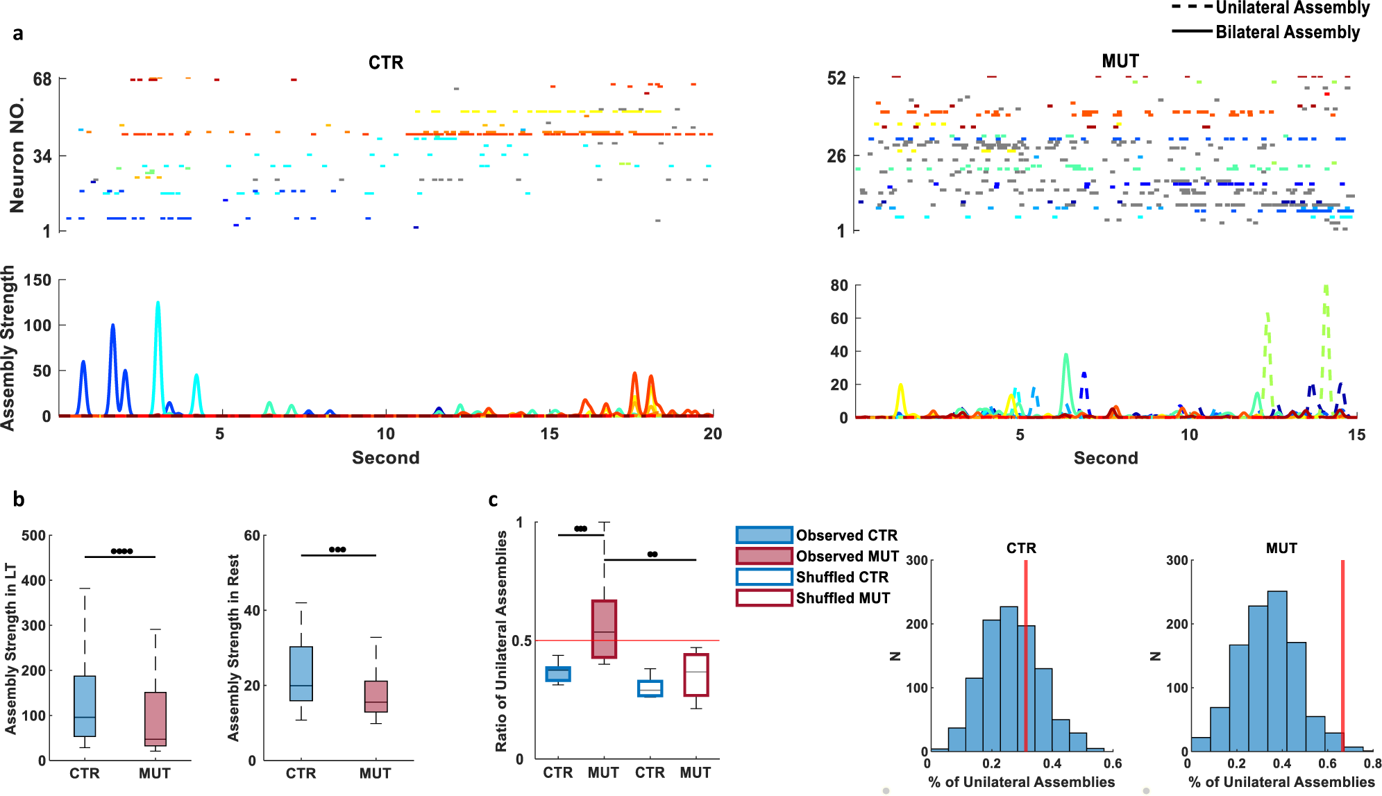
Fig. 2: Silencing CA3 input decrease bilateral CA1 cell assemblies.
From: Lateralization of CA1 assemblies in the absence of CA3 input

a Top: example raster plots of simultaneously recorded pyramidal cell activity during a single lap on the linear track from one control (68 cells) and one mutant (52 cells) mouse. Cells of the same color belong to the same assembly, cells shown in gray do not participate in any cell assemblies. Bottom: strength of each cell assemblies (colors correspond to rasters above; CTR, 16 assemblies in total; MUT, 12 assemblies in total); solid lines represent assemblies containing cells from bilateral CA1 (CTR, 10 assemblies; MUT, 6 assemblies); dashed line represents unilateral assemblies (CTR, 6 assemblies; MUT, 6 assemblies). b Strength of assembly activation on the linear track (LT) and during the subsequent rest session was significantly lower in mutants (In LT: CTR, N = 4 animals, n = 118 assemblies; MUT, N = 5 animals, n = 119 assemblies, P (LT) = \({3.196\times 10}^{-7}\); In rest session: CTR, N = 4 animals, n = 114 assemblies; MUT, N = 5 animals, n = 114 assemblies, P (rest) = \({1.75\times 10}^{-5}\)). c Fewer bilateral cell assemblies in CA3-TeTX mice. Left: the fraction of unilateral assemblies was significantly higher in mutants (CTR, N = 4 animals, n = 8 (two directions for each mouse); MUT, N = 5 animals, n = 10 (two directions for each mouse); P = 0.0388, two-way ANOVA, followed by post hoc Bonferroni test, P (observed CTR vs. observed MUT) = 0.002, P (observed MUT vs. shuffled MUT) = \({8.112\times 10}^{-4}\), P (observed CTR vs. shuffled CTR) = 1). Right: examples from one control and one mutant animal demonstrate the relationship between the observed fraction of unilateral assemblies (red line) and population distribution of the shuffled reconstituted assemblies. Unless mentioned, all significant difference in Fig. 2 were tested with two-sided Wilcoxon’s rank-sum test.