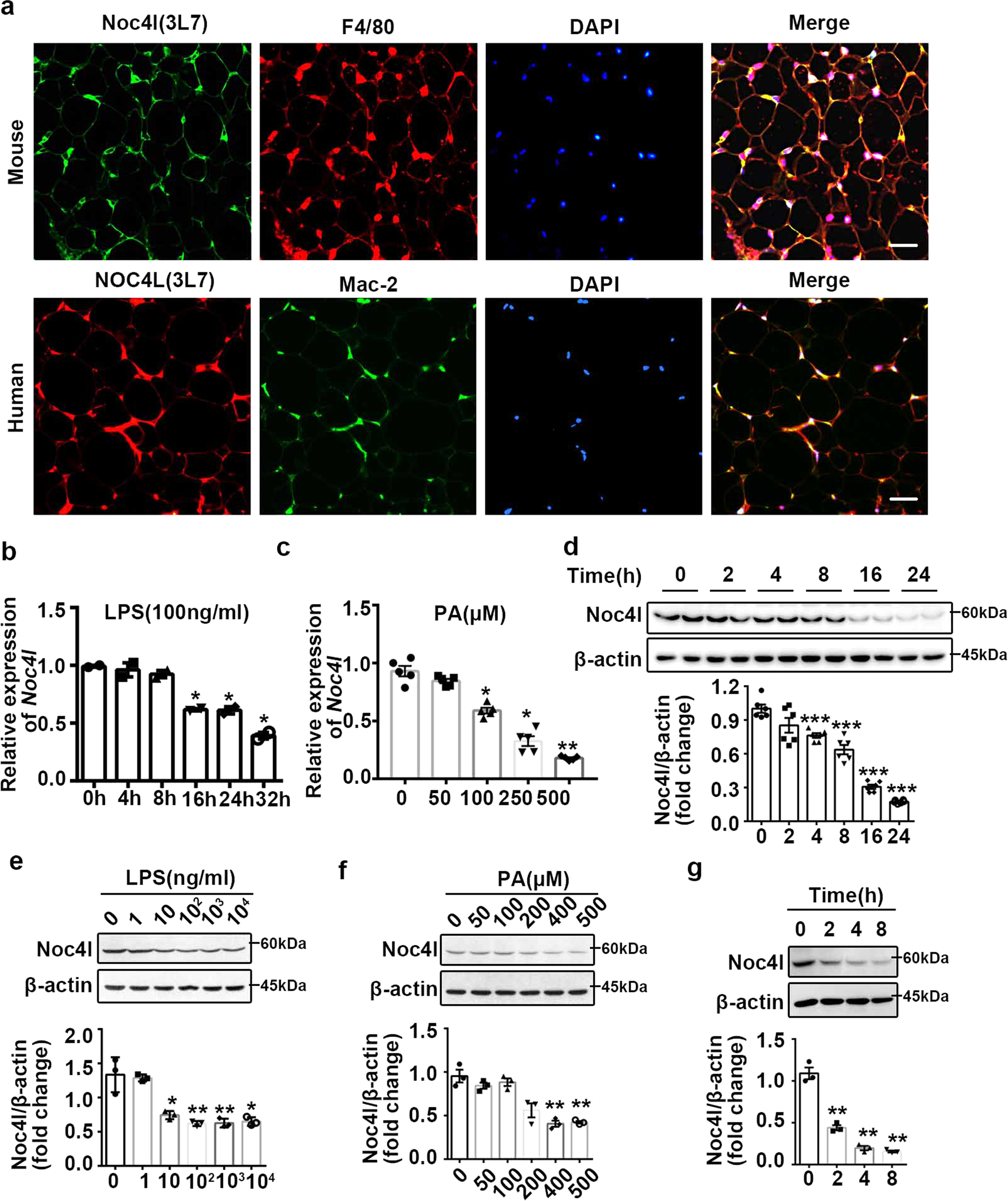
Fig. 2: Noc4l was located in ATMs and downregulated by LPS and PA.
From: Macrophage deletion of Noc4l triggers endosomal TLR4/TRIF signal and leads to insulin resistance

a Immunofluorescence staining for Noc4l (green), F4/80 (red), and DAPI (blue) in the eWAT of mice (top) and NOC4L (red), Mac-2 (green) and DAPI (blue) in fat tissue of human patients (bottom). Data are representative of independent three experiments. Scale bar, 50 μm. b, c Relative mRNA expression of Noc4l determined by qRT-PCR assay in RAW264.7 cells treated with 100 ng/mL LPS at different time points (b) and different doses of PA (c) for 24 h. n = 5 biological replicates. *p = 0.0152 (16 h), *p = 0.0161 (24 h), *p = 0.029 (32 h) b; *p = 0.02 (100 μM), *p = 0.01(250 μM), **p = 0.002 (500 μM) c. d–f Protein expression of Noc4l in RAW264.7 cells treated with LPS (100 ng/mL) at different time points d, different doses of LPS e, and PA f for 24 h. ***p = 0.0002 (4 h), ***p = 0.0001 (8 h, 16 h, 24 h) d; *p = 0.0179 (10 ng/ml), **p = 0.0088 (100 ng/ml), **p = 0.0098 (1000 ng/ml), *p = 0.0110 (10000 ng/ml) e. **p = 0.0025 (400 μM), **p = 0.0021 (500 μM) f. g Protein expression of the Noc4l in phorbol 12-myristate 13-acetate (PMA)-differentiated THP-1 cells treated with 100 ng/mL LPS at different time points. **p = 0.0076 (2 h), **p = 0.0021 (4 h), **p = 0.0016 (8 h). d–g Quantification of the Noc4l/β-actin ratio were shown in bottom panel, respectively. Scale bar, 50 μm. Data are representative of independent three experiments. All data are presented as mean ± SEM. Statistics in b–g represent an unpaired, two-tailed Student’s t test. *p < 0.05, **p < 0.01, ***p < 0.001. Source data are provided as a Source Data file.