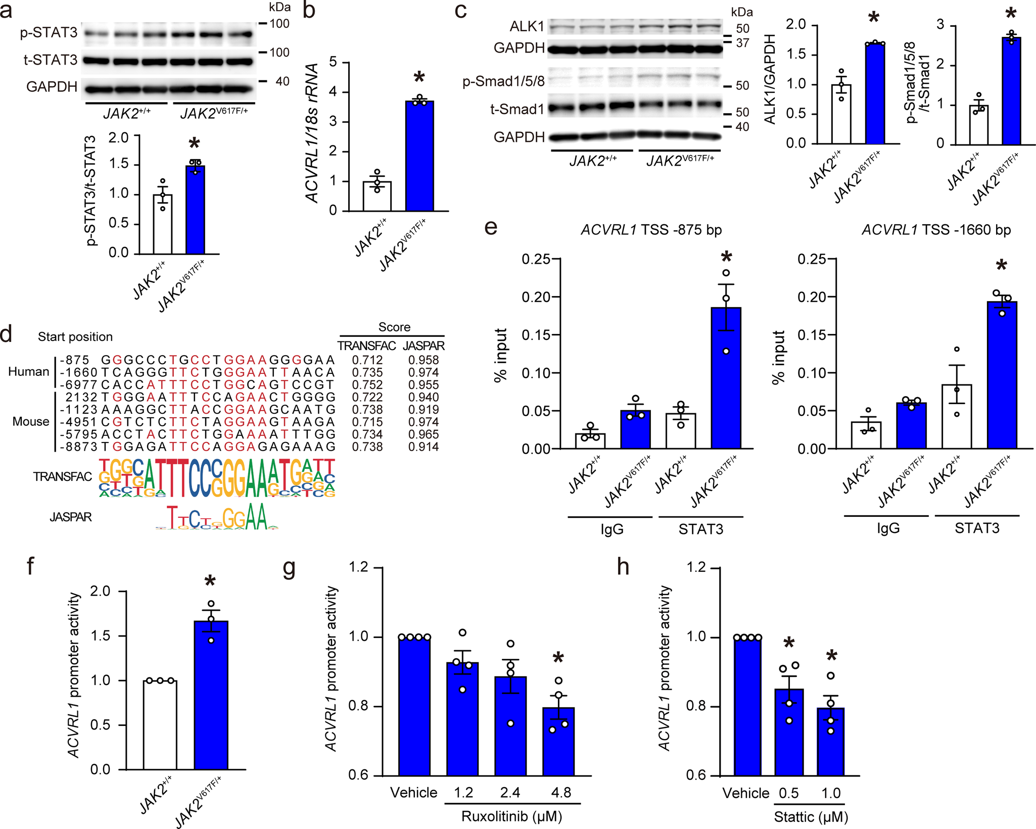
Fig. 7: JAK2V617F transcriptionally upregulates ACVRL1 by STAT3-binding.

a Western blot analysis of STAT3 in JAK2V617F/+ knock-in HCT116 cells. p-STAT3 and t-STAT3 indicate phosphorylated and total STAT3, respectively. p-STAT3 to t-STAT3 ratios are shown in the bar graph (n = 3, *P = 0.0296). The average value of JAK2+/+ HCT116 cells was set to 1. b mRNA expression in ACVRL1 in JAK2V617F/+ cells. The data were normalized to 18 s rRNA levels. The average value of JAK2+/+ cells was set to 1 (n = 3, *P = 0.0001). c Western blot analysis of the ALK1-SMAD pathway. The graphs show the densitometric analysis for ALK1, p-Smad1/5/8 and t-Smad1 (n = 3 in each, *P = 0.0070, 0.0004, respectively). p-Smad1/5/8 and t-Smad1 indicate phosphorylated Smad1/5/8 and total Smad1, respectively. GAPDH was used as the loading control. d Sequence alignments of putative STAT3 binding sites of Acvrl1 in human (hg19) and mouse (m10). Numbers are given according to the genomic sequence from transcriptional start site (TSS). The sequences of the STAT3 binding motifs are highlighted in red. Sequence logos for the motifs analyzed by TRANSFAC and JASPAR databases are displayed. e ChIP-quantitative PCR analysis for STAT3 binding to the putative ACVRL1 promoter. Chromatin was extracted from JAK2+/+ and JAK2V617F/+ HCT116 cells, and then precipitated with an anti-STAT3 antibody or IgG (negative control). The genomic DNA fragments of ACVRL1 promoter were evaluated for enrichment by quantitative PCR using the specific primers to the Acvrl1 promoter given from TSS. Data are expressed as the respective DNA inputs (n = 3 independent experiments, *P = 0.0015, 0.0026, respectively). f Dual luciferase reporter assays for the ACVRL1 gene promoter. The pGL3-basic vector containing the putative ACVRL1 promoter region (TSS −875 bp) and pNL1.1.TK [Nluc/TK] as a control vector were co-transfected in JAK2V617F/+ HCT116 cells. Twenty-four h after transfection, cell lysates were collected, and relative luciferase activity was determined by the ratio of firefly luciferase to Nano luciferase activity (n = 3 independent experiments, *P = 0.0051). g, h Inhibition of JAK1/2 or STAT3 reduced the elevated ACVRL1 promoter activity in JAK2V617F/+ cells. Twenty-four h after transfection, the JAK2V617F/+ HCT116 cells were incubated with a specific JAK1/2 inhibitor, ruxolitinib or a specific STAT3 inhibitor, stattic, at the indicated concentration for a further 24 h, and then luciferase activity was measured (n = 4 independent experiments, g, *P = 0.0059; h, n = 4 independent experiments, *P = 0.0164 [left], 0.0027 [right]). All data are presented as mean ± SEM. *P < 0.05 versus JAK2+/+ cells or vehicle by the unpaired Student’s t test (two-sided) or the one-way ANOVA with Tukey post-hoc analysis. Source data are provided as a Source Data file.