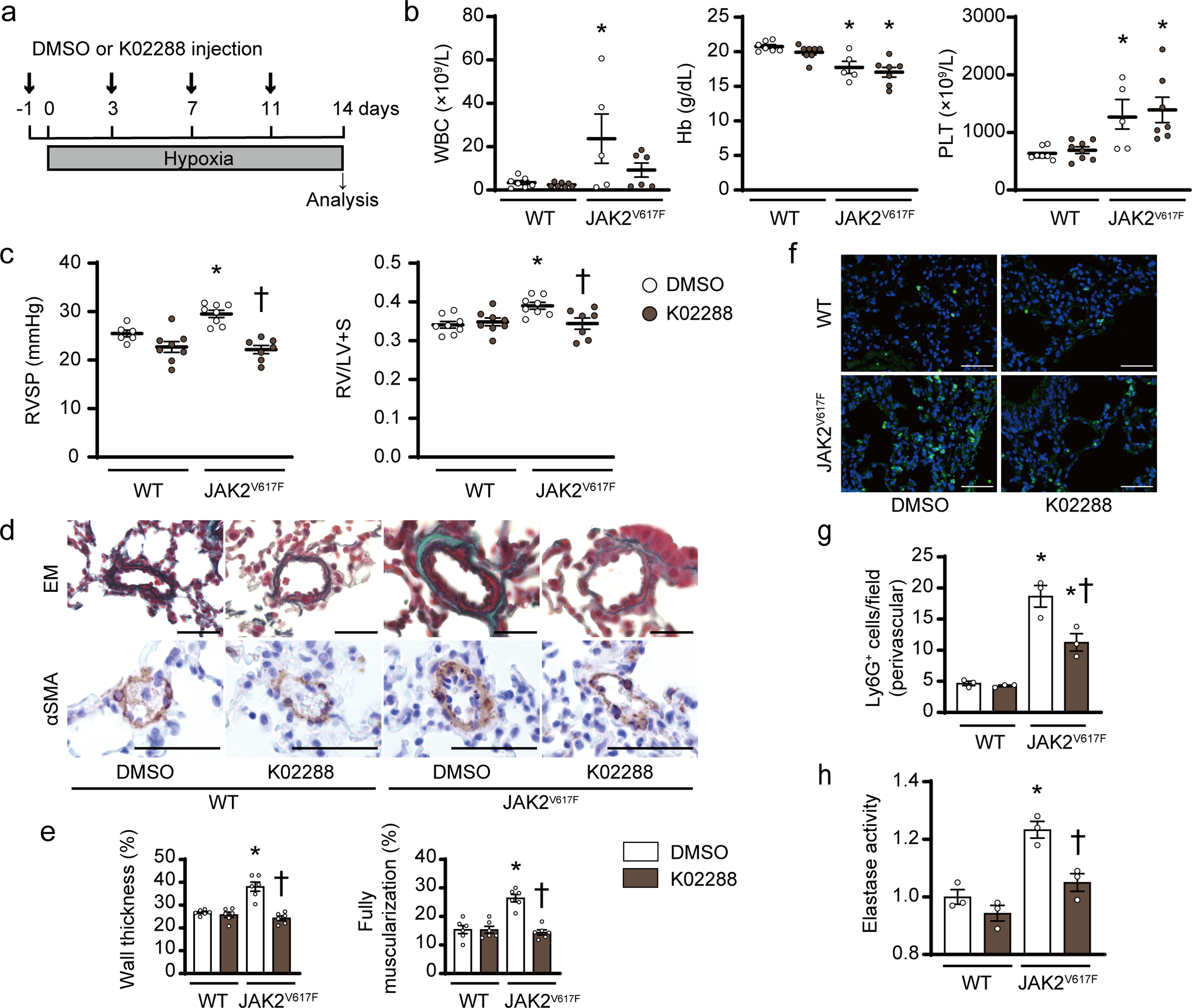
Fig. 8: Inhibition of ALK1/2 improves chronic hypoxia-induced pulmonary hypertension in JAK2V617F mice.

a Schematic protocol. Vehicle (DMSO) or an ALK1/2 inhibitor, K02288 was administered via an intraperitoneal injection of 12 mg/kg body weight during 2-week chronic hypoxia-exposure, as indicated. b Peripheral blood cell counts in DMSO- or K02288-treated WT mice and JAK2V617F mice after exposure to chronic hypoxia for 2 weeks (n = 7, 7, 5, 6, *P = 0.0381 for WBC, n = 7, 8, 5, 7, *P = 0.0074 [left], 0.0037 [right] for Hb, n = 7, 8, 5, 7, *P = 0.0401 [left], 0.0120 [right] for PLT). c RVSP and RV hypertrophy determined by RV/LV + S in DMSO- or K02288-treated WT mice and JAK2V617F mice (n = 6, 8, 8, 7, *P = 0.0238 for RVSP, n = 8, 8, 8, 7, *P = 0.0112, †P = 0.0240 for RV/LV + S). d Representative images of EM-stained sections and sections immunostained with anti-αSMA antibody from DMSO- or K02288-treated WT mice and JAK2V617F mice. Scale bar, 25 µm. e Quantitative analysis of medial wall thickness in EM-stained sections (left, n = 6 in each group, *P < 0.0001, †P < 0.0001) and the percentage of muscularized distal pulmonary vessels in αSMA-immunostained sections (right, n = 6 in each group, *P < 0.0001, †P < 0.0001). f Representative immunofluorescence images of lung sections stained with anti-Ly6G (green) antibody and DAPI (blue). Scale bars, 50 μm. g Quantitative analysis of the numbers of Ly6G+ cells in the perivascular regions (n = 3 in each group, *P = 0.0001 [left], 0.0103 [right], †P = 0.0074). h Elastase activity in the lung extracts from DMSO- or K02288-treated WT mice and JAK2V617F mice. The average value for DMSO-treated WT mice was set to 1 (n = 3 in each group, *P = 0.0017, †P = 0.0075). All data are presented as mean ± SEM. *P < 0.05 versus the corresponding WT mice and †P < 0.05 versus DMSO-treated JAK2V617F mice by the one-way ANOVA with Tukey post-hoc analysis. WBC white blood cell count, Hb hemoglobin concentration, PLT platelet count. Source data are provided as a Source Data file.