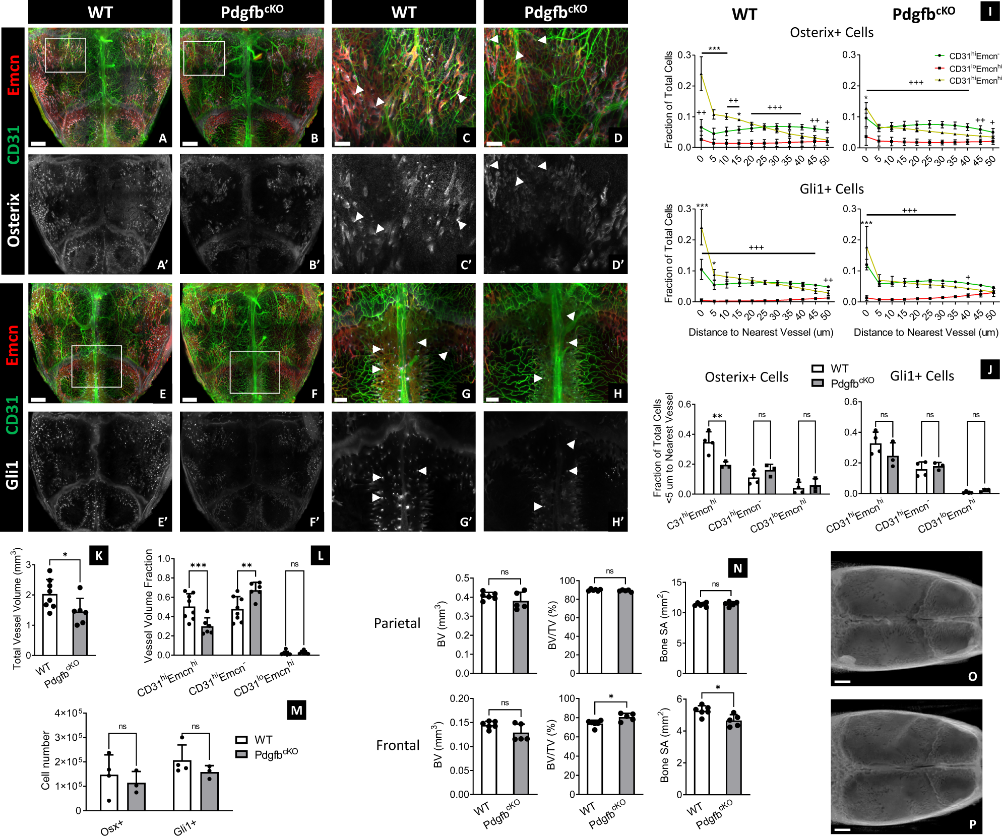
Fig. 5: Knocking out PDGF-BB expression in TRAP+ osteoclasts decreases CD31hiEmcnhi vasculature and their association with Osterix+ and Gli1+ skeletal progenitors.
From: Quantitative 3D imaging of the cranial microvascular environment at single-cell resolution

A–H MIP of vessels (A–H), Osterix+ progenitors (A–D, A'–D'), and Gli1+ progenitors (E–H, E'–H') from the calvaria of 4-weeks-old WT and PdgfbcKO mice. Protein expression of CD31 and Emcn in vessels and Osterix or Gli1 in skeletal progenitors is markedly reduced in PdgfbcKO calvaria at the transcortical canals (arrowheads) and osteogenic fronts nearby the sutures. Results were replicated in 4 WT calvaria and 3 PdgfbcKO calvaria for each staining combination (14 total calvaria). I Spatial distribution of Osterix+ and Gli1+ cells relative to each vessel phenotype in WT and PdgfbcKO calvaria (WT: n = 4 Osterix, n = 4 Gli1; PdgfbcKO: n = 3 Osterix, n = 3 Gli1). J Fraction of Osterix+ and Gli1+ progenitors within 5 μm of their nearest vessel in WT and PdgfbcKO calvaria (WT: n = 4 Osterix, n = 4 Gli1; PdgfbcKO: n = 3 Osterix, n = 3 Gli1). Significantly fewer Osterix+ cells are associated with CD31hiEmcnhi vessels in PdgfbcKO calvaria compared to the WT control. K–M Total vessel volume (K), fractional vessel phenotype volume (L), and skeletal progenitor number (M) in the calvaria of WT versus PdgfbcKO mice (n = 8 for WT and n = 6 for PdgfbcKO in K–L; M: n is the same as in I and J). N MicroCT quantification of bone volume (BV), bone volume to tissue volume (BV/TV) percentage, and bone surface area (SA) in the parietal and posterior frontal bones of WT and PdgfbcKO calvaria (WT: n = 6; PdgfbcKO: n = 5). O, P MicroCT 3D volume projections of WT (O) and PdgfbcKO calvaria (P). Data are mean ± SD. Statistics were performed using a two-way ANOVA with Bonferroni post-hoc test (I, J, L, M) or two-tailed t-test (K, N). ***p < 0.001, **p < 0.01, *p < 0.05 where designated or between CD31hiEmcnhi and CD31hiEmcn− vessels in l; +++p < 0.001 between CD31loEmcnhi and CD31hiEmcn− vessels (I). Exact p-values for two-tailed t-tests: K p = 0.0112, N p = 0.2565 (top left), 0.0736 (bottom left), 0.2183 (top middle), 0.0152 (bottom middle), 0.6635 (top right), 0.0151 (bottom right). Scale bars: 1000 μm (A, B, E, F, O, P); 300 μm (C, D, G, H). Colors: Red: Endomucin (Emcn), Gray: Osterix (A–D) or Gli1 (E–H), Green: CD31.