Fig. 2: Primary dermal fibroblasts are an accurate model of the glycosylation defect observed in Stx5M55V patients.
From: Congenital disorder of glycosylation caused by starting site-specific variant in syntaxin-5

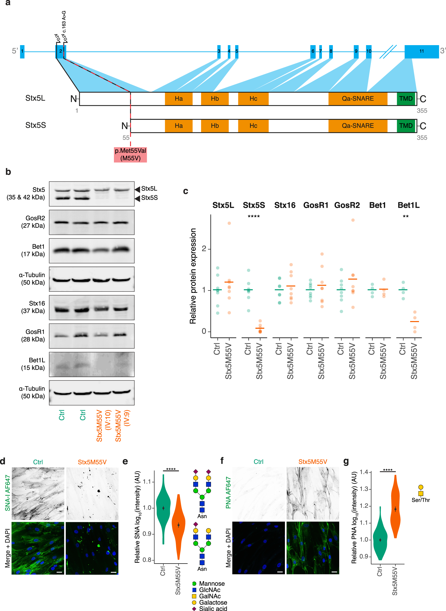
a Schematic representation of the intron-exon structure of STX5 and the encoded proteoforms resulting from the two starting codons in exon 2. The Stx5M55V genetic variant is indicated by a dashed red line. Orange regions have a secondary helical structure. TMD, transmembrane domain. Ha, Hb, Hc: regulatory Habc-domain. b Immunoblot for SNARE proteins of cell lysates of primary human dermal fibroblasts from healthy donors (green, Ctrl) or Stx5M55V patients (orange, Stx5M55V). Fibroblasts were obtained from two unique healthy individuals and two patients. Lysates were loaded adjacent on single western blots that were sequentially probed for the mentioned proteins α-Tubulin loading control. c Quantification of (b). Band intensities were first normalized to the loading control, then to the average expression of both control lines. Each data point represents one cell line from two unique individuals tested at least twice (average shown as bar). Unpaired two-sided Student’s t-test; ****P = 1.1 × 10−5; **P = 0.0017; other comparisons not significant. d Fibroblasts of healthy donors (green, Ctrl) or Stx5M55V patients (orange, Stx5M55V) were probed with SNA-I lectin (green in merge). Representative confocal micrographs. Scale bars, 25 µm. DAPI in blue. e Quantification of (d). All data were log10-transformed and then normalized to the healthy donor. AU: arbitrary units. N = 124 (Ctrl) and 111 (Stx5M55V) cells from two unique individuals tested twice. Mean ± 95% CI. Unpaired two-sided Student’s t-test. ****P < 2.2 × 10−16. f, g Same as panels (d, e), but now for PNA lectin. N = 117 (Ctrl) and 122 (Stx5M55V) cells from two unique individuals tested twice. Scale bars, 25 µm. Mean ± 95% CI. Unpaired two-sided Student’s t-test. ****P < 2.2 × 10−16.