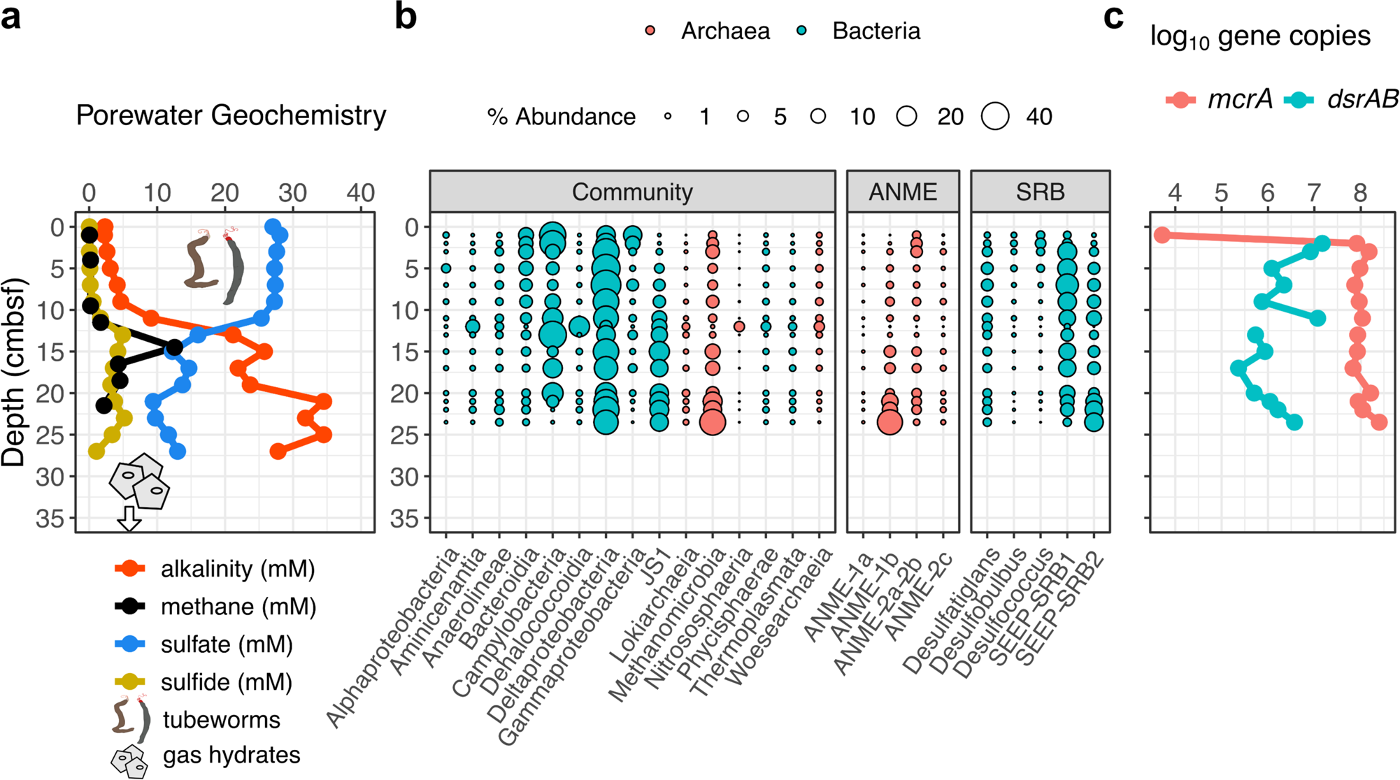
Fig. 5: Geochemical, microbial community, and gene abundance data from an active seep site.
From: Distinct methane-dependent biogeochemical states in Arctic seafloor gas hydrate mounds

Push core PC1029 is located at the seep in the center of gas hydrate mound 3. a shows methane concentrations and porewater sulfate, sulfide, and alkalinity concentrations with depth (cmbsf, centimeters below seafloor) in addition to frenulate siboglinid tubeworms and gas hydrate nodules several cm in diameter recovered in a replicate core at 40–50 cmbsf. b depicts percent abundances of dominant bacterial and archaeal classes within the microbial community (left panel), dominant anaerobic methanotrophic archaeal (ANME) families (center panel), and sulfate-reducing bacterial (SRB) genera (right panel). c shows log10 copy numbers of mcrA and dsrAB genes per gram bulk sediment.