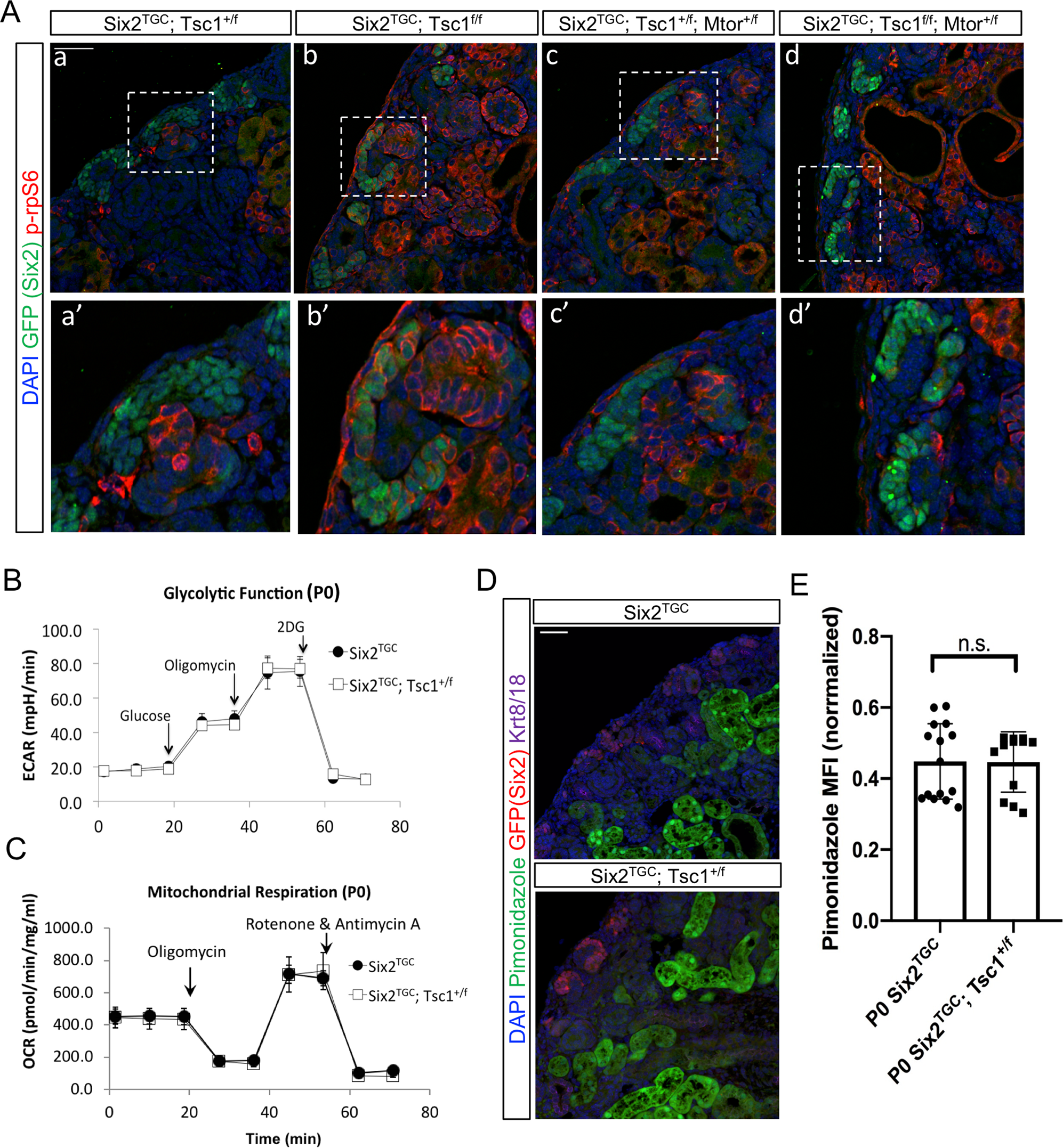
Fig. 3: Evaluation of metabolic contributions to the enhanced nephrogenic phenotype in Six2TGC;Tsc1.

A Immunofluorescence staining for the phosphorylated ribosomal protein S6 (p-rpS6, red) at P0 to assess mTorc1 activity in Tsc1 hemi- and homozygous NPC. Genotype noted on the top, key to antibody staining on the left. Scale bar denotes 50 µm. Magnified view of NPC (green) in the dashed area below each panel. B, C Seahorse analysis of cultured NPCs reveals no change in glycolytic function (n = 3 control Six2TGC and n = 3 Six2TGC;Tsc1 animals) or in mitochondrial respiration (n = 3 control Six2TGC and n = 4 Six2TGC;Tsc1 animals); error bars represent standard deviation from sample group mean. D Representative image of staining by the hypoxia indicator pimonidazole reveals strong staining in the proximal tubules relative to the GFP (Six2) expressing NPCs. Scale bar denotes 50 µm. E Quantification of pimonidazole staining intensity in NPC normalized to adjacent tubular regions to control for differences in dose efficacy (n = 4 littermate animals in sample group; n = 15 control Six2TGC and n = 12 Six2TGC;Tsc1 niches measured). Two-tailed unpaired t tests were performed in GraphPad Prism version 8 to evaluate statistical significance of pimonidazole signal; n.s. denotes not significant (p = 0.9613). Error bars represent standard deviation from the mean. Source data are provided as a Source Data file.