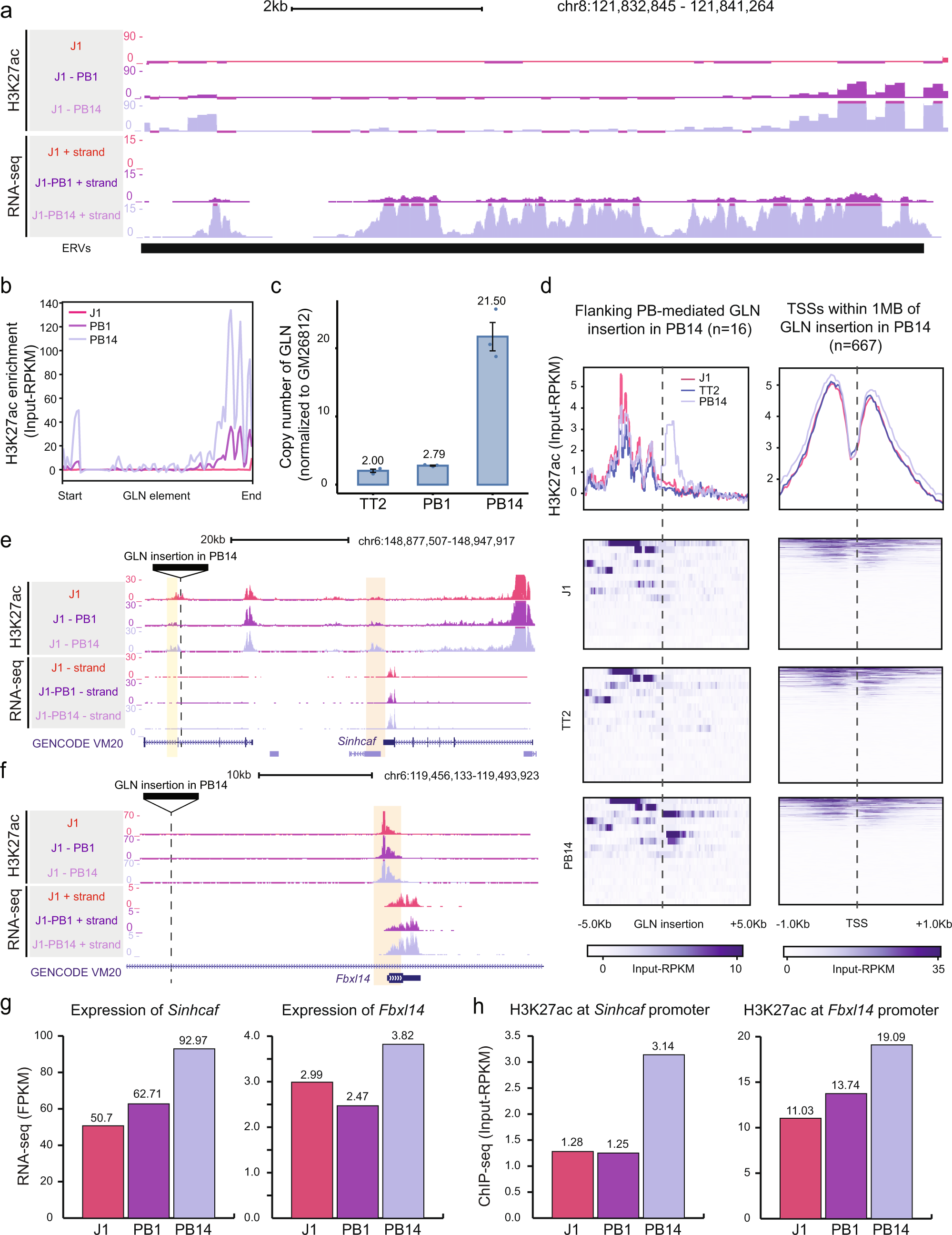
Fig. 3: GLN integrations can shape nearby epigenetic and transcriptional states in a position-dependent manner.

a A genome browser screenshot shows the H3K27ac (Input-RPKM) and RNA-seq (RPM) signals from WT J1 and 2 PiggyBac clones: clone 1 (PB1) and clone 14 (PB14), aligning to the polymorphic GLN locus. As new integrations are identical to the endogenous element, reads from PB-mediated insertions are attributed to the polymorphic GLN. As expected, no signal is detected in J1 cells. Aggregated increase of both H3K27ac and transcription are detected in both PB1 and PB14 mESCs. b Aggregation plot of H3K27ac ChIP-seq (Input-RPKM) signal at polymorphic GLN sequence demonstrates the quantitative increase in activity in PB1 and PB14 clones. c Copy number qPCR reveals different copy numbers, relative to single copy gene (GM26812), of GLN insertions in PB1 and PB14 genomes. TT2 genomic DNA (gDNA) is used as a positive control. Error bars reflect standard deviations with the centers indicating the means of three technical replicates. d Aggregation plot and heatmap show H3K27ac ChIP-seq signal (Input-RPKM) within ±5 kb of validated GLN insertions (n = 16) (left) and transcription start sites (TSSs) within 1 MB of GLN insertions (n = 667) (right) in PB14 compared to J1, and TT2. While a subset of new elements gain activity, others are not enriched with H3K27ac. e A genome browser screenshot of a PB-mediated insertion site in PB14 that is associated with increased H3K27ac signal at both the integration (yellow shading) and distal regions (orange shading). The nearby Sinhcaf gene is upregulated in PB14 cells. f Another example of a novel PB-mediated insertion in PB14 with no H3K27ac signal at the integration, concordant with increased transcription of Fbxl4 and slight increase of H3K27ac signal at its promoter region (orange shading). g Bar charts indicate higher expression level (FPKM) of Sinhcaf (left) and Fbxl14 (right) in PB14 than WT J1 and PB1. h Bar charts show the higher H3K27ac enrichment (Input−RPKM) on the TSS peaks of Sinhcaf (left) and Fbxl14 (right) (orange shading in e and f) in PB14 than WT J1 and PB1 cells.