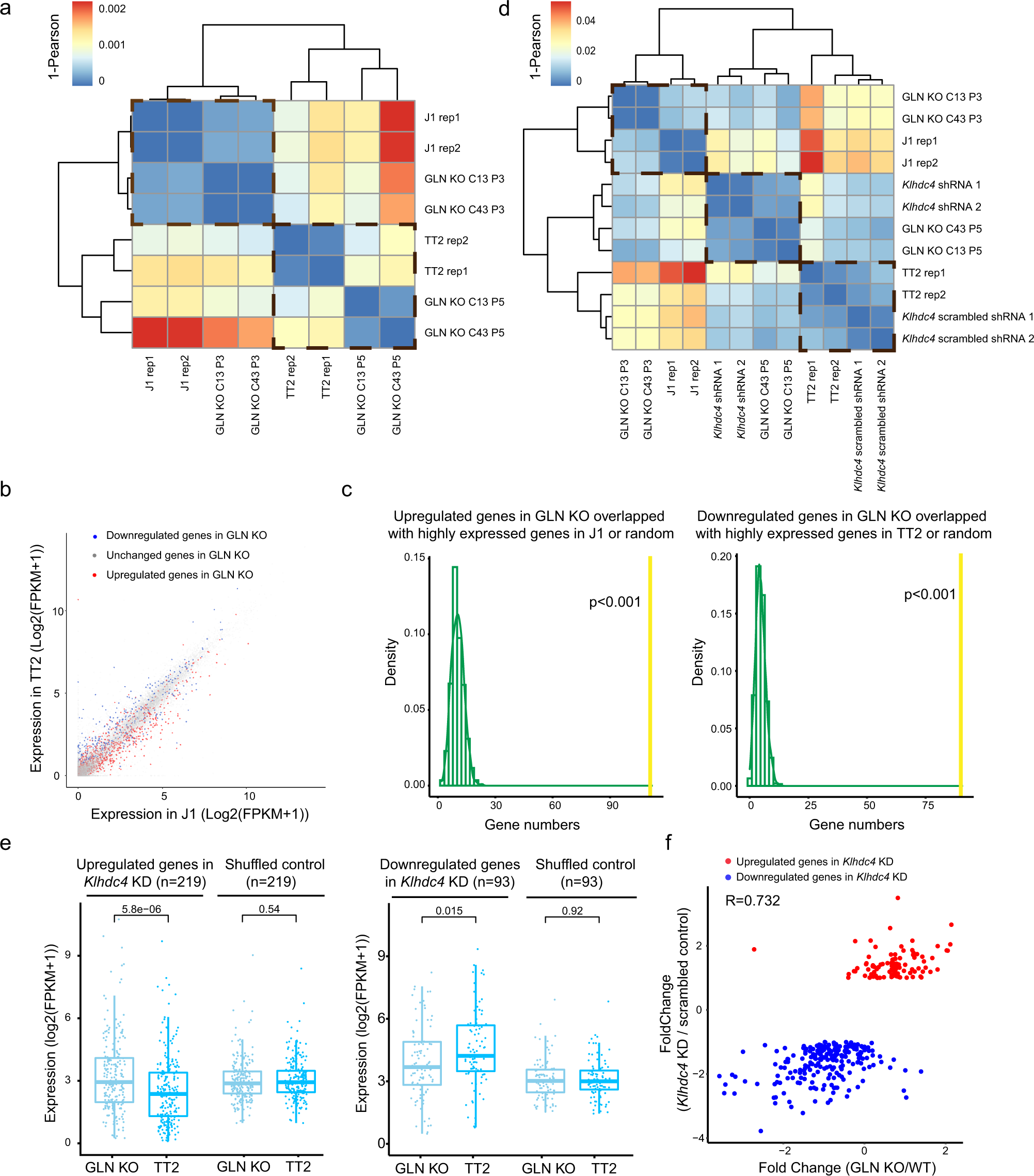
Fig. 4: The polymorphic GLN element contributes to strain-specific transcriptomic patterns.

a Hierarchical clustering heatmap indicates closer distance between transcriptomes of early-passage GLN KO clones (P3: passage 3) and J1 cells. Whereas later-passage clones (P5: passage 5) clustered closer to TT2. The color bar is adjusted based on correlation score (1−Pearson correlation coefficient) of the top variable genes among all samples (n = 1,000). b Scatter plot shows the gene expression levels (log2(FPKM + 1)) in WT TT2 and J1 mESCs. The downregulated and upregulated genes upon GLN KO are highlighted in blue and red, respectively. c Histograms/density curves indicate the distribution of overlap between randomly selected genes (selected 1,000 times) and upregulated (n = 647) (left) and downregulated (n = 310) (right) genes upon GLN KO. The yellow lines show the actual number of upregulated (n = 111) and downregulated (n = 90) genes that are commonly defined with significantly higher expression in J1 (n = 815) and TT2 (n = 843), respectively. One-tailed P values without multiple comparison adjustment are obtained via non-parametric bootstrapping. d Hierarchical clustering heatmap indicates closer distance between transcriptomes of Klhdc4 KD and GLN KO mESCs. The color scale is adjusted based on correlation score (1−Pearson correlation coefficient) of the top variable genes among all samples (n = 2,000). e Boxplots demonstrate the expression levels of dysregulated genes upon Klhdc4 KD and shuffled control genes in WT TT2 and GLN KO cells. The expression levels are shown as log2(FPKM + 1). The expression level of shuffled control is derived from the average of 50 times of shuffling. P value is calculated by Wilcoxon test. f Scatter plot compares the fold change of dysregulated genes upon Klhdc4 depletion in GLN KO and Klhdc4 KD cells, relative to their corresponding controls (WT TT2 and scrambled control, respectively). A positive correlation is observed with Pearson correlation coefficient of 0.732. Fold changes are calculated from FPKM of treated cells/control cells.