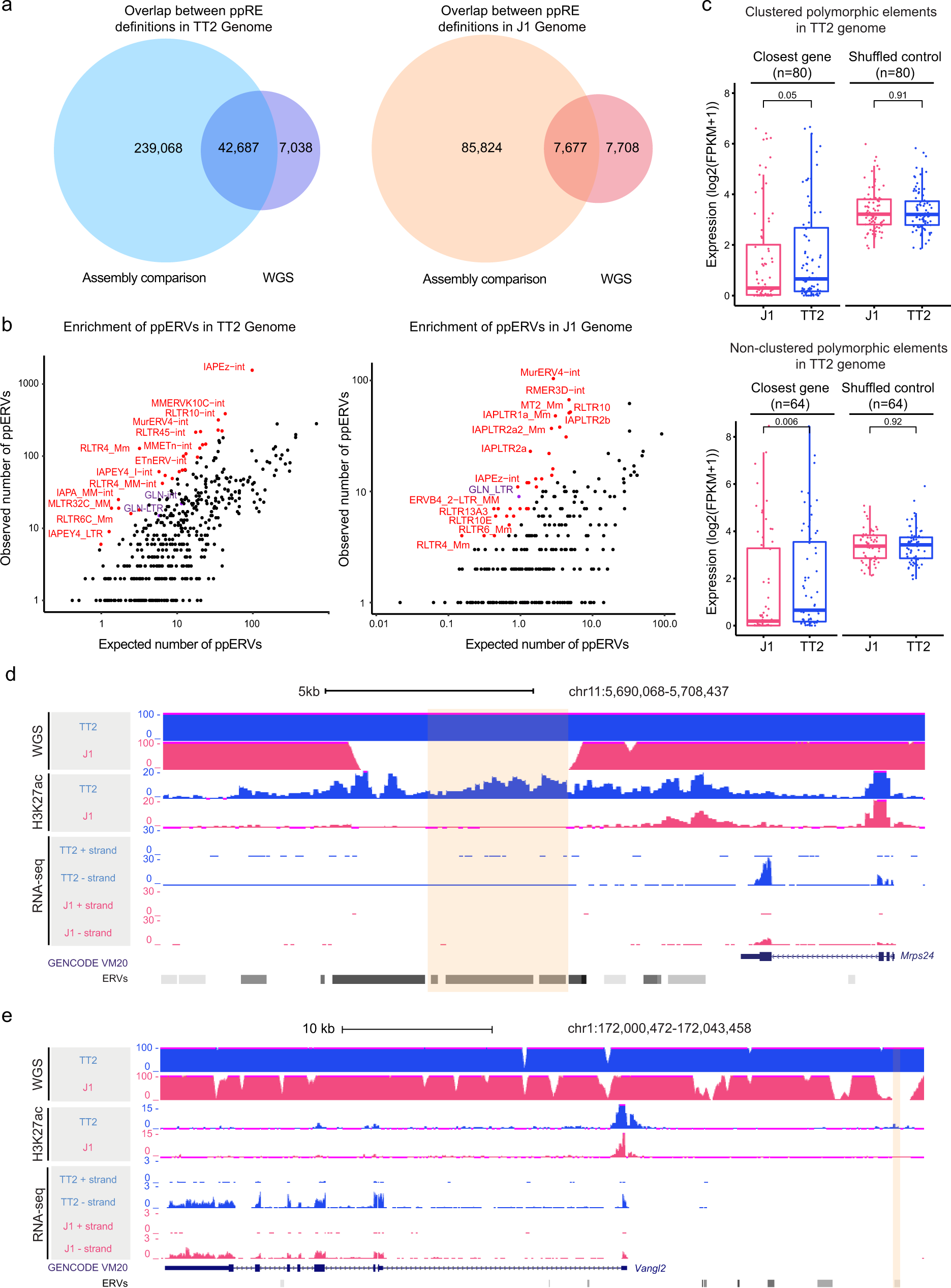
Fig. 6: Genome-wide analysis identifies additional polymorphic ERVs capable of epigenomic and transcriptomic regulation.

a Venn diagrams showing overlap between ppREs defined by comparing reference genome assemblies and by whole-genome sequencing (WGS) analysis in TT2 (left) and J1 (right). b Comparison of observed versus expected numbers among ppERVs subfamilies in TT2 (left) and J1 (right) show significant enrichment including IAP, ETn, RLTR4/MLV, ERVB4, and GLN elements. The subfamilies with observed/expected ratio > 7 in TT2 or observed/expected ratio > 10 in J1 and P value < 0.001 (in two-tailed hypergeometric distribution without multiple comparison adjustment) are labeled with red. GLN subfamilies are labeled with purple. c Boxplots indicate both clustered polymorphic elements and solo polymorphic elements in TT2 are associated with significantly higher expression of their closest genes in TT2 compared to J1 cells. The expression levels are shown as log2(FPKM + 1). The expression level of shuffled control is derived from the average of 50 times of shuffling. The centers and bounds of boxes refer to the median and quartile of all data points, respectively. The minima and maxima of boxplots indicate Quartile 1 − 1.5 × Interquartile range and Quartile 3 + 1.5 × interquartile range, respectively. One-tailed paired T-test was applied to calculate P values. d A genome browser screenshot illustrates an example of clustered polymorphic elements in the TT2 genome, which is associated with increased H3K27ac enrichment at its surrounding regions and upregulation of the nearby Mrps24 gene. WGS datasets are shown as piled-up uniquely mapped reads. e A genome browser screenshot illustrates an example of solo polymorphic elements in the TT2 genome, which is associated with increased H3K27ac enrichment at its surrounding regions and upregulation of the nearby Vangl2 gene.