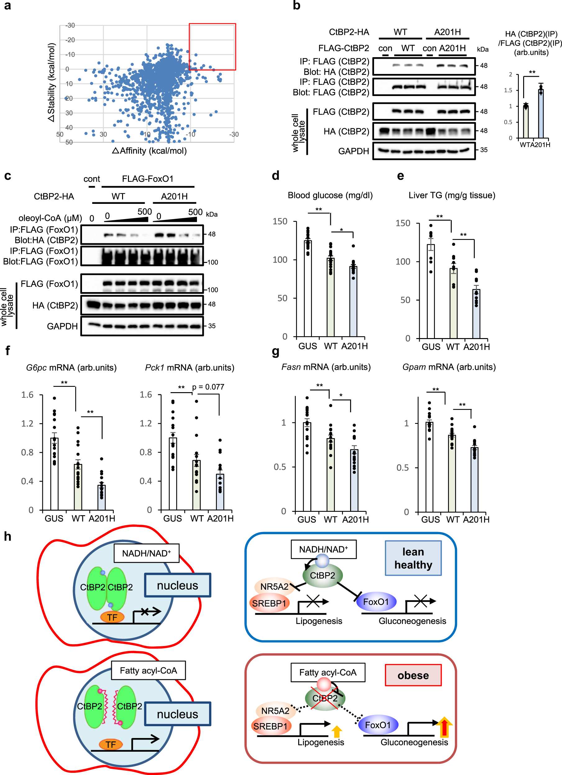
Fig. 8: Dimerization is a key step for CtBP2 activation.

a Screening of mutations to stabilize the CtBP2 dimerization based on the computer-assisted structural analysis. y-axis: △stability, x-axis: △affinity. Red rectangle shows promising mutations to potentially promote CtBP2 dimerization. b Examination of dimer formation by co-immunoprecipitation of differentially tagged CtBP2 (interaction between FLAG-CtBP2 and CtBP2-HA, n = 3 biologically independent cells for each group, p = 1.3 × 10−3). c Cell lysates were obtained from HEK293 cells expressing either wild-type (WT) CtBP2 or ALA201HIS mutant (A201H) CtBP2 with FLAG-FoxO1, and the CtBP2/FoxO1 complex was detected in the presence of the increasing concentrations of oleoyl-CoA (0, 50, 150, 500 μM). d–g Adenovirus-mediated expression of either GUS, wild-type CtBP2 (WT), or ALA201HIS mutant CtBP2 (A201H) in diet-induced obese mice (3 days after transduction, overnight fasted). d, e Blood glucose levels (d n = 16, biologically independent animals, p = 5.9 × 10−6 and 0.012 for GUS vs WT and WT vs A201H, respectively) and liver triglyceride content (e n = 8, biologically independent animals, p = 7.5 × 10−3 and 4.7 × 10−3 for GUS vs WT and WT vs A201H, respectively). f, g Expression levels of gluconeogenic (G6pc, Pck1, f p = 8.2 × 10−4 and 7.2 × 10−4 for GUS vs WT and WT vs A201H (G6pc), p = 8.8 × 10−3 and 0.077 for GUS vs WT and WT vs A201H (Pck1), respectively) and lipogenic (Fasn, Gpam, g p = 5.1 × 10−3 and 0.047 for GUS vs WT and WT vs A201H (Fasn), p = 1.6 × 10−4 and 1.5 × 10−4 for GUS vs WT and WT vs A201H (Gpam), respectively) genes (n = 16, biologically independent animals). h Schematic representation of a proposed model. Data are expressed as the mean ± SEM. * and ** denote p < 0.05 and p < 0.01 evaluated by unpaired two-tailed Student’s t-test, respectively. Source Data are provided as a Source Data file.