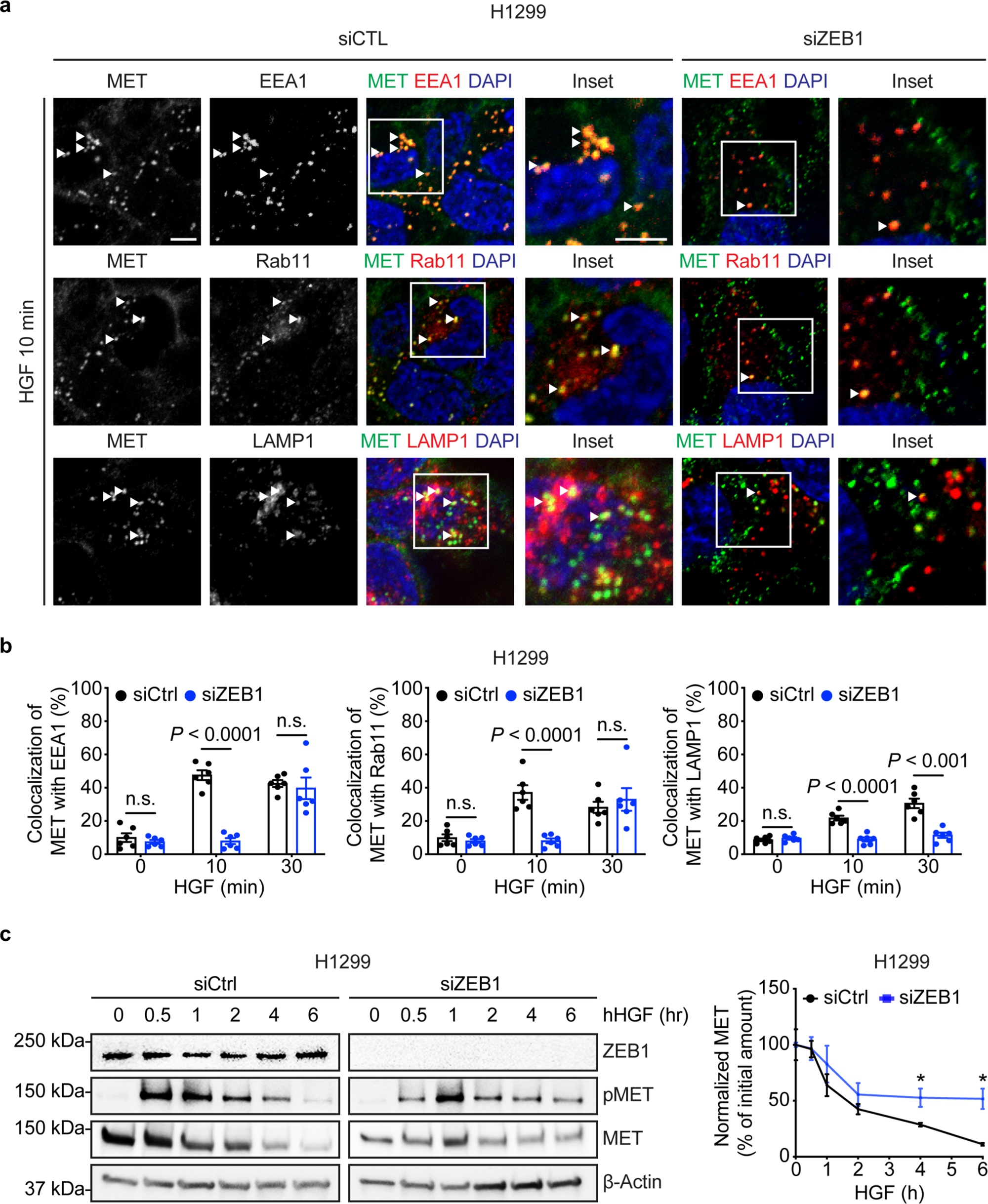
Fig. 5: ZEB1 influences intracellular trafficking of MET.

a Confocal images of control (siCTL) and ZEB1 siRNA-transfected H1299 cells co-stained with antibodies against endogenous MET, EEA1, Rab11, and LAMP1. Cells were incubated at 4 °C with 250 ng/ml HGF for 30 min, washed, incubated at 37 °C for 10 min, fixed, and stained. Single-channel and merged images (left-to-right, panels 1–2 and 3–6, respectively). Boxed areas are magnified (insets). Scale bars, 5 μm. Co-localized structures in siCTL-transfected cells are indicated (arrowheads). b Quantification of a MET colocalization with EEA1 (left bar graph), Rab11 (middle bar graph), or LAMP1 (right bar graph). Values represent the percentage of total MET that colocalizes with each protein in each microscopic field (dot) of siCTL transfectants (n = 26 cells at 0 min, 52 cells at 10 min, and 60 cells at 30 min) and siZEB1 transfectants (n = 24 cells at 0 min, 28 cells at 10 min, and 29 cells at 30 min). Data represent mean ± SEM. c Western blot analysis of siCTL- and siZEB1-transfected H1299 cells treated with HGF (100 ng/ml) in the presence of cycloheximide (40 µg/ml) and incubated at 37 °C for the indicated times. Densitometric values of MET band intensities normalized to β-actin and expressed as a percentage of the initial amount (T = 0) (line plot). Data represent mean ± SEM (n = 3). P values, two-tailed Student’s t tests. *P < 0.05.