Fig. 2: Azacitidine treatment leads to enhanced CD123 expression on AML cells.
From: Demethylating therapy increases anti-CD123 CAR T cell cytotoxicity against acute myeloid leukemia

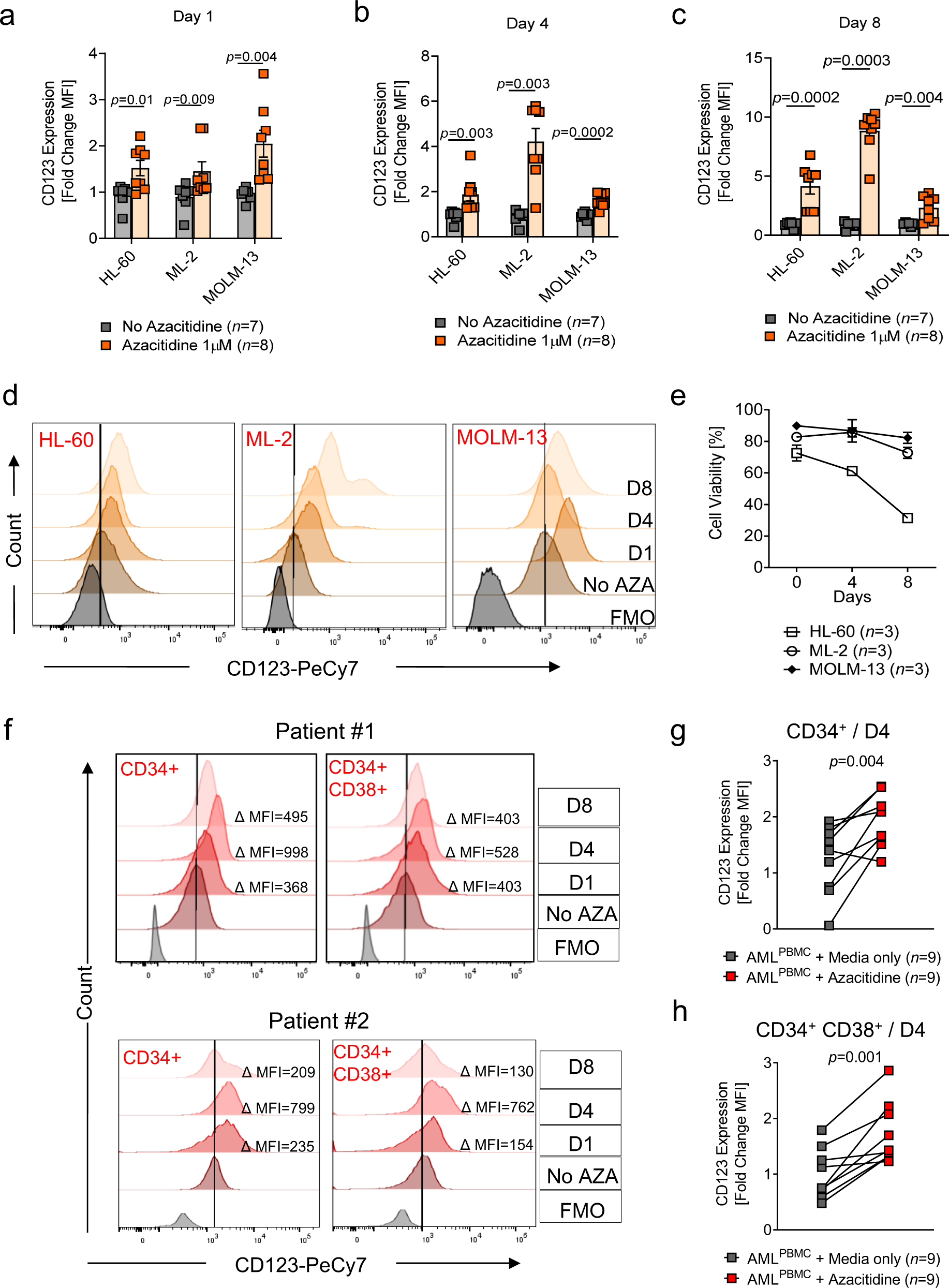
Scatter plot showing the expression of CD123 on HL-60, ML-2, and MOLM-13 cells represented as a fold change of mean fluorescence intensity (MFI) with respect to mean MFI of untreated controls (n = 7) on a day 1, b day 4, and c day 8 following culture with 1 µM azacitidine (AZA) (n = 8). p-values were calculated using a two-sided unpaired non-parametric student’s t-test (Mann–Whitney) or parametric student’s t-test. d Representative flow cytometric analysis of CD123 on AML cell lines (with varying basal CD123 expression levels) following culture in the absence or presence of 1 µM AZA for 1, 4, and 8 days. Histograms depict staining with anti-human CD123 Ab (PeCy7) compared to the fluorescence minus one (FMO) control. e Percentage cell viability (trypan blue) of HL-60 (n = 3), ML-2 (n = 3) and MOLM-13 (n = 3) cells at baseline (day 0) and upon exposure to 1 µM AZA after 4 days and 8 days. f Representative flow cytometric analysis of CD123 on 2 primary patient AML CD34+ and CD34+ CD38+ blast cells following culture in the absence or presence of 1 µM AZA for 1, 4, and 8 days. Histograms depict staining with anti-human CD123 Ab (PeCy7) compared to the FMO control. Inset numbers state the absolute difference in MFI between treated and non-treated cells. Scatter plot showing the expression of CD123 on primary AML g CD34+ and h CD34+ CD38+ cells represented as a fold change of MFI with respect to MFI of untreated controls (n = 9) on day 4 following culture with 1 µM AZA (n = 9). p-values were calculated using a two-sided unpaired student’s t-test (Mann–Whitney) or parametric student’s t-test. All graphed data in this figure are represented as mean values ± SEM.