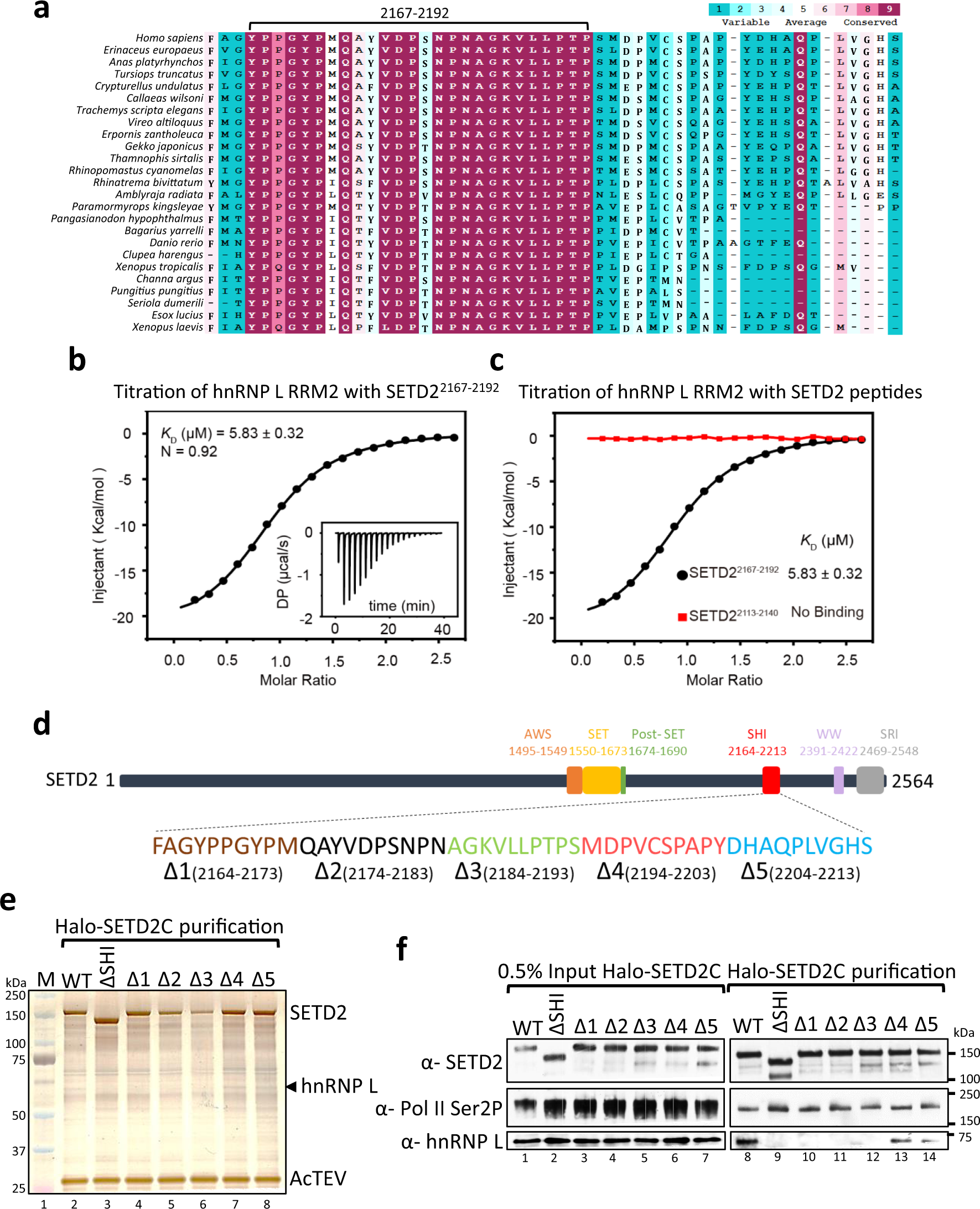
Fig. 1: A conserved stretch in SETD2 is responsible for its interaction with hnRNP L.

a Multiple sequence alignment of previously identified SHI domain in SETD2. b Exemplary ITC titration data of hnRNP L RRM2 with SETD22167–2192 and its fitting curve are shown. KD dissociation constant, DP differential power, N binding stoichiometry. For the arithmetic mean of KD values of the three independent experiments and the thermodynamic parameters see Supplementary Table 1. All ITC binding curves are shown in Supplementary Table 2. c ITC fitting curves of hnRNP L RRM2 with SETD22167–2192 (black) and SETD22113–2140 (red) are shown. d Illustration showing the deletions in SETD2 SHI domain that were made to perform affinity purification. e Silver staining and f western blotting of affinity-purified complexes of SETD2C and its mutants. The experiment was repeated three times all yielding similar results. Source data are provided as a Source Data file.