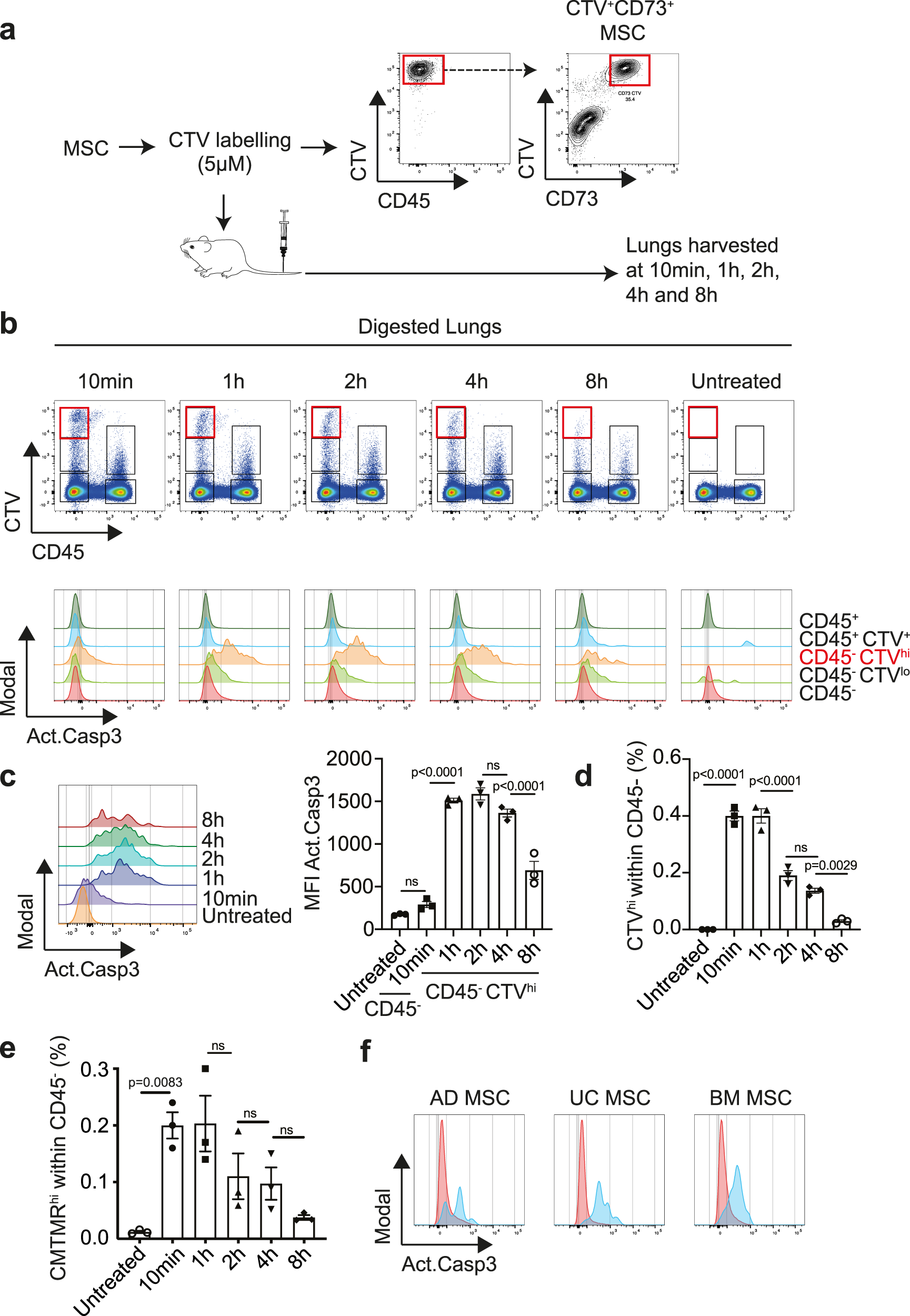
Fig. 1: MSCs undergo apoptosis in the lungs shortly after i.v. administration.
From: Mesenchymal stromal cell apoptosis is required for their therapeutic function

a MSCs were labelled with CTV and the fluorescence intensity was measured prior to injection to guide gating of MSCs re-isolated from mouse lungs after injection. CTV+ MSCs were CD45−CD73+. b Top panel shows representative flow cytometric plots of different populations identified by CTV and CD45 markers in lung samples at various timepoints after MSC injection. CD45−CTVhi MSCs are indicated by the red box, as shown in a. Lower panel shows expression levels of activated caspase 3 in CD45−CTV−, CD45−CTVlo, CD45−CTVhi, CD45+CTV− and CD45+CTV+ populations. c Expression levels and mean fluorescence intensity (MFI) of activated caspase-3 on CD45− (from untreated mice that did not receive MSCs) and CD45−CTVhi (from mice that received CTV+ MSCs) at various timepoints, as shown in b. Data expressed as mean ± SEM, n = 3 mice per group over three independent experiments. d Frequency of CTVhi within the CD45− population as shown as in b. Data expressed as mean ± SEM, n = 3 mice per group over three independent experiments. e Frequency of CMTMRhi within the CD45− population in lungs from mice that received CMTMR-labelled MSCs in a separate experiment. Data expressed as mean ± SEM. n = 3 mice per group. f Expression levels of activated caspase 3 in CTV-labelled adipose (AD), umbilical cord (UC) or bone marrow (BM) MSCs re-isolated from mouse lungs 4 h after i.v. injection. Data representative of two independent experiments. p values by one-way ANOVA (Tukey’s post hoc test); ns not significant. Source data are provided as a Source Data file.