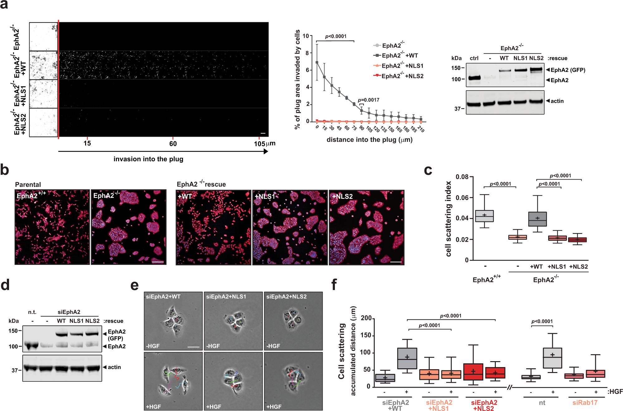
Fig. 4: Nuclear-capture of EphA2 drives scattering and invasion in H1299 and PDAC cell lines.

a–c Primary mouse cells were derived from pancreatic adenocarcinoma (PDAC) from KPC (Pdx1-Cre, KrasG12D/+, p53R172H/+) mice that were either wild-type (EphA2+/+) or knockout (EphA2−/−) for EphA2. EphA2-knockout PDAC cells stably expressing wild-type GFP-tagged EphA2 (EphA2−/− + WT), or GFP-tagged EphA2s with mutated NLS sequences (EphA2−/− + NLS1 and EphA2−/− + NLS2) or empty vector control (EphA2−/−) were generated, and expression confirmed by western blotting (a; right panel). Invasion of PDAC cells toward a gradient of HGF was then determined using an inverted invasion assay (a). Optical sections were taken every 15 μm and consecutive images are displayed as a series running from left to right (a; left panel). Cell invasion at the indicated distances was quantified and expressed as a % of the total quantity of fluorescent cells in the plug (a; centre panel) (n = 3 independent experiments) Values are mean ± SEM. PDAC cells expressing EphA2 and its mutants were plated onto glass surfaces and their distribution quantified using high-content imaging (b). Box and whiskers: 10–90 percentile whiskers, + represents mean, black line represents median. Scale bar, 300 μm. The cell scattering index (% of objects not found in clusters of ≥5 cells) is displayed in the box and whisker plot (c), n = 3 independent experiments. Statistical test is one-way ANOVA. d–f H1299 cells were transfected with siRNAs targeting EphA2, Rab17, or control, in combination with ‘rescue vectors’ containing wild-type (WT) or the indicated NLS mutants of EphA2-GFP. Knockdown and rescue of EphA2 was determined using western blotting (d). Cells were plated onto glass surfaces and allowed to form colonies of ~4 cells/colony and then challenged with HGF (e). Cell scattering was quantified using ImageJ and is expressed as the accumulated distance travelled over 8 h (f). Box and whiskers: 10–90 percentile whiskers, + represents mean, black line represents median, n = 3 independent experiments, statistical test is one-way ANOVA.