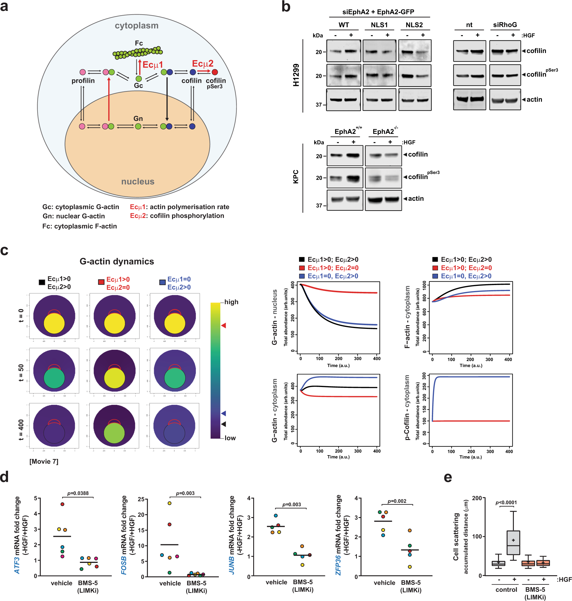
Fig. 7: Cofilin phosphorylation controls nucleocytoplasmic actin dynamics and gene expression.

a Schematic of pathways downstream of EphA2 influencing nucleocytoplasmic actin dynamics. Rates of cytoplasmic actin polymerization and cofilin phosphorylation are denoted by Ecµ1 and Ecµ2, respectively. b H1299 cells were transfected with siRNAs targeting RhoG (siRhoG) or control (nt), and EphA2 knockdown H1299 cells were transfected with rescue vectors for wild-type EphA2 (WT), EphA2 NLS1 (NLS1) or EphA2 NLS2 (NLS2). PDAC-derived cell lines were from KPC mice (KPC EphA2+/+) or EphA2-knockout KPC mice (KPC EphA2−/−). Levels of cofilin and phospho-cofilin (cofilin pSer3) following HGF treatment were determined by western blotting. c Nucleocytoplasmic actin dynamics were modelled according to the schematic in a. The cell is modelled as two static circular compartments representing the cytoplasm and nucleus (see Supplementary Fig. 5a). The area of influence of nuclear-captured EphA2 is delimited with a red line and G-actin levels are represented by the Viridis colour palette. EphA2-dependent actin polymerization (Ecµ1) and cofilin phosphorylation (Ecµ2) were ‘initiated’ at t = 0 and movies made from this (Supplementary Movie 7). Stills (at t = 0, 50 and 400) from these movies and graphs denoting the changes in G-actin (nuclear and cytoplasmic), F-actin and phospho-cofilin levels are displayed. This dynamic model indicates that shutdown of cofilin phosphorylation (Ecµ1 > 0; Ecµ2 = 0; red), but not actin polymerization (Ecµ1 = 0; Ecµ2 > 0; blue), opposes depletion of nuclear G-actin. d Cells were treated with or without HGF for 20 min in the absence or presence of LIMK inhibitor (BMS-5) and levels of the indicated SRF target determined as for Fig. 5b. Bar is mean of n = 6 for (ATF3; FOSB) and n = 5 (JUNB, ZFP36) independent experiments. Paired data are denoted by dots of the same colour. e Cell scattering was determined as for Fig. 4f, in the presence and absence of LIMK inhibitor (BMS-5). Box and whiskers: 10–90 percentile whiskers, + represents mean, black line represents median, n = 3 independent experiments, statistical test is one-way ANOVA.