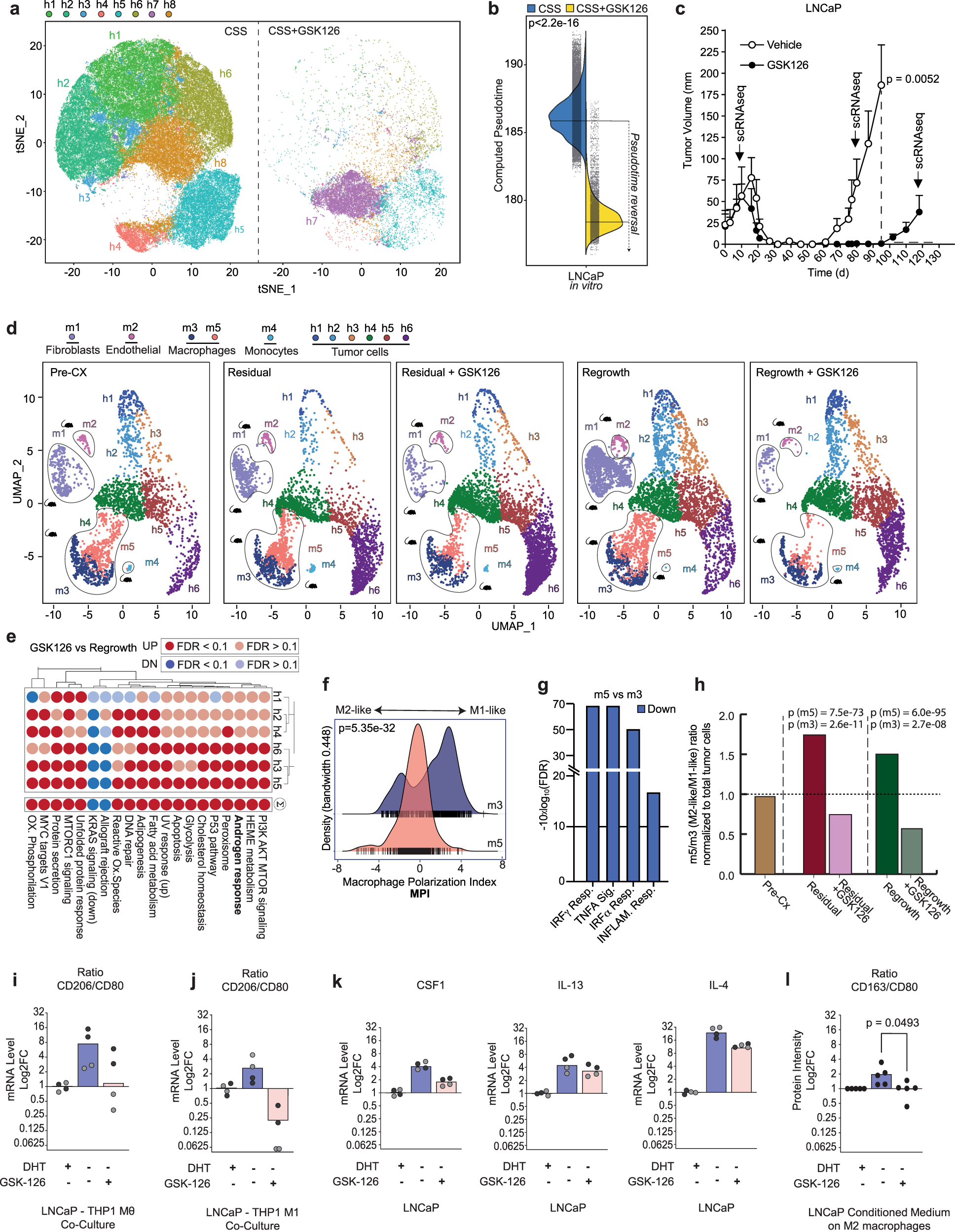
Fig. 4: EZH2 inhibition cooperates with castration.
From: Dynamic prostate cancer transcriptome analysis delineates the trajectory to disease progression

a Dimensionality reduction (TSNE) of single-cell RNA-seq performed on LNCaP cells cultured in vitro with charcoal-stripped serum (CSS) in the presence (right) or absence (left) of the EZH2 protein inhibitor GSK126. Identification of cell clusters (h1–h8) was performed using the Seurat workflow. EZH2 inhibition has a dramatic impact on LNCaP cells, as most of the clusters disappear, while the remaining cells undergo such deep transcriptional modifications that give rise to a novel cluster (h7). Identified cell clusters are depicted using different colors as indicated on top of the figure panel. b Pseudotime of individual LNCaP cultured in charcoal-stripped serum (CSS, blue) is significantly reduced upon GSK126 (CSS + GSK126, yellow) treatment. Pseudotime was computed for each cell, following imputation of missing genes (dropouts) using RMagic. Statistical significance was determined using Wilcoxon’s test. See Data source file. c GSK126 treatment for 3 weeks upon castration significantly delays the regrowth of LNCaP xenografts after castration. Curves are determined from n = 6 animals per group. Statistical significance at 100 days was asses using an unpaired, two-tailed Student’s t test. d Dimensionality reduction (UMAP) of LNCaP xenografts performed on scRNA-seq experiments derived from mice before castration (Pre-CX, left), 80 days after castration (residual/post-CX, left-center), 80 days after concomitant castration and EZH2 inhibition with GSK126 (residual/post-CX + GSK126, center), 120 days after castration (regrowth/post-CX, right-center), and 120 days after concomitant castration and EZH2 inhibition with GSK126 (regrowth/post-CX + GSK126, right). Experiments were performed by sequencing one mouse per condition. Murine cells can be subdivided into five clusters corresponding to different cell populations according to SingleR (m1: fibroblasts; m2: endothelial cells; m3, m5: macrophages; m4: monocytes). Human malignant cells can be separated into six clusters. An increase in the relative number of cells in cluster h6 and a concomitant reduction of murine macrophages following EZH2 inhibition is observed. Identified human and murine cell clusters are depicted using different colors as indicated on top of the figure panel. e Upon GSK126 pretreatment, for each cluster, we determined differentially expressed genes (MAST algorithm) and performed gene-set enrichment using Camera (pre-ranked). Results highlight a global increase in androgen-responsive genes. Red: upregulated; blue: downregulated. See Source data file. f The density plot of macrophage polarization index (MPI) reveals that macrophage cluster m5 (which decreases upon GSK126 administration) shows M2-like transcriptional features, while cluster m3 corresponds to an increased M1-like polarization as determined by MacSpectrum. Statistical significance was determined using Wilcoxon’s test. Blue: density distribution of m3 cells; red: density distribution of m5 cells. See Data source file. g Differential expression (MAST algorithm) shows that M1-like inflammatory signaling pathways are downregulated in m5 compared to the m3 cluster. Blue: downregulated. h Histogram representing the relative ratio between m5- and m3 cluster before castration (pre-CX, brown), 80 days after castration (residual, red) and 120 days after castration (regrowth, green). Macrophage population belonging to m5 cluster (M2-like) decreases upon treatment with GSK both at 80 (residual + GSK, pink) and 120 days (regrowth + GSK, light green). The decrease in m3 cluster is much less pronounced. P values for both m3, and m5 subpopulations were determined using χ2 test and adjusted for multiple comparison using Bonferroni’s correction method. i–j Treatment with GSK126 inhibits the M2 polarization of THP1-Mθ and THP1-M1 macrophages. i Bar graph showing the log2 fold change ratio of M2 versus M1 surface markers, in THP1-Mθ (n = 2 independent experiments) or THP1-M1 (j) macrophages cocultured for 72 h with LNCaP maintained in charcoal-stripped serum (CSS) alone or supplemented with 1 nM DHT or 1 μM GSK126 (n = 2 independent experiments). Technical replicates are indicated using dots of different colors. Experment 1: black; Experiment 2: gray. The surface expression of the CD80 (M1) and CD206 (M2) surface markers was determined by flow cytometry. The mean fluorescence intensity of the positive cells was compared with the average signaling in the DHT condition to calculate the fold change. The ratio was determined by comparing the fold change of the M2 surface marker versus the M1 surface marker. CSS: blue; CSS + DHT: gray; CSS + GSK126: pink. See Source data file. k Bar graph showing the gene-expression changing in LNCaP cells of cytokine associated with M2 polarization. Gene-expression levels were measured by RT-qPCR into LNCaP maintained for 4 weeks in DHT, CSS, and GSK126. The log2 fold change was calculated using actin as reference genes and compared to the DHT condition (n = 2 independent experiments per condition). Technical replicates are indicated using dots of different colors. Experment 1: black; Experiment 2: gray. CSS: blue; CSS + DHT: gray; CSS + GSK126: pink. See Source data file. l Treatment with GSK126 reverts the polarization of human M2-like macrophages. Bar graph showing the log2 fold change ratio of M2 (CD163) versus M1 (CD80) surface markers and human M2-like macrophages polarized for 7 days using the supernatant of LNCaP cells maintained for 4 weeks in DHT, CSS, and GSK126, respectively (n = 5 independent experiment). CSS: blue; CSS + DHT: gray; CSS + GSK126: pink. See Source data file. Significance was computed using Student’s t test, two-tailed, paired. No P value correction was applied as only one comparison was performed.