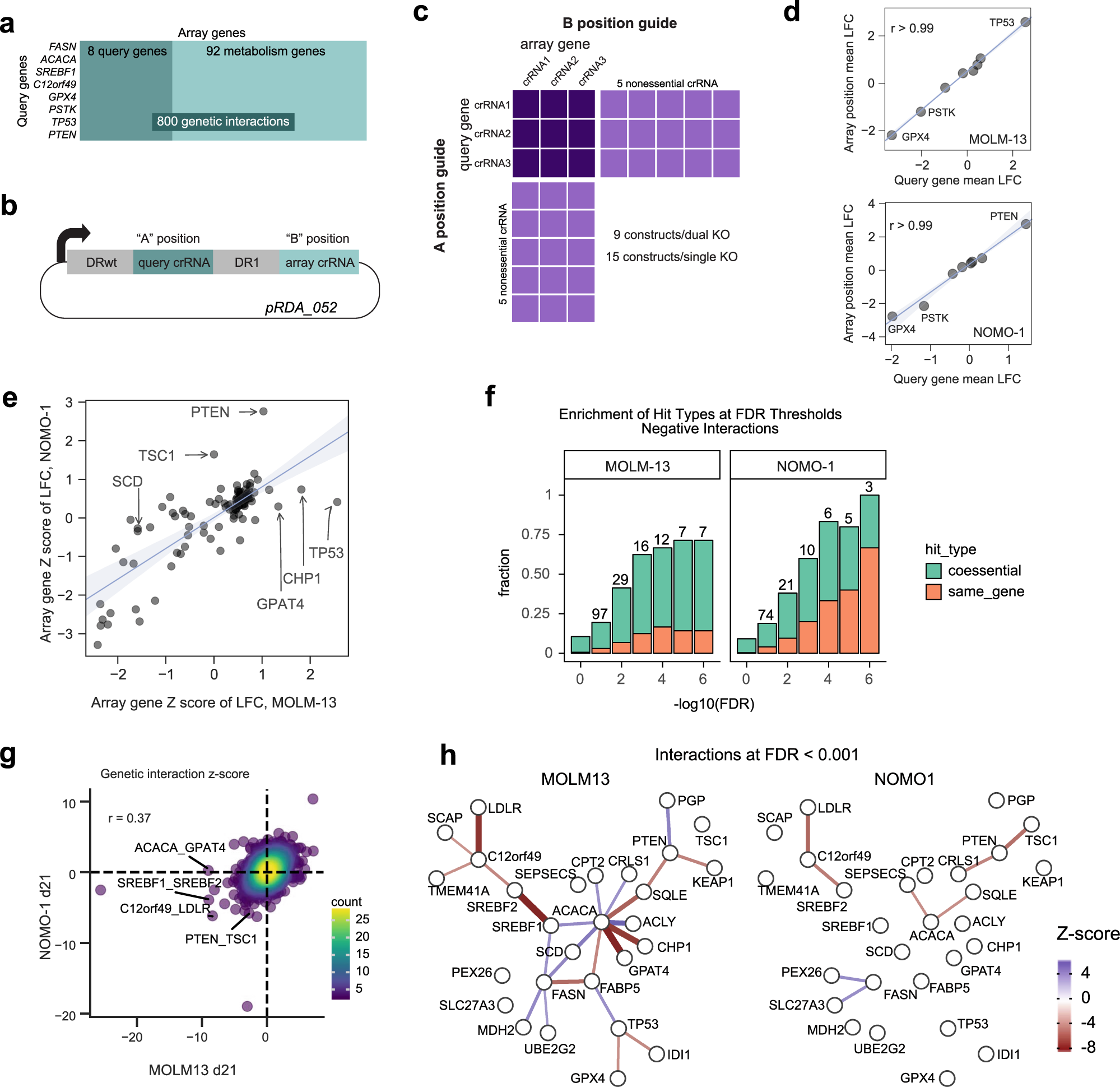
Fig. 4: Genetic interactions reveal a rewired lipid biosynthesis pathway in FASTS cells.

a Genetic interaction screen targets eight query genes, selected from FASTS cluster and dPCC analysis, and 100 array genes sampling lipid metabolism pathways, for a total of 800 pairwise knockouts. b Library design uses a dual-guide enCa12a expression vector which targets the query gene in the “A” position and array gene in the “B” position. c Overall library design includes three crRNA/gene plus control crRNA targeting nonessential genes. Single-knockout constructs (target gene paired with nonessential controls) allow accurate measurement of single-knockout fitness. d Considering single-knockout fitness of query genes in the “A” and “B” position of the crRNA expression vector shows no position effects in the two cell lines screened (MOLM13, NOMO1). LFC log-fold change. e Single-knockout fitness (Z-score of mean LFC) is highly consistent between MOLM13 and NOMO1, but reveals background-specific PS genes. f Enrichment among GI for coessential and self-interacting genes. Self-interactions among genes that show single-knockout fitness phenotypes are expected, reflecting the quality of GI observations. g Global comparison of MOLM13, NOMO1 genetic interaction Z-scores. h Network view of interactions in each background shows rewiring in MOLM13 FASTS cells.